陇政办发〔2022〕92号
各乡镇人民政府,县政府各部门,中央和省属在陇有关单位:
《陇西县地震应急预案》《陇西县抗旱应急预案》《陇西县防汛抗洪应急预案》《陇西县森林草原火灾应急预案》《陇西县生产安全事故应急预案》《陇西县低温雨雪冰冻灾害应急预案》《陇西县突发地质灾害应急预案》已经县政府同意,现印发给你们,请认真贯彻落实。
陇西县人民政府办公室
2022年6月29日
陇西县地震应急预案
1.总 则
1.1 指导思想
以习近平新时代中国特色社会主义思想为指导,深入贯彻落实习近平总书记关于防范化解重大安全风险和防灾减灾救灾重要论述,坚持“人民至上、生命至上”理念,依法、有力、有序、有效实施地震应急和抗震救灾,最大程度减少人员伤亡和经济损失,维护社会稳定。
1.2 编制依据
《中华人民共和国突发事件应对法》《中华人民共和国防震减灾法》《突发事件应急预案管理办法》《国家突发公共事件总体应急预案》《国家地震应急预案》《甘肃省防震减灾条例》《甘肃省突发事件总体应急预案》《甘肃省地震应急预案》《定西市突发事件总体应急预案》《定西市地震应急预案》。
1.3 适用范围
本预案适用于我县境内及毗邻县区发生地震灾害的应对工作。
1.4 工作原则
抗震救灾工作坚持人民至上、生命至上,以防为主、防救结合,统一指挥、军地联动,分级负责、属地为主,资源共享、快速反应的原则。地震灾害发生后,各乡镇人民政府及其有关部门按照各自职责和任务分工开展地震灾害应急处置工作。县人民政府是处置本行政区域地震灾害事件的主体,视本区域内地震应急需求,报请省、市政府给予必要的协调和支持。
2.组织指挥体系
2.1 县抗震救灾指挥机构
2.1.1县抗震救灾指挥部
县抗震救灾指挥部在县委、县政府的领导下,负责指导协调和组织全县抗震救灾工作。由县政府常务副县长任总指挥, 县政府分管副县长任常务副总指挥,县人武部、县公安局、县政府办、县应急局、县地震局、县发改局主要负责同志任副总指挥,县政府办、县委宣传部、县委网信办、县人武部、县发改局、县教育局、县科技局、县工信局、县公安局、县民政局、县司法局、县财政局、县自然资源局、市生态环境局陇西分局、县住建局、县交通运输局、县水务局、县农业农村局、县城市管理综合执法局、县商务局、县文体广电和旅游局、县卫生健康局、县应急局、县地震局、县退役军人事务局、县气象局、县市场监管局、县粮食和物资储备中心、县畜牧兽医服务中心、县统计局、团县委、县总工会、县妇联、县融媒体中心、县红十字会、武警陇西县中队、县消防救援大队、国网陇西供电公司、县公路段、中国邮政陇西分公司、陇西高速公路收费所、中国电信陇西分公司、中国移动陇西分公司、中国联通陇西分公司、财保陇西分公司、人保陇西分公司、中石油陇西分输站等部门和单位分管负责同志为成员;根据工作需要,可增加相关部门和单位负责同志参加。
县抗震救灾指挥部办公室设在县应急局,承担县抗震救灾指挥部日常工作;县应急局局长兼任主任,县地震局局长、县应急局分管副局长兼任副主任。
较大及以上地震灾害发生后,根据应急处置工作需要,县抗震救灾指挥部设立以下11个工作组:
(1)综合协调组
牵头单位:县应急局。
参加单位:县政府办、县发改局、县财政局、县交通运输局、县地震局。
主要职责:负责全县抗震救灾综合协调工作;收集汇总震情、灾情等信息;承办抗震救灾有关会议、活动和文电工作;承担指挥部交办的其他工作。
(2)抢险救援组
牵头单位:县应急局、县消防救援大队。
参加单位:县人武部、县公安局、县气象局、县地震局、铁锤子救援队、县消防救援大队和专业救援队伍、民间救援力量。
主要职责:制定实施抗震救灾力量配置方案,调配救援队伍和装备,搜救被困群众和受伤人员;清理受灾地区现场;处置次生灾害等。
(3)地震灾情调查及灾害损失评估组
牵头单位:县应急局、县地震局。
参加单位:县财政局、县住建局、县水务局、县卫生健康局、县农业农村局、县教育局、县自然资源局、县交通运输局、县科技局、县统计局、财保陇西分公司、人保陇西分公司。
主要职责:开展地震烈度、发震构造、受灾地区范围、建(构)筑物和基础设施破坏程度、工程结构震害特征、人员伤亡数量、地震宏观异常现象、地震社会影响和各种地震地质灾害等调查,组织对地震灾害损失进行评估;组织开展受灾房屋安全性鉴定工作;指导做好保险理赔等工作。
(4)群众生活保障组
牵头单位:县应急局。
参加单位:县民政局、县发改局、县市场监管局、县城市管理综合执法局、县住建局、县交通运输局、县粮食和物资储备中心、县教育局、县工信局、县财政局、县住建局、县水务局、县商务局、县气象局、县总工会、团县委、县妇联、县红十字会、国网陇西供电公司、县消防救援大队。
主要职责:制定受灾群众救助工作方案及相应的资金、物资保障措施;组织调集、转运受灾地区生活必需品等抗震救灾物资;指导做好受灾群众的紧急转移和安置工作,保障受灾地区群众基本生活和市场供应;统筹安排社会组织和志愿者队伍参与受灾群众救助等工作。
(5)医疗救治和卫生防疫组
牵头单位:县卫生健康局。
参加单位:县住建局、县水务局、县农业农村局、县市场监管局、县人武部、武警陇西县中队、县红十字会。
主要职责:组派医疗卫生救援队伍;调集医疗器械、药品等物资;对受伤人员进行救治和转移;检查、监测受灾地区饮用水源、食品等;做好伤员、受灾地区群众和救援人员的医疗服务与心理援助;制定灾后防疫方案,做好卫生防疫工作。
(6)交通运输保障组
牵头单位:县交通运输局。
参加单位:县公安局、县应急局、县城市管理综合执法局、县人武部、武警陇西县中队、县公路段。
主要职责:组织抢修维护公路、直升机停机坪等交通运输设施;协调运力,优先保证应急抢险救援人员、救灾物资、基本生活物资运输;实施必要的交通管制,维护交通秩序;制定救援队伍、设备和物资运送方案,配合开展受灾群众和伤病员紧急转移;组织协调县内外有关交通设施抢险救援队伍、交通运输队伍参加抢险救援。
(7)基础设施保障和生产恢复组
牵头单位:县发改局。
参加单位:县工信局、县民政局、县财政局、县自然资源局、市生态环境局陇西分局、县住建局、县交通运输局、县农业农村局、县水务局、县商务局、县应急局、县城市管理综合执法局、县文体广电和旅游局、财保陇西分公司、人保陇西分公司、国网陇西供电公司、中国电信陇西分公司、中国移动陇西分公司、中国联通陇西分公司。
主要职责:组织抢修维护供电、供水、供气、通信、道路、防洪、广播电视等设施;组织生产、调运抢险救援物资和装备,保障受灾地区应急物资供应;对受灾的工矿商贸和农业损毁情况进行核实,指导制定恢复生产方案。
(8)地震监测和次生灾害防范处置组
牵头单位:县应急局、县地震局、县自然资源局、县水务局。
参加单位:县工信局、县公安局、市生态环境局陇西分局、县住建局、县交通运输局、县科技局、县文体广电和旅游局、县气象局、县消防救援大队、铁锤子救援队。
主要职责:密切监视震情发展,做好余震防范;及时组织扑救火灾,处置危化品泄漏事故,做好受灾地区火灾、安全隐患和环境风险排查防范工作;对重大地质灾害和洪水灾害隐患进行监测预警,一旦发生山体崩塌、滑坡、泥石流、堰塞湖、溃坝、地面塌陷等险情,及时组织疏散群众;加强河湖水质监测和危险化学品等污染物防控,保障受灾地区水库安全和饮用水源安全;对易发生次生灾害的重大危险源、重要目标物、重要基础设施,采取紧急处置措施并加强监控;加强受灾地区环境监测、减轻或消除环境污染危害。
(9)社会治安组
牵头单位:县公安局。
参加单位:县司法局、武警陇西县中队、县城市管理综合执法局、县市场监管局。
主要职责:组织指导受灾地区加强治安管理和安全保卫工作,严密防范、严厉打击趁机盗窃、抢劫、哄抢救灾物资,以赈灾募捐名义诈骗、传播谣言、制造恐慌等违法犯罪活动,维护社会治安和道路交通秩序;加强对党政机关、要害部门、金融单位、储备仓库、监狱等重要场所的安全警戒;做好涉灾矛盾纠纷化解和法律服务工作,切实维护社会正常秩序。
(10)救灾捐赠与涉外、涉港澳台事务组
牵头单位:县政府办(县政府外事办)、县应急局。
参加单位:县商务局、县文体广电和旅游局、县总工会、团县委、县妇联、县红十字会。
主要职责:接受和安排国内外捐赠,协调国内外专业救援队伍现场救援行动,处理其他涉外和涉港澳台事务;妥善转移安置在受灾地区工作和旅游的国(境)外人员,做好国(境)外新闻媒体采访工作的组织管理。
(11)信息发布及宣传报道组
牵头单位:县委宣传部。
参加单位:县政府办(市政府外事办)、县委网信办、县应急局、县地震局、县融媒体中心、县文体广电和旅游局。
主要职责:组织开展震情灾情及抗震救灾信息发布、新闻宣传等工作。
2.1.2 县抗震救灾现场指挥部
特别重大、重大地震灾害发生后,县政府设立县抗震救灾现场指挥部进行先期处置;较大地震灾害发生后,县政府可设立县抗震救灾现场指挥部;一般地震灾害发生后,各乡镇人民政府视情设立现场指挥机构。现场指挥部指挥长由县抗震救灾指挥部总指挥或县委、县政府指定的负责同志担任,各工作组按照任务分工开展相关工作。应急救援结束后,现场指挥部自动撤销。
2.2 各乡镇人民政府抗震救灾指挥机构
各乡镇人民政府抗震救灾指挥部在本级党委、政府的领导下,按照县抗震救灾指挥部的指挥调度,负责指导协调和组织本行政区域抗震救灾工作。
3.响应机制
3.1 地震灾害分级
根据《甘肃省地震应急预案》《定西市地震应急预案》相关规定,结合实际情况,将地震灾害分为特别重大地震灾害、重大地震灾害、较大地震灾害、一般地震灾害4个等级。
特别重大地震灾害:造成300人以上死亡(含失踪)的地震灾害,重要地区发生7.0级以上地震,初判为特别重大地震灾害。
重大地震灾害:造成50人以上、300人以下死亡(含失踪)的地震灾害,重要地区发生6.0级以上、7.0级以下地震,初判为重大地震灾害。
较大地震灾害:造成10人以上、50人以下死亡(含失踪)的地震灾害,重要地区发生5.0级以上、6.0级以下地震时,初判为较大地震灾害。
一般地震灾害:造成10人以下死亡(含失踪)的地震灾害,重要地区发生4.5以上、5.0级以下地震,初判为一般地震灾害。
重要地区包括巩昌镇辖区以及震中50公里范围内人口密度达到200人/平方公里的地区。
3.2 分级应对与响应分级
3.2.1 分级应对
初判发生较大及以上地震灾害,在县委、县政府领导下,由县抗震救灾指挥部负责指挥协调和组织全县抗震救灾工作;初判发生一般地震灾害,在县抗震救灾指挥部指导下,由各乡镇党委、政府负责抗震救灾工作。涉及跨行政区域的,由县委、县政府统筹协调,受灾乡镇党委、政府负责本行政区域抗震救灾工作;当地震灾害超出乡镇党委、政府的应对能力时,由县委、县政府提供支援或者负责应对。
3.2.2 响应分级
根据地震强度及影响,地震应急响应由高到低依次为Ⅰ级、Ⅱ级、Ⅲ级、Ⅳ级4个级别。地震灾害发生后,县、乡镇人民政府及有关部门和单位等根据地震灾害初判级别、应急处置能力及预期影响后果,研判确定本级地震应急响应级别。
地震灾害发生在少数民族聚居地区和其他特殊地区,可根据需要适当提高应急响应级别。地震应急响应启动后,可视灾情发展情况,对应急响应级别及时进行调整,避免响应不足或响应过度。
4.监测报告
4.1 地震监测预报
县地震局负责监测、收集和管理全县各类地震观测数据,及时提出地震重点危险区域和防震减灾工作意见。各乡镇、县直有关部门和单位地震工作部门加强震情跟踪监测、预测预报和群测群防工作,及时对地震预测意见和可能与地震有关的异常现象进行综合分析研判。县政府根据省政府发布的临震预报,加强地震应急防范。
4.2 震情速报
发生3.0级以上地震,县地震局应尽快核实地震发生时间、地点、震级、震源深度等速报参数,及时报县委、县政府、县应急局和县抗震救灾指挥部各成员单位。
4.3 灾情报告
地震灾害发生后,事发地乡镇人民政府及时将震情、灾情等信息报县应急局、地震局和县政府。县应急局会同县地震局要立即开展地震灾害快速评估工作并提出应急决策建议报告县委、县政府,并抄送相关部门。县抗震救灾指挥部要迅速组织开展现场灾情收集、分析研判等工作,有关灾情及时报告县委、县政府、市应急局和市地震局,并及时续报有关情况。一般以上地震灾情,县政府及时报告市政府。
发现有港澳台人员或外籍人员伤亡、失踪或被困的,各乡镇人民政府及其有关部门要迅速核实情况并报县政府办公室(县政府外事办)、县应急局、县地震局、县文体广电和旅游局,县政府有关部门要按照规定及时报告县委、县政府和市政府相关部门。
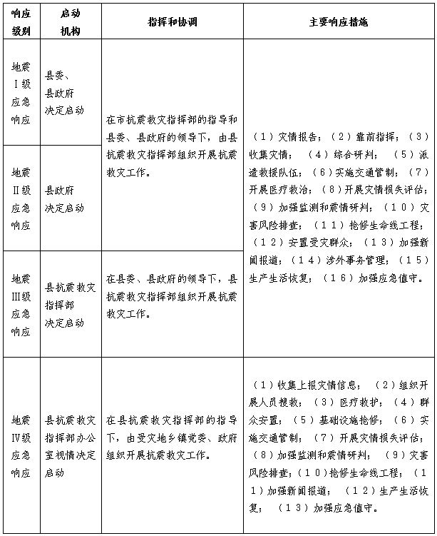
5.应急响应
5.1 县级Ⅰ级应急响应
初判为特别重大地震灾害后,由县抗震救灾指挥部提出启动地震Ⅰ级应急响应的建议,立即向县委、县政府报告,由县委、县政府决定启动地震Ⅰ级应急响应,第一时间向市委、市政府报告。
在市抗震救灾指挥部的指导和县委、县政府的领导下,由县抗震救灾指挥部组织开展抗震救灾工作,主要采取以下措施:
(1)灾情报告。第一时间向市抗震救灾指挥部和县委、县政府报告震情、灾情和应急处置工作情况。
(2)靠前指挥。成立现场指挥部,靠前组织指挥和协调抗震救灾工作。
(3)收集灾情。受灾乡镇人民政府要迅速摸排灾情,及时上报县抗震救灾指挥部。县抗震救灾指挥部地震灾情调查及灾害损失评估组通过灾情上报系统收集人员伤亡、房屋倒塌、社会影响等灾情信息。各有关成员单位迅速摸排本行业受灾情况,及时报告指挥部办公室。
(4)综合研判。县抗震救灾指挥部组织各有关成员单位综合分析研判地震趋势,全面了解掌握灾情。
(5)派遣救援队伍。根据灾情研判和救灾实际需求,协调调度消防、铁锤子、矿山和危险化学品救援队、驻军和武警部队派遣救援队伍,赴受灾地区抢险救援,优先开展人员搜救、伤员救治、受灾群众安置等。
(6)实施交通管制。对通往受灾地区的主要通道实施交通管制,优先保证抢险救援、医疗卫生、运送救灾物资车辆和转送危重伤员、受灾群众车辆及时进出受灾地区,及时设立救援物资车辆停车卸载场地,保障受灾地区内部道路畅通。
(7)开展医疗救治。派遣医疗紧急救援队伍赶赴受灾地区抢救受伤群众,必要时建立战地医院或医疗点,实施现场救治;加大对受灾地区救护车、医疗器械、药品和血浆等医疗物资的调度供应,确保受伤人员得到及时医治,最大程度减少伤员致死、致残;统筹周边地区的医疗资源,根据需要分流重伤员,实施异地救治;组织心理咨询专家开展灾后心理援助;及时组织卫生防疫队伍赶赴受灾地区开展卫生消杀和疫情防控等工作。
(8)开展灾情损失评估。对地震受灾程度做出初步评估,包括地震影响范围、人员伤亡数量和极震区烈度等信息,制作震中位置图、震中距重要乡镇距离图等应急救灾专题图件。利用现代科技手段组织开展发震构造研究,通过对地震烈度、工程结构震害特征、地震地质灾害和社会影响等进行调查,开展烈度评定;调查受灾地区范围、受灾人口、成灾人口、人员伤亡数量、建筑物和生命线工程破坏程度等,组织专家开展灾害损失评估。
(9)加强监测和震情研判。加密开展震情流动监测研判,密切监视震情发展和地震宏观微观异常现象,及时通报震区余震分布情况,加强震区灾害性天气、次生灾害危险源监测,及时预报预警;加强空气、水源、土壤和地质灾害监测,减轻或消除污染危害。
(10)灾害风险排查。对受灾地区重大危险源、重要目标、重要基础设施进行隐患排查与监测预警;防范因强余震和降雨形成的滑坡、泥石流、崩塌等次生灾害造成新的人员伤亡和交通堵塞;组织专家对水库、堤坝、闸站等开展险情排查、评估和除险加固,必要时组织人员转移;加强危险化学品生产储存设备、输油气管道、输配电线路等重要设施的受损情况排查,及时采取安全防范措施;对受灾地区集中安置点和应急避难场所开展次生灾害隐患排查。
(11)抢修生命线工程。抢通受灾地区运输路线,组织制定紧急运输保障方案,规划运输路线,综合调配运力,保障受灾地区的交通畅通。组织调集通信、供电、供水等车辆,优先保障应急指挥、人员搜救、医疗救治和群众安置等;相关企业抢修供电、供水、供气、通信、广播电视等基础设施,尽快恢复受灾地区各类基础设施功能,保障群众基本生活需要。
(12)安置受灾群众。组织受灾群众转移,鼓励群众投亲靠友,及时开放应急避难场所,设置临时、安全的集中安置点;设立救灾物资集中接收点(库),统筹调运食品、饮用水、衣被、帐篷、折叠床等各类生活物资,指导受灾地区发放救灾物资,保障受灾地区急需生活物资供应,妥善安置好受灾群众。
(13)加强新闻报道。按要求及时组织召开新闻发布会,有序做好震情、灾情权威信息发布和新闻报道工作,加强舆论引导。
(14)涉外事务管理。妥善转移安置在受灾地区工作和旅游的国(境)外人员,及时向县政府相关部门汇报相关情况;做好国(境)外新闻媒体采访工作的组织管理;组织协调国(境)外救援队申报入境和在受灾地区开展活动,做好国(境)外捐赠物资款项的接收和管理,按规定做好检验检疫、登记管理等工作。
(15)生产生活恢复。指导受灾乡镇党委、政府实施救灾救助,帮助受灾地区企业恢复生产、恢复正常市场供应和群众复工、学生复课等。
(16)加强应急值守。震后72小时内,各有关成员单位安排1名领导干部和至少1名一般干部集中在县抗震救灾指挥部办公点值班值守;震后4至7天内,安排至少有1名科级干部集中在县抗震救灾指挥部办公点值班值守。
5.2 县级Ⅱ级应急响应
初判为重大地震灾害后,由县抗震救灾指挥部提出启动地震Ⅱ级应急响应建议,立即向县委、县政府报告,由县政府决定启动地震Ⅱ级应急响应,第一时间向市政府报告。
在市抗震救灾指挥部的指导和县委、县政府的领导下,由县抗震救灾指挥部参照地震Ⅰ级应急响应有关措施组织开展抗震救灾工作。
5.3 县级Ⅲ级应急响应
初判为较大地震灾害后,由县抗震救灾指挥部办公室提出启动地震Ⅲ级应急响应建议,立即向县抗震救灾指挥部报告,由县抗震救灾指挥部决定启动地震Ⅲ级应急响应,第一时间向县委、县政府报告。
在县委、县政府的领导下,由县抗震救灾指挥部参照地震Ⅱ级应急响应有关措施组织开展应急处置工作。
5.4 县级Ⅳ级应急响应
一般地震灾害事件发生后,县抗震救灾指挥部办公室及时了解震情、灾情和受灾乡镇应对情况报告县抗震救灾指挥部,并通报县抗震救灾指挥部成员单位及有关部门和单位。根据实际需要,由县抗震救灾指挥部办公室视情决定启动地震Ⅳ级应急响应。
在县抗震救灾指挥部指导下,由受灾乡镇党委、政府负责抗震救灾工作。及时收集上报灾情,组织开展人员搜救、医疗救护、群众安置、基础设施抢修、次生灾害防范和应急恢复等工作。县抗震救灾指挥部视情派出联合工作组,指导受灾乡镇开展应急处置工作,并根据受灾地区需求予以救援队伍和应急物资支援。
针对地震灾害超出事发地乡镇党委、政府应对能力、震情敏感复杂或发生在重要时段的一般地震灾害事件,县抗震救灾指挥部办公室综合灾情和社会影响等情况,向县抗震救灾指挥部总指挥报告,按程序报请启动地震Ⅲ级应急响应。
6.应急结束
在抗震救灾应急工作基本结束、紧急转移和安置人员工作基本完成、地震次生灾害的影响基本消除,以及交通运输、电力、通信和供水设施等基本抢修抢通,受灾地区生产生活秩序基本恢复后,由应急响应启动机构决定终止应急响应,由应急救援阶段转入灾后恢复重建阶段。
7.恢复重建
7.1 恢复重建规划
特别重大、重大地震灾害发生后,按照国务院、省市县政府的部署要求,编制灾后恢复重建规划;较大地震灾害发生后,按照省市政府的部署要求,在省市政府有关部门指导下,县政府组织编制或指导受灾乡镇政府编制灾后恢复重建规划;一般地震灾害发生后,按照市县政府安排部署,由县发改局牵头,会同县财政局、县应急局、县地震局等部门和受灾乡镇人民政府组织编制或指导受灾乡镇人民政府编制灾后恢复重建规划。按程序组建灾后恢复重建指导协调领导小组,研究解决恢复重建中的有关重大问题,指导做好灾后恢复重建工作。
7.2 恢复重建实施
受灾乡镇人民政府根据灾后恢复重建规划和当地经济社会发展水平,有计划、分步骤地组织实施本行政区域灾后恢复重建工作。县政府有关部门对灾后恢复重建规划的组织实施给予指导。
8.其他地震事件应急
8.1 强有感地震事件
强有感地震事件是指在县内发生4.5级以下地震,有明显震感,可能会对社会造成一定影响的地震事件。事件发生地的乡镇党委、政府负责本行政区域强有感地震事件应急处置工作。县应急局迅速了解当地灾情,视情派出工作组协助当地政府开展应急处置工作。县地震局及时收集震情,提出震情趋势研判意见。县委宣传部协调有关部门做好科普宣传,加强舆情引导。
8.2 临震应急事件
短临地震预报发布后,县抗震救灾指挥部督促指导地震预报区域乡镇党委、政府做好防震抗震和抢险救援准备。地震预报区域乡镇党委、政府统一指挥部署应急准备工作,并视情组织人员避震疏散或撤离。县地震局加强震情监视,核实地震异常,会同省、市地震局及时提出震情趋势研判意见。县委宣传部协调相关部门做好科普宣传,加强舆论引导。县抗震救灾指挥部有关成员单位对可能发生的地震事件影响后果进行评估并做好防震抗震和抢险救援准备。
临震预报期满,当县抗震救灾指挥部接到省、市抗震救灾指挥部撤销或延长预报意见的决定后,决定地震应急工作结束或延长。
8.3 地震传言事件
地震传言事件事发地党委、政府负责做好本行政区域内地震传言事件的应急处置工作。县地震局迅速对地震传言事件进行分析研判,及时明确事件性质并发布声明,县应急局、县委宣传部、县委网信办、县公安局负责指导协助当地党委、政府采取有效措施平息传言,维护社会秩序稳定。如地震传言扩散迅速,对社会正常生产生活秩序造成严重影响时,县抗震救灾指挥部应组织联合工作组赴地震传言影响地区,指导和协助当地党委、政府迅速平息地震传言。
8.4 邻县(区)地震事件
地震发生在邻县(区),但对我县造成震灾损失或严重社会影响时,县应急局会同县地震局迅速分析邻县(区)地震对我县的影响,研判我县境内的地震烈度,评估地震可能造成的伤亡损失。县抗震救灾指挥部根据震级大小、灾情严重程度和地震研判结果,向县政府提出启动地震应急响应的建议,按照程序决定启动地震应急响应后,有关乡镇、部门和单位按照响应级别开展应急处置工作。
8.5 支援外县(区)地震事件
当外县(区)发生地震灾害事件,向我县提出支援请求时,县抗震救灾指挥部按照县委、县政府的有关要求,组织实施对外支援工作,协调有关部门组织专业救援队伍进行支援。协调县发改局、县商务局、县粮食和物资储备中心等部门做好救灾物资筹措和运送工作。县委宣传部做好支援外县(区)抗震救灾的宣传报道工作。
9.保障措施
9.1 应急指挥系统保障
各乡镇要设置应急指挥场所,建立健全相应的地震应急指挥系统,对接省、市、县地震应急指挥系统,实现省、市、县、乡四级应急指挥平台互联互通。有条件的乡镇积极建立应急指挥平台,实现与市、县应急指挥平台互联互通。县、乡人民政府及有关部门应急股室和地震股室要综合利用自动监测、通信、计算机、遥感等技术,建立健全应急指挥信息系统,形成上下贯通、反应灵敏、功能完善、统一高效的应急指挥平台,实现震情灾情快速响应、灾害损失快速评估与动态跟踪、地震趋势研判的快速反馈,为党委、政府科学决策和精准指挥调度抗震救灾工作提供有力支撑。
9.2 队伍建设
县政府要加强地震灾害紧急救援队伍、综合消防救援队伍建设并提供必要支持保障。县抗震救灾指挥部成员单位要加强本系统、本行业的专业救援队伍建设。乡(镇)政府、村(社区)要组织动员社会各方面力量,建立基层抗震救灾队伍。各乡镇、各有关部门要依托社会团体、企事业单位及村(社区)建立地震应急救援志愿者队伍,形成广泛参与地震应急救援的社会动员机制。县、乡人民政府及有关部门应急股室和地震股室要加强地震应急专家队伍建设,为地震灾害应急处置提供技术支撑。
9.3 物资和资金保障
县政府及有关部门要根据有关法律法规及职责任务,制定应急物资保障方案,建立健全物资采购、储备、调拨及紧急配送机制,保障地震灾害应急工作所需生活救助、地震救援、监测预警、现场调查、人员防护、应急通信、工程抢险、医疗器械和药品等物资装备的有效供应。
抗震救灾所需财政负担的经费,按照财政事权和支出责任划分,分级承担。对启动市级层面地震应急响应的,根据乡镇人民政府请求,县政府结合实际情况给予适当支持。
9.4 应急避难场所保障
县、乡人民政府及有关部门应建立必要的应急避难场所,或者利用符合条件的广场、绿地、公园、学校、体育场馆等公共设施,因地制宜设立符合相关标准的地震灾害应急避难场所,统筹安排所必需的交通运输、通信、供水、供电、排污、环保、物资储备等设施设备。
学校、医院、影剧院、商场、酒店、体育场馆等人员密集场所应设置应急疏散通道,配备必要的救生避险设施,保证通道、出口畅通。
9.5 基础设施保障
县工信局、电信、移动、联通等部门和单位要建立健全应急通信工作体系,建立有线和无线相结合、基础通信网络与机动通信系统相配套的应急通信保障体系,确保地震应急救援工作的通信畅通。在基础通信网络等基础设施遭到严重损毁且短时间难以修复的情况下,立即组织相关单位启动应急卫星等无线通信系统和终端设备,确保至少有一种以上临时通信手段有效、畅通。
县委宣传部、县文体广电和旅游局负责完善广播电视传输覆盖网,建立完善有线和无线相结合的应急广播体系,确保在地震极端条件下群众能及时准确地获取政府发布的相关信息。
县发改局协调电力企业加强电力基础设施项目建设,县工信局协调电力企业加强电力调度系统建设,保障地震救援现场供电需求和受灾地区电力供应。
县公安局、县交通运输局等部门要加强公路、铁路紧急运输保障系统的统一指挥调度,建立应急救援“绿色通道”机制。
10.预案管理
10.1 预案编制与修订
县应急局会同县地震局等有关部门编制本预案,并根据工作实际需要,及时组织修订和完善。有下列情形之一的,应当及时修订本预案:
(1)有关法律、行政法规、规章、标准、上位预案中的有关规定发生较大变化的;
(2)应急指挥机构及其职责发生重大调整的;
(3)面临的风险发生重大变化的;
(4)重要应急资源发生重大变化的;
(5)预案中的其他重要信息发生变化的;
(6)在突发事件应对和应急演练中发现问题需要作出重大调整的;
(7)应急预案制定单位认为应当修订的其他情况。
各乡镇及有关部门和单位结合实际制定本行政区域地震应急预案,并报县应急局备案。
县、乡人民政府及有关部门要结合本部门职能,制定地震应急预案或包括抗震救灾内容的应急预案,并报县应急局备案。
交通、铁路、水利、电力、通信、广播电视等基础设施经营管理单位和学校、医院,以及可能发生次生灾害的矿山、危险物品等生产经营单位要制定地震应急预案或包括抗震救灾内容的应急预案,并报县应急局备案。
10.2 宣传和培训
县、乡人民政府及有关部门要建立健全地震应急管理培训制度,纳入干部教育培训体系。结合实际,定期开展地震应急预案的宣传和教育培训工作。
宣传、教育、应急、文化、卫生、融媒体中心、科技、地震、科协、工会、红十字会等部门和单位密切配合,开展防震减灾科学、法律知识普及和宣传教育,动员社会公众积极参与防震减灾活动,提高全社会防震避险和自救互救能力。各级各类学校、幼儿园应当在教育主管部门指导下,把防震减灾知识教育纳入教学内容,对学生进行地震应急知识教育,培养学生的安全意识,提高学生的自救与互救能力。
10.3 预案演练
县、乡人民政府及有关部门应建立抗震救灾演练制度,制定演练计划,根据预案规定和实际情况,采取实战演练、桌面推演等方式,组织开展贴近实际、形式多样、广泛参与的应急演练,至少每年进行一次地震应急演练。上年度发生一般以上级别地震灾害的乡镇,本年度至少进行2次地震应急演练。机关、学校、医院、企事业单位和基层组织等,要结合实际开展地震应急演练。法律法规和国家、省另有规定的,从其规定。
11.附 则
11.1 奖惩
根据有关法律法规,对在抗震救灾工作中作出突出贡献的先进集体和个人给予表彰和奖励;对工作不力或玩忽职守等造成严重后果或影响的单位和个人,依法依规追究责任。
11.2 监督检查
按照县抗震救灾指挥部的统一部署,由指挥部办公室会同有关成员单位,对本预案实施的全过程进行监督检查,指导各乡镇、有关部门以及重点企事业单位完善地震灾害防范应对措施,切实做好地震灾害应急准备工作。
11.3 名词术语释义
本预案所称以上包括本数,以下不包括本数。
临震应急事件是指县级以上人民政府发布短临地震预报后,县级以上人民政府需要及时进行处置的地震事件。
11.4 预案解释
本预案由县应急局会同县地震局负责解释。
11.5 预案实施时间
本预案自印发之日起实施。
附件1
县级地震灾害应急响应措施

附件2
县抗震救灾指挥部成员单位及相关单位应急联系电话表



陇西县抗旱应急预案
1.总 则
1.1 指导思想
以习近平新时代中国特色社会主义思想为指导,深入贯彻落实习近平总书记关于防范化解重大安全风险和防灾减灾救灾重要论述,坚持人民至上、生命至上,坚持以防为主,防抗救相结合,防范化解干旱灾害风险,依法、科学、迅速、有效应对旱情,建立健全抗旱应急机制,最大程度减轻灾害损失,保障人民群众生命财产安全。
1.2 编制依据
《中华人民共和国水法》《中华人民共和国抗旱条例》《定西市抗旱应急预案》《陇西县机构改革方案》《陇西县突发事件总体应急预案》等有关法律法规和规定,结合本县抗旱工作实际,制定本预案。
1.3 适用范围
本预案适用陇西县行政区域内干旱灾害应急工作。本预案所称干旱灾害,是指由于降水减少、水工程供水不足引起的用水短缺,并对生活、生产和生态造成危害的事件。
1.4 工作原则
抗旱工作坚持人民至上、生命至上,以防为主、防救结合,统一指挥、军地联动,分级负责、属地为主,资源共享、快速反应的原则。
2.组织指挥体系
2.1 县抗旱应急指挥机构
县防汛抗旱指挥部履行县抗旱应急指挥职责,县政府常务副县长任总指挥,分管水务工作的副县长任常务副总指挥,县政府办、县应急局、县水务局、县人武部、武警陇西县中队、县消防救援大队、县气象局主要负责同志任副总指挥;县防汛抗旱指挥部办公室设在县应急局,县应急局局长兼任办公室主任,县水务局、县应急局、县气象局分管副局长兼任副主任。
县防汛抗旱指挥部履行县抗旱应急指挥职责,负责组织指挥全县抗旱应急工作执行上级防汛抗旱指挥部的调度和指令。
成立抗旱应急指挥部的乡镇、部门和企事业单位,负责组织指挥本辖区、本行业、本单位和所属工程抗旱应急工作,执行县防汛抗旱指挥部的调度指令。
2.2 县防汛抗旱指挥部抗旱职责
县防汛抗旱指挥部负责贯彻执行县委、县政府和市防汛抗旱指挥部抗旱调度指令和抗旱应急工作安排部署,统一指挥全县抗旱应急工作,协调各成员单位履行抗旱应急工作职责落实抗旱应急措施,协调解决工作中的重大问题。
县防汛抗旱指挥部办公室负责贯彻执行县防汛抗旱指挥部决策部署,协调储备抗旱应急物资,统筹管理应急资金,指导应急救援工作,统计、报告、发布干旱灾害信息。承担县防汛抗旱指挥部日常工作。
2.3 县抗旱现场指挥部
特别重大、重大干旱灾害发生后,县防汛抗旱指挥部在灾区设立现场指挥部,迅速组织力量抢险救援,转移受威胁群众及时转移,开展应急处置工作。指挥部各成员单位按照职责分工开展相关工作。应急救援结束后,现场指挥部自动撤销。
3.旱灾分级标准
根据干旱灾害的严重程度和影响范围及《甘肃省抗旱应急预案》相关规定,干旱灾害从低到高依次分为Ⅳ级(一般灾害)、Ⅲ级(较大灾害)、Ⅱ级(重大灾害)、Ⅰ级(特别重大灾害)四个等级。


4.监测预警和信息报告
4.1 旱情监测
气象、水务、农业农村、住建部门建立完善旱情监测体系,重点监测天气、雨情、主要河流水情淤地坝蓄水量、耕地土壤墒情、农田灌溉、农作物长势、农村供水、城市供水等情况,并根据分级标准,分别提出农村人饮缺水率、灌区失灌率、旱地受旱比例和城区缺水率等指标。
4.2 旱灾风险评估
根据旱情、灾情等干旱灾害信息,县防办召集有关成员单位召开会商会议,组织相关领域专家技术人员分析研判干旱灾害影响及可能发生的次生灾害等情况,按灌溉农业区、雨养农业区、农村人畜饮水和城区供水干旱四个区域、类型对灾害风险及发展趋势进行综合评估,根据风险程度提出应急处置建议,为启动响应提供支撑依据。
4.3 信息报告
4.3.1 报告程序
建立旱情、灾情及抗旱应急工作动态等信息报告制度。县防指及时组织相关部门分析掌握辖区内的实时旱情、灾情及抗旱应急工作动态等信息,并报告上级防指;在特别重大和重大干旱情况下,县防指及时向市防指报告,同步报告省防指。县防指各成员单位要及时掌握有关旱灾信息及抗旱工作情况,及时报告县防指。
4.3.2 时限要求
重大以上干旱灾害发生后,各乡镇、县防指成员单位每日8时前向县防办报告当前旱情、灾情及抗旱应急工作动态;县防办每日上午9时前向市防指报告当前旱情、灾情及抗旱应急工作动态;较大及一般干旱灾害发生后,县防办每周一上午9时前向市防指报告当前旱情、灾情及抗旱应急工作动态。
4.4 干旱灾害预警
县防办根据气象、水务预报测报和应急响应状态,联合相关部门会商研判后发布干旱预警,动员各乡镇和各成员单位做好启动或提升干旱应急响应的准备。
4.4.1 干旱灾害预警等级
干旱灾害预警共分四级,分别为Ⅳ级(蓝色)、Ⅲ级(黄色)、Ⅱ 级(橙色)、I级(红色)。与旱情评估确定的干旱灾害等级相对应,一般情况下,干旱灾害预警由低级到高级逐级提升。
4.4.2 干旱灾害预警发布
(1)预警发布条件。当旱情发展达到低一级预警指标的上限或接近高一级预警指标的下限并呈持续发展趋势时,应果断发布高一级的干旱预警。
干旱灾害预警发布程序

(2)预警发布内容。根据气象信息专报、重大气象信息专报对降雨、高温等致灾天气实时监测数据和旱情趋势分析,适时发布旱情信息,按照干旱灾害预警等级和旱情实际提出抗旱救灾的工作要求和具体措施。当发生特大和重大旱灾时,动员全社会力量投入抗旱救灾工作。
(3)预警发布方式。除行政渠道外,同时利用广播、电视、报刊、网络等渠道向社会公开发布。
(4)预警的终止和调整。当发生大范围有效降雨和通过抗旱措施,土壤墒情得到明显改善,大面积旱情基本解除或者缓解,城乡生活供水基本恢复正常时,参照预警发布时的程序,由县防指决定预警的终止,并发布预警终止公告。
5.分级应对与应急响应
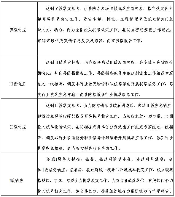
县防指及其办公室根据应急响应分级标准,结合风险评估建议,适时启动县级抗旱应急响应。I级、Ⅱ级抗旱应急响应期间,县防指有关成员单位派员到县防指联合值守、集中办公,确保信息资源共享、专业优势互补。干旱灾害应急响应遵循分级负责、属地为主原则,由县政府组织响应。对于发生在重点地区或重大活动举办、重要会议召开等时期的干旱灾害,可适当提高响应级别。应急响应启动后,可视旱情发展情况及时对响应级别进行调整。当干旱灾害超出政府的应对能力时,由县政府报请市政府提供支援或者组织应对。
5.1 响应分级
干旱灾害应急响应一般由低到高分为四级: Ⅳ级、Ⅲ级、Ⅱ级、Ι级。
干旱灾害响应分级

5.2 响应发布
应急响应启动后,由县防指通过新闻发布会或其他行政程序发布应急响应决定。同时,利用广播、电视、报刊、网络媒体等向社会公布。
5.3 响应措施
5.3.1 主要抗旱措施
应急响应启动后,县防指及各成员单位、社会各界落实以下抗旱应急措施:
(1)及时掌握了解农村人畜饮水困难,组织力量开展拉水送水等应急供水措施,保障受灾群众基本生活用水。
(2)根据响应等级,增加抗旱应急资金投入,动员金融部门加大对灾区群众的信贷支持,落实抗旱减灾措施,及时启动相应级别的自然灾害救助应急响应,做好受灾群众基本生活安排。
(3)因地制宜,组织落实各项实用抗旱农业生产措施,根据实际调整种植结构,保证粮食生产基本稳定。
(4)针对严重缺水城镇的实际情况,制定和落实城镇应急供水措施。
(5)引洮工程定西马河水厂、陇西首阳水厂、备用地下井,境内重要河流,为我县人蓄饮水及灌溉应急水资源,由县水务局联系市水务局统一调度、配置和监管。
(6)强化气象监测预报,加强部门协调,适时组织开展人工影响天气工作。
(7)加强供电、供气、通信等公共服务的保障力度,加强农村、城市生活用水卫生监测检疫,加强蝗虫、蚜虫等农作物病虫害防治,防止有关次生灾害的发生。
(8)加强社会治安综合治理,维护社会稳定。
(9)做好新闻宣传工作,为抗旱救灾工作的顺利开展营造良好的舆论氛围。
5.3.2 非常规抗旱措施
当发生Ⅲ、Ⅳ级干旱时,县乡两级政府优先保障城乡群众供水需求,必要时应当采取下列措施:
(1)启用应急备用水源或者应急打井、挖泉;
(2)设置临时抽水泵站,开挖输水渠道或者临时在河沟渠内截水;
(3)使用再生水、微咸水等非常规水源,组织实施人工增雨;
(4)组织向人畜饮水困难地区送水。
当发生I、Ⅱ级干旱时,各乡镇、指挥部成员单位除采取前款所列应急措施外,必要时还可以采取下列措施:
(1)压减供水指标;
(2)限制或者暂停高耗水行业用水;
(3)缩小农业供水范围或者减少农业供水量;
(4)限时或者限量供应城镇居民生活用水。
5.4 响应结束
当灾区发生大范围有效降水和通过开展抗旱工作,灾区的受旱土壤墒情得到明显改善,大面积旱情基本解除或者缓解,城乡生活供水基本恢复正常时,由县防指决定终止响应。
6.善后处置
响应结束后,灾区乡镇和有关部门做好灾区生活物资供给、卫生防疫、救灾物资供应、治安管理、恢复生产等善后工作。
6.1 卫生防疫
卫生健康部门负责调配医务技术力量,救治因灾伤病人员对灾区重大疫情、病情实施紧急处理,防止疫病的传播、蔓延。
6.2 抗旱物资补充
清理盘点抗旱物资消耗情况,评估抗旱物资储备和调度执行情况,及时补充物资缺额,根据应急救援实际,补充储备急需的应急救援装备,做好储备物资管理。
6.3 响应评估
响应结束后,县防指及其成员单位要认真分析总结应急响应工作,评估响应成效和存在的薄弱环节、突出问题,汲取经验教训,有针对性地提出完善应急预案及应急响应的意见。评估内容包括旱情、灾情和应对措施、投入、成效及存在问题、工作建议等。
7.保障措施
抗旱保障措施

8.预案管理
8.1 预案编制
本预案由县应急局编制。各乡镇参照本预案结合实际细化完善制定本级抗旱专项应急预案,突出针对性和可操作性,并报县应急局备案。
8.2 宣传和培训
各乡镇要建立健全应急管理培训制度,纳入干部教育培训体系。县政府有关部门负责组织应急法律法规和干旱灾害防灾常识的宣传活动,相关媒体部门提供工作支持。各抗旱应急部门要采取发放明白卡、宣传册等方式,加强抗旱防灾知识宣传,提高群众自防自救能力。
8.3 预案演练
县应急局组织开展本预案的应急演练工作,各相关部门和单位要积极配合参与,要定期对基层抗旱责任人进行培训,组织开展抗旱应急演练。各乡镇结合实际,有计划、有重点地组织开展应急预案演练。
8.4 预案修订
有下列情形之一的,应当及时修订本预案:
(1)有关法律、法规、规章、标准、上位预案中的有关规定发生变化的;
(2)应急指挥部及其职责发生重大调整的;
(3)面临的风险发生重大变化的;
(4)重要应急资源发生重大变化的;
(5)预案中的其他重要信息发生变化的;
(6)在突发事件应对和应急演练中发现需做重大调整的;
(7)应急预案编制单位认为应当修订的其他情况。
8.5 奖励与责任追究
根据有关法规,对在抗旱应急工作中做出突出贡献的单位和个人给予表彰和奖励。对迟报、谎报、瞒报和漏报干旱灾害重要情况,或者有其他失职、渎职行为的,依照有关规定给予处分。构成犯罪的,依法追究其刑事责任。
9.附 则
9.1 名词术语
失灌率:指某一时段内因干旱导致未能灌溉面积与计划灌溉面积的比率。
缺水率:指因干旱造成城市缺水总量与城市正常应供水总量的比率。
墒情:土壤适合种子发芽和作物生长的湿度,土壤湿度的情况也叫墒情。
缺墒面积:指在播种季节,将要播种的耕地20厘米耕作层土壤相对湿度低于60%,影响适时播种或需要造墒播种的面积。
严重缺墒面积:指在播种季节,将要播种的耕地20厘米耕作层土壤相对湿度低于40%,影响适时播种或需要造墒播种的面积。
9.2 预案实施时间
本预案自印发之日起实施。
附件1
县防汛抗旱指挥部成员单位抗旱职责
县人武部:负责组织驻地部队和预备役部队、民兵力量及时开展拉运送水和抗旱应急工程建设,支援地方救灾工作。
武警陇西县中队:负责抗旱应急水源的安全保卫工作,并组织官兵参与拉运送水和工程建设等抗旱应急工作。
县委宣传部:根据县防办提供的新闻通稿或相关信息(宣传口径),组织、指导开展网上宣传工作,管控网络谣言及不实信息,对抗旱热点舆情予以监控并协调有关部门开展舆论引导;把握全县抗旱救灾宣传导向,负责指导抗旱救灾宣传工作,指导融媒体中心做好宣传报道、舆论引导。
县发改局:负责组织应急抗旱工程设施建设的项目审批、立项和计划安排。
县教育局:负责掌握学校抗旱饮水情况,配合做好应急供水保障工作。
县工信局:负责协调电信、移动、联通、铁塔等通信企业部门提供应急通信保障。
县公安局:负责灾区社会治安工作,维护灾区社会稳定。
县财政局:负责筹措抗旱应急资金并监督使用。
县自然资源局:协调开展应急抗旱水源勘探技术支持。
县住建局:指导县润通公司落实城区应急供水措施,及时掌握城区供水及用水需求信息。
县交通运输局:负责灾区公路畅通及抗旱救灾物资、设备运输工作。
县水务局:及时掌握河道来水、水工程蓄水、城乡供水等水情信息,并向县防指提供信息;负责抗旱期间水资源统一调度;监督实施抗旱应急水源工程建设管理。
县农业农村局:负责统计农牧业因旱受灾情况,调度种子、农药、地膜、化肥等农业生产资料,做好农牧业生产恢复工作。
县商务局:协助相关单位,组织协调部分生活必需品的应急工作。
县卫生健康局:负责落实受灾地区紧急医学救援和卫生防疫措施,开展饮用水卫生监督、监测工作,确保抗旱应急期间饮用水卫生安全。
县应急局:协调指导全县实施抗旱调度和应急水量调度工作;配合相关部门灾情核查、损失评估、救灾捐赠等灾害救助工作,拟定抗旱应急和救灾物资储备规划和计划,指导做好物资储备管理调用工作。妥善安排受灾地区群众基本生活,承担县防汛抗旱指挥部日常工作。
县林草中心:指导开展林业和草原生产管理单位抗旱工作。
县乡村振兴局:负责掌握灾区农户因灾致贫返贫风险情况,组织做好监测对象识别和帮扶工作。
县粮食和物资储备中心:负责做好灾区粮食供应和保障工作。
县供销社:负责化肥、农膜等抗旱农用物资的市场供应,协调抗旱物资征调工作。
县消防救援大队:承担防汛抗旱应急抢险救援工作。
县气象局:负责气象监测和预报,及时提供气象信息,负责发布气象灾害预警信息,配合开展旱灾评估,组织开展气象灾害调查评估,适时组织实施人工影响天气作业。
国网陇西供电公司:负责抗旱应急用电的组织供应。
附件2
陇西县应急备用水源明细表




陇西县防汛抗洪应急预案
1.总 则
1.1指导思想
以习近平新时代中国特色社会主义思想为指导,深入贯彻落实习近平总书记关于防范化解重大安全风险和防灾减灾救灾重要论述,坚持人民至上、生命至上,坚持以防为主,防抗救相结合,防范化解洪涝灾害风险,依法、科学、迅速、有效应对汛情、险情,建立健全防汛抗洪应急机制,最大程度减轻灾害损失,保障人民群众生命财产安全。
1.2编制依据
《中华人民共和国水法》《中华人民共和国防洪法》《中华人民共和国突发事件应对法》《中华人民共和国防汛条例》《定西市防汛抗洪应急预案》《陇西县突发事件总体应急预案》《陇西县机构改革方案》等有关法律法规和规定,结合我县防汛抗洪工作实际,制定本预案。
1.3适用范围
本预案适用于全县行政区域内的暴雨洪水,以及水利工程突发险情可能引发的次生洪水灾害的防范和应急处置。
1.4工作原则
坚持人民至上、生命至上,以防为主、防救结合,统一指挥、军地联动,分级负责、属地为主,资源共享、快速反应的原则。注重组织动员社会力量广泛参与,形成工作合力。建立健全应急救援力量体系,完善各类力量快速反应、联动协调机制。做好城区、河流险段、易发山洪沟道和乡镇村社防洪的隐患排查治理。
2.组织指挥体系
2.1县防汛抗洪应急指挥机构
县防汛抗旱指挥部履行县防汛抗洪应急指挥职责,县政府常务副县长任指挥长,分管水务工作的副县长任常务副指挥长,县政府办、县应急局、县水务局、县人武部主要负责人任副指挥长,县防汛抗旱指挥部办公室设在县应急局,县应急局局长兼任办公室主任,县水务局、县应急局、县气象局分管副局长兼任副主任。
县防汛抗旱指挥部履行县级防汛抗洪应急指挥职责, 负责组织指挥全县防汛抗洪应急工作,执行上级防汛抗旱指挥部的调度和指令。
有关部门和企业单位、水利工程管理单位、水库水电站管理单位等要成立防汛抗洪应急指挥部,负责组织指挥本行业、本单位和所属工程防汛抗洪应急工作,执行县防汛抗旱指挥部的调度指令。
2.2县防汛抗旱指挥部职责
县防汛抗旱指挥部负责贯彻执行县委、县政府和省市防汛抗旱指挥部防洪调度指令和防汛抗洪应急工作安排部署,统一指挥全县防汛抗洪应急工作,协调各成员单位履行防汛抗洪应急工作职责,落实防汛抗洪抢险措施,协调解决工作中的重大问题。
县防汛抗旱指挥部办公室负责贯彻执行市防汛抗旱指挥部决策部署,协调储备防汛抗洪应急物资,统筹管理应急资金,指导应急救援工作,统计、报告、发布防汛抗洪信息。承担县防汛抗旱指挥部日常工作。
2.3县防汛抗洪现场指挥部
特别重大、重大洪涝灾害发生后,县防指在灾区设立现场指挥部,迅速组织力量抢险救援,及时转移受威胁群众,全力开展应急处置工作。指挥部各成员单位按照职责分工开展相关工作。应急救援结束后,现场指挥部自动撤销。
2.4山洪灾害
全县易发山洪灾害的沟道、险段及相关区域城镇、村庄等人口密集区。
3.防汛抗洪应急响应分级标准
根据汛情、险情、灾情程度和相关规定,将防汛抗洪应急响应由低到高分为一般灾害(Ⅳ级)、较大灾害(Ⅲ级)、重大灾害(Ⅱ 级)和特别重大灾害(I级)四个等级。
3.1城区
城市(县城)防汛抗洪应急响应分级标准

3.2河流险段
河流险段防汛抗洪应急响应分级标准

3.3山洪灾害
山洪灾害防汛抗洪应急响应分级标准

4.预防预警
4.1预防与检查
实行地方行政首长负责制和部门行业负责制。汛前落实淤地坝、城镇、主要河段及涉水设施、场所和施工项目的行政领导和技术责任人,明确职责,签订防洪安全责任书。
坚持防汛检查制度,按照防汛检查工作大纲的规定认真细致做好汛前检查,排查安全隐患,落实安全措施。水库、水电站、河道堤防、淤地坝、尾矿坝及涉水设施、场所、景区及在建工程的主管部门、监管部门要组织对工程防洪安全进行全面检查,及时清除隐患。县、乡镇政府要组织对辖区山洪沟道防洪安全进行检查,调查登记涉险区村庄、人员居住和通行情况,落实安全防范措施和紧急转移撤离路线。
各级防汛抗旱指挥部办公室、有防汛任务的部门和单位要落实汛期24小时值班制度,建立气象、水文、水务报汛机制,及时掌握天气、降雨和洪水信息,指导做好防范应对工作。
4.2城市排水防涝
县政府在汛期前制定、完善城市排水与暴雨内涝防范应急预案;加快编制完成城市排水排涝设施建设规划,完成排水管网的雨污分流改造,建成较为完善的城市排水防涝工程体系,避免因城区内涝造成人员伤亡和重大财产损失。
4.3河流险段防洪
县政府在汛期前要及时修复主要河流、重点河段水毁堤防工程,疏浚河道淤积,疏导控制河势演变,恢复提高河道防洪能力。加强涉河在建工程管理,合理规范建设临时工程,落实安全度汛措施,保障建设项目和上下游、左右岸公共防洪安全。加强河道采砂管理,强化采砂设施、设备管控,及时清运砂料,清理平整渣石,保持河道行洪畅通。
4.4山洪灾害防御
县政府要建立健全县、乡、村、社四级山洪灾害防御责任体系,全面落实县级领导包乡、乡级领导包村、村乡领导包组、党员干部包群众的四级包抓责任制。逐级落实防洪安全责任,组织做好山洪灾害隐患排查、预警避险、抢险救灾准备工作。完善暴雨山洪预警机制,遇有暴雨天气预警和预报,要立即逐级预警至乡、村、社,跟踪督促预警到户。乡镇村社要明确转移对象、转移时机、转移路线、避险安置地点、转移人员管理等,一旦出现突发险情,第一时间果断组织群众转移。水务部门加强山洪灾害监测预警系统运行管理,建强管理队伍,按小流域建立上下游之间信息通报机制,落实山洪预警防范责任和措施,保障系统稳定运行,充分发挥监测预警和防灾减灾作用。
4.5监测预警
气象、水务部门要按照职责组织对灾害性天气和水雨情的监测、预报,提升监测预警技术,完善预警机制,提高预报预警能力,对暴洪灾害趋势作出评估,及时上报本级政府和防汛抗旱指挥部。
各级政府、各有关部门要坚持人与自然和谐共生理念,强化洪水风险意识,科学规划生产生活设施空间格局,规范建设工程设施,加快县级智慧河湖综合管理平台建设,强化防洪治理,健全预防机制,落实工程设施初期应对措施,提高防洪能力,着力降低洪水风险。
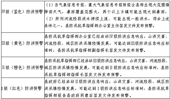
4.6预警发布
县防汛抗旱指挥部办公室根据气象、水务预报测报、防洪工程险情态势和应急响应状态,联合相关部门会商研判后发布防洪预警,动员各成员单位做好启动或提升防洪应急响应的准备。
防洪预警共分四级,分别为Ⅳ级(蓝色)、Ⅲ级(黄色)、Ⅱ级(橙色)、I级(红色)。一般情况下,防洪预警由低级到高级逐级提升。
防洪预警分级标准

5.信息报告
雨情、汛情、工情、险情、灾情等防汛抗洪信息实行属地管理、分级上报,由各级防汛抗旱指挥部办公室负责处理。各部门要加强沟通会商,做好信息交流共享。防汛抗洪信息的报告和处理,反应快速、准确、详实,因客观原因一时难以准确掌握的信息,应迅速报告基本情况、及时续报详细情况。
5.1信息分类
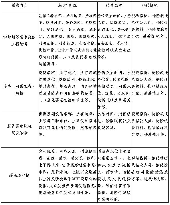
(1)气象水文信息。主要指可能引发洪涝灾害的气象水文预报信息、暴雨实时信息、河流洪水信息等。
(2)工程险情信息。主要指淤地坝、堤防等工程出现可能危及工程安全的情况,交通、能源、通讯、供水、排水等重要基础设施因洪涝等灾害导致的突发险情,以及山体崩塌、滑坡、泥石流、工程损毁形成的堰塞湖险情等。
(3)洪涝灾情信息。主要指由于河道洪水泛滥、山洪灾害、堰塞湖形成或溃决、淤地坝垮坝、堤防决口等导致的人员伤亡、人员被困、城镇受淹、基础设施毁坏等情况。
5.2报告主体及报告内容
5.2.1气象水文信息
由气象、水务部门负责报告。预报内容包括暴雨天气预警、实时暴雨分时段雨量、河道洪水起涨及分时段流量等。
5.2.2工程险情信息
由工程主管部门、监管部门、管理单位、法人负责报告;山体崩塌、滑坡、泥石流、工程损毁形成的堰塞湖险情,由防汛部门会同自然资源及相关工程管理部门报告。主要内容包括防洪工程、重要基础设施、堰塞湖等的基本情况、险情态势、人员被困以及抢险情况等。
工程险情分类信息

5.2.3洪涝灾情信息报告内容
主要包括灾害基本情况、灾害损失情况、抗灾救灾部署和行动情况等。
基本情况:灾害发生的时间、地点、灾害类别、致灾原因、发展趋势及可能引发的次生衍生灾害。
损失情况:受灾范围、受灾人口、伤亡人口、失踪人口、被淹村庄或城镇、被困或直接威胁群众;房屋受损倒塌数量;农田受灾面积、成灾面积、绝收面积;基础设施损毁情况、交通、电力、通信中断情况以及直接经济损失等。其中死亡及失踪人口应有原因分析,受淹城镇或村庄应包括基本情况、受淹范围、淹没水深、对生产生活的影响情况等。
部署和行动情况:预报预警发布、预案启动、群众转移、抢险救援部署和行动、抗灾救灾地方投入情况,抢险救灾队伍及人员投入等。
5.3分级报告
气象水文信息及一般险情灾情信息,由负有报告责任的部门和单位,第一时间报告县级防汛部门,防汛部门及时向上级报告。发生重大险情灾情可越级上报,县级防汛部门接到报告后1小时内报告市防汛抗旱指挥部。
5.4风险评估
根据雨情、汛情、险情、灾情等防汛抗洪信息,县防汛抗旱指挥部办公室召集有关成员单位召开会商会议,组织相关领域专家技术人员分析研判洪水影响、险情灾情程度及可能发生的次生灾害等情况,对灾害风险及发展趋势进行综合评估,根据风险程度提出应急处置建议,提交指挥部决策,为启动响应提供支撑依据。
6.应急响应
结合风险评估建议,适时启动县级防汛抗洪应急响应。I级、Ⅱ级应急响应期间,县防指有关成员单位派员到县防指联合值守、集中办公,确保信息资源共享、专业优势互补。洪涝灾害应急响应遵循分级负责、属地为主原则,由属地政府组织响应。对于发生在重点地区或重大活动举办、重要会议召开等时期的洪涝灾害,可适当提高响应级别。应急响应启动后,可视汛情发展情况及时对响应级别进行调整。当洪涝灾害超出属地政府的应对能力时,由属地政府报请上一级政府提供支援或者组织应对。
6.1响应启动
6.1.1 Ⅳ级响应
达到Ⅳ级防汛抗洪应急响应标准,或者出现应启动Ⅳ级应急响应的其他事项时,由县防汛抗旱指挥部办公室决定启动Ⅳ级应急响应,指导乡镇人民政府、指挥部成员单位指挥调度防汛抗洪工作,调度物资队伍赴一线抢险救灾。涉险区或受灾地区乡镇、工程管理单位组织人力、物力、财力全面投入防汛抗洪。
县防汛抗旱指挥部密切掌握相关灾情信息及发展态势,指导开展防汛抗洪抢险工作,向市防汛抗旱指挥部报告工作。
县防汛抗旱指挥部各成员单位指导本行业开展防汛抗洪应急工作,并向指挥部报告。
6.1.2 Ⅲ级响应
达到Ⅲ级防汛抗洪应急响应标准,或出现应启动Ⅲ级应急响应的其他事项时,由县防汛抗旱指挥部决定启动Ⅲ级应急响应。在县防汛抗旱指挥部的指导下,乡镇设立现场指挥部领导防汛抗洪工作,调度物资队伍赴一线开展抢险救灾,向县防汛抗旱指挥部报告工作。
县防汛抗旱指挥部各成员单位分别派出工作组或专家组赴一线指导,帮助开展抢险救援工作,落实行业应急措施,并向指挥部报告。
6.1.3 Ⅱ级响应
达到Ⅱ级防汛抗洪应急响应标准,或出现应启动Ⅱ级应急响应的其他事项时,由县防汛抗旱指挥部报请县政府启动Ⅱ级应急响应,视情设立现场指挥部,调度物资队伍全面开展防汛抗洪,属地政府全力以赴抢险救灾。
县防汛抗旱指挥部各成员单位派出负责同志参加现场指挥部工作,协调调度本行业专家、队伍和物资支持防汛抗洪,督促落实行业应急措施。
6.1.4 I级响应
达到I级防汛抗洪应急响应标准,或出现应启动I级应急响应的其他事项时,由县防汛抗旱指挥部报请县委、县政府决定启动I级应急响应。县委、县政府设立现场指挥部,组织指挥防汛抗洪,各成员单位、有关部门全力以赴投入救灾工作,动员组织全社会力量积极投入防汛抗洪救灾。
6.2 响应对策
当气象、水务部门发布暴雨或河流洪水、山洪灾害红色、橙色预警信号后,按照生命至上、避险为要的原则,县防汛抗旱指挥部立即向全社会发布公告,提醒广大市民注意防范,紧急情况下报请县委、县政府果断采取停工、停学、停业、停运和人员转移避险等措施,确保人员安全。应急响应期间,防汛抗旱指挥部可依法在其行政区域内征调人力、物资、车辆。需驻地解放军、武警、预备役部队参加抢险的,由各级防汛抗旱指挥部协调调集。应急响应启动后,对四类防洪重点分别采取以下措施。
6.2.1 淤地坝
(1)根据淤地坝下游影响范围和响应级别,县防汛抗旱指挥部向下一级防汛抗旱指挥部、可能淹没政府发布相应级别的淤地坝防洪预警。
(2)启动淤地坝防洪Ⅳ级应急响应后,淤地坝主管部门、水派出专家技术人员赴现场指导调度和排险工作,落实巡查值守措施,组织行业抢险队伍、抢险人员和机械物资全力抢险。
(3)启动淤地坝防洪Ⅲ级应急响应后,淤地坝立即开启泄水,降低水位,调集抢险队伍、机械、物资上坝抢险。预判淤地坝工程险情可能造成溃坝时,及时发布预警信息,根据工程险情程度,组织下游群众做好撤离准备。
(4)启动淤地坝防洪Ⅱ级应急响应后,淤地坝立即开启泄水,降低水位。严密巡查淤地坝大坝、泄水建筑物。调度抢险物资、组织抢险队伍上坝抢险,视情况在坝顶抢筑子堰,防止洪水漫顶。组织淤地坝下游沿河巡堤查险,除险加固,组织群众做好撤离准备。
(5)启动淤地坝防洪I级应急响应后,立即果断组织群众撤离,全力抢险救灾,做好转移群众生活安置。
6.2.2 城区防洪
(1)根据城区防洪特点和响应级别,县防汛抗旱指挥部分别向下一级防汛抗旱指挥部、乡镇发布相应级别城市防洪预警。
(2)启动城区防洪Ⅳ级应急响应后,组织巡堤查险,密切监视河流来水;重点堤防、险段工程要加密巡查。加高加固险段堤防,并24小时值守。关闭沿河及滩区景区、休闲健身场所;加强两岸临河道路管控,劝离近河闲散人员。
(3)启动城区防洪Ⅲ级应急响应后,加密巡查堤防频次,加高加固险段堤防,做好群众撤离准备。
(4)启动城区防洪Ⅱ级应急响应后,加密巡查堤防频次,调集抢险物资、队伍上堤待命,全力加高加固险段堤防,组织群众做好撤离准备,必要时先行撤离部分群众。
(5)启动城区防洪I级应急响应后,严密巡查堤防,全力加高加固险段堤防。紧急征调抢险队伍、物资、车辆,保障人力、物资需要。对城区全部或部分道路实行交通管制,保障交通畅通,迅速组织撤离危险区群众。
6.2.3 河流险段
(1)根据河流流经区域和响应机制,市、县区防汛抗旱指挥部分别向下一级防汛抗旱指挥部、涉险区政府发布相应级别河流洪水预警。
(2)启动河流险段防洪Ⅳ级应急响应后,立即组织巡堤查险,密切监视河流来水。组织加高加固险段堤防,撤离河道施工作业人员和机械,暂停河道采砂作业,保障防洪安全。
(3)启动河流险段防洪Ⅲ级应急响应后,加密巡堤查险频次,以城镇、村庄等人员密集区和重要设施为重点,组织加高加固险段堤防,做好危险区群众撤离转移和应急救援准备。
(4)启动河流险段防洪Ⅱ级应急响应后,加密巡堤查险频次调集抢险物资、队伍上堤待命,全力加高加固险段堤防,组织群众做好撤离准备,必要时先行撤离部分群众。组织调运生活物资和医疗药械,安置好转移群众生活。
(5)启动河流险段防洪I级应急响应后,严密巡堤查险,以重要城镇为重点,紧急征调抢险队伍、物资、车辆,全力加高加固险段堤防。及时处置河堤渗漏、管涌险情,24小时驻守河堤,开展抗洪抢险。迅速组织撤离群众,全力做好已撤离至安全区群众的生活保障。
6.2.4 山洪灾害
(1)根据山洪灾害影响范围和响应机制,县防汛抗旱指挥部分别向下一级防汛抗旱指挥部、涉险区政府发布相应级别山洪灾害预警。
(2)加强监测预警,及时向涉险区群众发布山洪预警预报,组织受威胁群众撤离至安全地带。
(3)立即组织营救搜寻遇险和失踪人员,最大程度地减少人员伤亡。
(4)妥善安置受灾群众生活,维护好灾区秩序。
(5)立即向灾区调集抢险、救灾、医护人员和物资,帮助灾区开展抢险救灾。
6.3 信息发布
汛情、险情、灾情及防汛抗洪工作信息,由县防汛抗旱指挥部负责统一发布。
防汛抗洪信息,通过新闻发布会或通过广播电视、报纸、手机短信及“两微一端”等形式向社会发布。信息发布应当及时、准确、客观、全面。
险情和汛情可能影响其他地区防洪安全的,要及时通报有关地区的防汛抗旱指挥部和防汛部门。
6.4 响应结束
当汛情、险情、灾情得到有效控制,由县防汛抗旱指挥部决定降低防汛抗洪应急响应级别或终止防汛抗洪应急响应。
7.善后处置
响应结束后,灾区县、乡镇政府应组织有关部门做好灾区生活物资供给、卫生防疫、救灾物资供应、治安管理、学校复课、水毁修复、恢复生产和灾后重建等善后工作。
7.1 救灾救助
县应急局会同灾区乡镇政府,及时调配救灾款物,组织安置受灾群众。县发改局会同相关单位编制灾后重建规划,开展倒塌房屋恢复重建,安排好受灾群众的基本生活。
7.2 卫生防疫
县卫生健康局负责调配医务技术力量,救治因灾伤病人员,对灾区重大疫情、病情实施紧急处理,防止疫病的传播、蔓延。当地政府应组织对可能造成环境污染的污染物进行清除。
7.3 防汛抢险物料补充
清理盘点防汛抢险物料消耗情况,评估防汛物资储备和调度执行情况,及时补充物资缺额,根据抢险救援实际,补充储备急需的抢险救援装备,做好储备物资管理。
7.4 水毁工程修复
有关部门要以防洪工程、民生保障工程、生命线工程为重点,调查分析水毁损失情况,制定修复计划,加快水毁工程修复,尽快恢复主体功能。特别是影响行洪安全的河堤等工程设施,要优先安排加快修复加固险段工程,发挥工程防洪作用。
7.5 响应评估
响应结束后,灾区防汛抗旱指挥部、各成员单位要认真分析总结应急响应工作,评估响应成效和存在的薄弱环节、突出问题,汲取经验教训,有针对性地提出完善应急预案及应急响应的意见。评估内容包括雨情、汛情、灾情、险情和应对措施、投入、成效及存在问题、工作建议等。
8.保障措施
8.1抢险物资保障
工程管理部门或单位要根据实际需要和有关规程规定,储备防汛抢险物资;各级防汛抗旱指挥部要储备必要的防汛抢险物资,建立健全物资调运机制,确保高效协调调度。
8.2 抢险力量保障
县消防救援大队要分级明确应急救援任务,根据灾害特点,提早侦查演练,加强备勤值守,全面加强防洪应急救援能力建设。各级防汛抗旱指挥部要协调有关行业部门加快建设防汛抗洪抢险专业队伍,加强技术培训与演练。健全地方抢险队伍与驻地解放军、武警、民兵预备役部队的协调联动机制,提高协同应急作战能力。
8.3 救灾生活保障
物资储备部门健全救灾物资储备体系,加强生活必需品储备,保障救灾需要,防汛抗旱指挥部各成员单位按相关职责提供救灾生活保障。
8.4 医疗卫生保障
卫生健康部门要加强医疗卫生应急队伍建设,储备应急药品和器械,做好医疗救援和卫生防疫准备。
8.5 技术保障
各级防汛抗旱指挥部要加快建立指挥决策支持系统,在信息集成、分析处理、风险评估的基础上,实现智能化和信息化,确保决策的科学性。水务、住建、自然资源等部门要建立专业结构合理的专家库,做好技术支撑工作。
9.预案管理
9.1 预案编制
本预案由县应急局、县水务局负责编制。乡镇政府参照本预案,结合实际细化完善制定本级防汛抗洪专项应急预案,突出针对性和可操作性,并报县应急局和县水务局备案。
9.2 宣传和培训
县政府要建立健全应急管理培训制度,纳入干部教育培训体系。各级防汛抗旱指挥部成员单位采取发放避险转移明白卡、宣传册等方式,组织开展防洪减灾常识的宣传,结合实际做好应急预案培训工作,积极组织社会志愿者参与应急救援的技能培训,提高公众避险、避灾、自救、互救能力。
9.3 预案演练
县应急局组织开展本预案的应急演练工作,各相关部门和单位要积极配合参与,要定期对基层防汛安全责任人进行培训,组织开展防汛抗洪抢险应急演练。县政府结合实际,有计划、有重点地组织有关部门对应急预案进行演练。
9.4 预案修订
县应急局会同县水务局负责本预案的评估与修订工作,报县政府审批。有下列情形之一的,应当及时修订本预案:
(1)有关法律、法规、规章、标准、上位预案中的有关规定发生变化的;
(2)防汛抗旱指挥部及其职责发生重大调整的;
(3)面临的风险发生重大变化的;
(4)重要应急资源发生重大变化的;
(5)预案中的其他重要信息发生变化的;
(6)在突发洪涝灾害应对和应急演练中发现需重大调整的;
(7)应急预案编制单位认为应当修订的其他情况。
9.5 奖励与责任追究
根据有关法规,对在防汛抗洪工作中做出突出贡献的单位和个人给予表彰和奖励,对在防汛抗洪工作中牺牲人员符合评定烈士条件的,按有关规定办理。对迟报、谎报、瞒报和漏报突发洪涝灾害重要情况,或者有其他失职、渎职行为的,依照有关规定给予处分。构成犯罪的,依法追究其刑事责任。
10.附则
预案实施时间:本预案自印发之日起实施。
附件:
县防汛抗旱指挥部成员单位防汛抗旱责任
县人武部:负责协调现役部队、武警县中队、预备役部队和指挥民兵应急力量,参加防汛抢险救灾,执行重大防汛抗旱任务;协助开展灾后重建。
县政府办:负责传达县政府领导关于防汛抗旱重要批示和指示精神,会同防汛抗旱指挥部办公室对县委、县政府确定的防汛抗旱工作重大事项进行专项督查;承担以县政府名义下发的关于防汛抗旱文件审核把关工作;配合县防汛抗旱指挥部办公室开展防汛抗旱专项督查;上报抢险救灾相关信息。
县委宣传部:把握全县防汛抗旱宣传导向,负责指导防汛抗旱宣传工作;组织新闻单位做好宣传报道、舆论引导;根据重大水旱灾害和重大舆情动态,指导协调相关业务部门召开新闻发布会等工作,主动引导舆情。
县应急局:指导水旱灾害应急救援,组织协调重大水旱灾害应急救援工作;承担全县应对重大灾害指挥协调工作,协助县委、县政府指定的负责同志组织重大灾害应急处置工作;协调指导全县实施防御洪水抗御旱灾调度和应急水量调度工作;承担灾情核查、损失评估、救灾捐赠等灾害救助工作,拟定防汛抗旱应急和救灾物资储备规划和计划,指导做好物资储备管理调用工作。
县水务局:负责全县水旱灾害防御、所属水工程防汛安全和水情旱情监测并及时发布信息;承担防御洪水、抗御旱灾期间重要水工程的防洪调度、应急水量调度和防汛抢险技术支撑工作;指导各地排查整治河洪道及水工程防汛风险隐患、修复水毁水利工程;指导山洪灾害监测预警工作;负责淤地坝的安全检查、汛期监测管理和除险加固。
县发改局:根据相关规划,负责协调安排防汛抗旱基础设施建设计划和灾后重建计划;负责境内城镇燃气管道以外的石油、天然气管道防汛安全工作;督促企业落实管道属地保护职责及企业主体责任,加强汛期管道安全防范,协调排除管道外部安全隐患,负责本行业各类仓储防汛安全管理工作。
县教育局:负责教育系统防汛风险隐患排查,指导、协调、监督落实各类学校校园防洪安全措施;负责各类学校防灾减灾救灾知识的宣传、教育培训及防汛应急演练工作。
县工信局:负责协调水旱灾害灾后企业复工复产、抢险救灾物资的生产、储备和调用;督促工业企业排除防汛安全隐患,落实防汛安全措施;负责组织协调各通信运营企业做好通信基础设施抢修恢复、应急通信保障。
县公安局:负责维护防汛抢险秩序和灾区社会治安,保障交通畅通;组织公安干警参加防汛抢险,协助组织群众撤离和转移,配合清除重大行洪障碍。
县民政局:负责协调全县社会团体、民办非企业单位、基金会及其分支(代表)机构参与水旱灾害的救助工作;负责受灾群众临时生活救助等相关工作。
县财政局:负责防汛抗旱和救灾经费预算安排、筹集、拨付和使用监督管理;督促指导所监管国有企业排查防汛安全风险和隐患,落实防汛安全责任和措施。
县自然资源局:负责山体滑坡、崩塌、地面沉陷、泥石流等地质灾害的防治工作;排查暴雨洪水引发的滑坡、崩塌、地面沉陷、泥石流等地质灾害隐患和险情,开展监测预警,组织落实防范措施;协调解决防汛抢险取土用地,指导做好取土用地和水毁耕地复垦工作;指导开展林业草原防汛抗旱工作。
市生态环境局陇西分局:负责灾后生态环境污染监测评估及环境污染治理工作。
县住建局:指导开展城市市政公用设施建设及安全运行;负责指导城区排水设施安全运行和城区汛期排水防涝工作。
县交通运输局:负责公路、桥涵防汛安全和在建工程防汛管理,督促落实防汛安全保障措施;排查公路防汛安全风险,完善易灾路段警示标识;指导做好农村道路桥涵防汛风险排查和整改工作;及时组织修复水毁公路、桥涵等设施,保障抢险救灾过程中的道路通畅。
县农业农村局:负责制定农业农村防灾减灾救灾预案,及时收集、整理和反映旱、涝等灾情信息;协调调度种子、地膜、化肥等抗旱农业生产资源,指导落实农业抗旱措施;负责统计农业旱洪灾情,协调做好农业生产恢复工作。
县商务局:负责监测灾区重要生活必需品市场运行和供需形势,协助相关部门组织协调部分生活必需品应急供应;负责协调商业企业参加抢险救灾工作;负责指导商贸行业制定防汛应急预案,开展应急演练。
县文体广电和旅游局:负责文旅广电系统所属单位的防汛安全工作;负责旅游景区防汛工作的指导,督促旅游景区、旅行社建立预警信息收集处置机制,根据天气情况合理调度运行、调整旅游线路,保障游客安全。
县卫生健康局:负责组织因灾受伤人员紧急医疗救援,开展灾区卫生防疫、卫生监督、心理疏导干预和健康宣教工作。
县乡村振兴局:负责掌握群众因灾返贫情况,落实相关救助措施。
县地震局:负责监测全县地震动态,及时通报周边水库大坝等防洪工程邻近区域的震情信息,跟踪做好震情监测预测工作。
县消防救援大队:承担防汛抗旱应急抢险救援工作。
县气象局:负责监测分析天气形势、及时准确提供气象预报预警和旱情、雨情服务;负责发布气象灾害预警信息,配合开展旱洪灾害评估;组织开展气象灾害调查评估,适时组织开展人工影响天气作业。
国网陇西供电公司:负责所辖电力设施防汛安全,严格执行防洪调度指令;保障抗旱灌溉用电和防汛抢险救灾电力供应和保障。
陇西县森林草原火灾应急预案
1.总 则
1.1指导思想
以习近平新时代中国特色社会主义思想为指导,深入贯彻落实习近平总书记关于防灾减灾救灾的重要论述和关于全面做好森林草原防灭火工作的重要指示精神,坚持“人民至上、生命至上”理念,健全完善我县森林草原火灾应对机制,规范响应处置流程,依法有力有序有效处置森林草原火灾,最大程度减少人员伤亡和财产损失,保护森林草原资源,维护生态安全。
1.2编制依据
《中华人民共和国森林法》《中华人民共和国草原法》《中华人民共和国突发事件应对法》《森林防火条例》《草原防火条例》《国家森林草原火灾应急预案》《军队参加抢险救灾条例》《甘肃省森林草原火灾应急预案》《甘肃省突发事件总体应急预案》《陇西县机构改革方案》等。
1.3适用范围
本预案适用于我县行政区域发生的森林草原火灾应对工作。
1.4工作原则
森林草原火灾应对工作坚持统一领导、协调联动,分级负责、属地为主,以人为本、科学扑救,快速反应、安全高效的原则。县政府负责编制本预案,县森林草原防灭火指挥部协调组织实施,并指导各乡镇人民政府制定、修订本级森林草原火灾应急预案。森林草原防灭火工作实行各级人民政府行政首长负责制。森林草原火灾发生后,县乡人民政府及其有关部门立即按照任务分工和相关预案开展处置工作。必要时可报请市级森林草原防灭火指挥部予以协调和支持。
1.5灾害分级
本预案执行《森林防火条例》《草原防火条例》中规定的森林草原火灾一般、较大、重大和特别重大四个等级(具体分级情况见附件1)。
2.主要任务
2.1解救疏散人员
组织疏散、转移、解救受威胁群众并及时妥善安置和开展必要的医疗救治。
2.2组织灭火行动
科学运用各种手段扑打明火、开设防火隔离带、清理火线、看守火场,严防次生灾害发生。
2.3保护重要目标
保护民生和重要军事目标并确保重大危险源安全。
2.4转移重要物资
组织抢救、运送、转移重要物资。
2.5维护社会稳定
加强火灾发生地区及周边社会治安和公共安全工作,严密防范各类违法犯罪行为,加强重点目标守卫和治安巡逻,维护火灾发生地区及周边社会秩序稳定。
3.组织指挥体系
3.1森林草原防灭火指挥机构
县森林草原防灭火指挥体系由县、乡两级森林草原防灭火指挥部(以下简称“森防指”)及其森防指办公室(以下简称“森防办”)组成。
县森林草原防灭火指挥部负责组织协调和指导全县森林草原防灭火工作,各成员单位按照各自职责全力配合(指挥部成员单位职责见附件2),指挥部办公室设在县应急局,由县应急局、县公安局、县林草中心、县消防救援大队共同组成,承担县森防指日常工作。必要时,县自然资源局(林草中心)可以提请以县森防指名义部署相关防灭火工作。
乡镇政府按照“上下基本对应”的要求,设立森林草原防灭火指挥机构,负责组织、协调和指导本行政区域(辖区)森林草原防灭火工作。
3.2扑救指挥
森林草原火灾扑救工作由县森防指负责指挥。同时发生3起以上或者同一火场跨两个行政区域的森林草原火灾,由上一级森林草原防灭火指挥机构组织指挥。
预判发生一般以下森林火灾由乡镇森林防灭火指挥机构负责指挥;预判发生一般森林火灾由县森林防灭火指挥机构负责指挥;预判发生较大森林火灾或跨区县行政区域的森林火灾由市森林防灭火指挥机构负责指挥,并接受省森林草原防灭火指挥机构的协调和指导;预判发生重大、特别重大森林火灾由省森林草原防灭火指挥机构负责指挥。跨市界的森林火灾,依照省和国家森林草原火灾应急预案有关规定执行。
乡镇森林防灭火指挥机构根据需要,在森林草原火灾现场成立火场前线指挥部(以下简称“前指”)。非重点火险区发生火情,天气情况允许,短时间能够扑灭的火场可不设前指,由地方专业、半专业扑火队队长全权负责指挥扑救。重点火险区发生火情,必须设立火场前指。
县森防指成立火场前指时,人员由属地政府领导及应急、林草、公安等森防指成员单位、扑救力量的负责同志组成。当火场范围较大时,应根据实际设立分前指,由前线指挥部明确分前指的人员组成和工作任务。
(一)总指挥。总指挥由属地行政首长担任,负责统筹火场的指挥协调和组织扑救工作,是火场前指的最高决策者。
(二)副总指挥。火场前指根据需要设置若干副总指挥。其中,必须指定精通灭火指挥、实战经验丰富的领导和行业专家、专业森林消防队伍指挥员担任专业副总指挥。主要职责是全面掌握火灾情况,分析火情发展态势,制定扑救方案,具体指导扑救行动组织实施。
(三)调度长。由森防指办公室负责人或应急部门领导担任。主要负责前指的决策命令、指示要求传达和督促落实,做好工作协调,及时掌握和汇总火场综合情况。
(四)新闻发言人。由主管新闻宣传的党政负责同志或部门负责同志担任。主要负责火场宣传报道工作,组织有关媒体开展采访报道,适时发布权威信息,回应社会关切,正确引导舆情。新闻发布的有关信息需经前线指挥部审核确认,未经批准,一律不予发布。
(五)前线指挥部工作组。本着精干、专业、高效原则,前线指挥部下设若干工作组,一般应设立综合协调组、火灾扑救组、医疗救治组、火灾监测组、通信保障组、交通保障组、军队工作组、专家支持组、灾情评估组、群众生活组、社会治安组、宣传报道组等火场工作组。负责灭火行动的筹划、组织、控制和保障工作。在确保要素齐全、运行规范的基础上,可根据火灾扑救实际情况进行适当增减调整或合并运行。
参加扑火的单位和个人必须听从前线指挥部统一指挥。前线指挥部应划定火场警戒区,任何单位和个人未经前线指挥部同意不得进入火场警戒区、不得干扰前线扑火及指挥。
3.3指挥原则
属地为主,统一指挥。发生森林草原火灾,通常由属地人民政府统一组织指挥,开设火场前指,指定负责人及时到达火灾现场具体指挥扑救;前指有权调度当地一切扑救力量和资源,所有参加灭火的单位和个人必须服从前指的统一调度。
协同联动,专业指挥。火场前指要将参加灭火行动的各部门、队伍主要带队领导纳入指挥机构,明确职责和协同关系,形成指挥合力。火场前指必须坚持专业科学、精准高效的原则,设立专业副总指挥负责组织指挥、力量部署等工作,对一线扑救力量灭火行动和规避风险工作进行有效指导。
生命至上,安全指挥。火场前指必须把保证灭火人员安全和人民群众生命财产安全作为最大的政治责任,始终放在第一位,贯穿灭火行动的全过程,落实森林草原扑火指挥“十个严禁”(见附件6)和森林草原火灾扑救安全工作“十个必须”。指导各级和各扑救队伍时刻警惕火情变化,落实安全措施,因情就势科学行动,确保全程安全。
因险设防,提级指挥。当两个乡镇以上行政区划交界地区发生火灾,城区面山、高危地区和敏感时段发生火灾,或者预判容易失控、可能造成重大损失和影响的火灾,县森防指可主动提前介入,掌控灭火行动,适时实施提级指挥,确保行动安全高效。
3.4专家组
县森林草原防灭火指挥机构根据工作需要会同有关部门和单位建立本级专家组,对森林草原火灾预防、科学灭火组织指挥、力量调动使用、灭火措施、火灾调查评估规划等提出咨询意见。
4.处置力量
4.1力量编成
扑救森林草原火灾以综合性消防救援队伍、专业扑火队伍等受过专业培训的扑火力量为主,解放军和武警部队、民兵应急分队等支援力量为辅,地方半专业扑火队伍、社会应急力量为补充。必要时可动员当地林区职工、机关干部及当地群众等力量协助做好扑救工作。不得动员残疾人、孕妇、未成年人等其他不适宜参加森林草原火灾扑救的人员参加扑救工作。
4.2力量调动
根据森林草原火灾应对需要,应首先调动属地扑火力量,乡镇辖区内各森林扑火队伍由各乡镇森林草原防灭火指挥机构直接调动;县级及邻近力量作为增援力量,由县森林草原防灭火指挥机构协调,由调出地森林草原防灭火指挥机构组织实施,调入地负责对接及相关保障。
跨县区调动专业防扑火队伍、调用应急航空救援飞机等增援力量扑火时,由县市森防指向省应急管理厅提出申请,按有关规定和权限逐级报批。
需要解放军、武警部队和民兵参与扑火时,依照军队有关规定执行,一般由前线指挥部提出用兵请求,由军队根据前指制定的扑救方案负责指挥具体行动。
5.监测和预警
5.1森林草原防火期和高火险期
每年10月1日至4月30日为草原防火期,11月1日至5月30日为森林防火期,其中1月1日至5月30日为高火险期。县政府可根据实际情况,决定本行政区域提前进入或者推迟结束森林草原防火期和高火险期,向社会公布,并报市人民政府和市森林草原防灭火指挥部备案。
5.2火险监测
县森防办组织应急、林草、公安和气象等部门充分利用卫星监测、空中巡护、视频监控、人工瞭望、地面巡查等手段,及时掌握火情动态。
5.3火险预警
5.3.1预警分级
根据森林火险指标、火行为特征和可能造成的危害程度,将森林火险预警级别划分为四个等级,由高到低依次用红色、橙色、黄色和蓝色表示,具体分级标准按照有关规定执行。
5.3.2预警发布
由森林防灭火指挥部办公室会同应急、林草、公安和气象等部门加强会商,联合制作森林火险预警信息,并通过预警信息发布平台和广播、电视、报刊、网络、短信、微信公众号以及应急广播等方式,向涉险区域相关部门和社会公众发布。
森林草原火灾风险预警具备解除条件后,由发布预警森防办宣布解除警报,终止预警。
5.3.3预警响应
(一)蓝色预警响应
当发布蓝色预警信息后,县人民政府及有关部门要密切关注天气情况和森林火险预警变化,做好预警信息发布和森林防灭火宣传工作,并强化火源管理。
(二)黄色预警响应
当发布黄色预警信息后,县人民政府及有关部门要广泛利用新闻媒体宣传报道黄色预警信号及其响应措施;加强森林防火巡护、瞭望监测,加大火源管控力度,强化值班值守,落实防火装备、物资等各项扑火准备;地方专业、非专业扑火队伍进入待命状态。
(三)橙色预警响应
当发布橙色预警信息后,县人民政府及有关部门利用预警信息发布平台和各种媒介加大预警信息播报频率;加大森林防火巡护、瞭望监测的力度和密度;严格控制野外用火审批,禁止在森林防火区野外用火;地方专业、非专业扑火队伍视情靠前驻防。 县森林防灭火指挥机构适时派出工作组,对橙色预警地区森林防灭火工作进行督促和指导。
(四)红色预警响应
当发布红色预警信息后,县人民政府及有关部门利用电视、广播、网络等媒介多密度、高频次播放红色预警信息和响应措施;护林员全天候巡山护林,禁止一切野外用火行为;对重点部位严防死守,地方专业扑火队伍靠前驻防,做好扑火一切准备;县森林防灭火指挥部办公室进入应急工作状态,实行零火灾报告制;县森林防灭火指挥机构派出工作组,对红色预警地区的森林防灭火工作以明察暗访等方式开展督查督导。
6.应急处置与救援
6.1火灾信息报告
6.1.1总体要求
乡镇向县森防指要及时、准确、规范报告森林草原火灾信息,县森防指及时通报受到威胁地区的有关单位和相邻行政区域森防指,做到早发现、早报告、早处置。
全县境内的森林草原视频监控点、人工瞭望塔、防火巡查巡护人员以及其他公民一旦发现森林草原火情,应立即拨打12119报警。森林草原火灾发生后按照“有火必报、指挥同步、归口上报”上报火灾信息。
6.1.2时限要求
首报:乡镇接到本辖区报警后,立即采取相应的处置措施,核实情况迅速上报县森防办。
续报:首报后2小时内完成第一次续报。之后,根据处置进展情况,及时续报有关情况。
终报:火灾处置结束后,应在1小时内形成书面材料上报县森防办、2小时内报市森防办。对于情况比较复杂或当天难以勘查现场的,可形成简单书面材料进行报告,详细情况调查清楚后再进行终报。
6.1.3特殊要求
县森防办收到火灾信息,及时与前指联系,掌握现场的有关情况,视情及时报告县委、县政府值班室、市森防办和县森防指总指挥及有关副总指挥。传达领导指示批示要求,指导相关工作。
对于下列森林草原火灾信息,县森防指应立即向县委、县政府及市森防办报告:
(1)较大及以上森林草原火灾;
(2)造成1人以上死亡,或者3人以上重伤的森林草原火灾;
(3)威胁居民区或者重要设施的森林草原火灾;
(4)发生在乡镇交界或县、市界地区危险性大的森林草原火灾;
(5)发生在未开发原始林区的森林草原火灾;
(6)12小时尚未扑灭明火的森林草原火灾;
(7)需要市上支援扑救的森林草原火灾;
(8)其他需要报告的森林草原火灾。
6.2救援措施
火灾发生后,要先研判气象、地形、环境等情况及是否威胁人员密集居住地和重要危险设施,科学组织施救。
6.2.1组织灭火行动
初期火情火灾(未达到本预案中启动响应条件的森林火情火灾)由相关乡镇、县自然资源、县林草中心及相关单位立即采取措施,就地就近组织当地扑火力量赶赴现场处置,力争将火灾扑灭在初发阶段,做到“打早、打小、打了”。森防办负责火灾信息的收集,按规定的时限和程序报送。
一旦启动本预案的应急响应,由县森林防灭火指挥部办公室牵头组织、协调、指挥调度,启动相应等级应急响应的森林火灾扑救,必要时,组织协调武警部队、民兵预备役部队等救援力量参与扑救。
各扑火力量在火场前指的统一调度指挥下,明确任务分工,落实扑救责任。现场指挥员要认真分析地理环境、气象条件和火场态势,在扑火队伍行进、宿营地选择和扑火作业时,时刻注意观察天气和火势变化,火势不明先侦察、气象不利先等待、地形不利先规避,确保各类扑火人员安全。不得动员残疾人、孕妇和未成年人以及其他不适宜参加森林草原火灾扑救的人员参加扑救工作。
6.2.2转移安置人员
当居民点等人员密集区受到森林草原火灾威胁时,当地政府及时采取有效阻火措施,查清受威胁村社、林场及重要设施分布情况,按照紧急疏散方案,有组织、有秩序地及时疏散居民和受威胁人员,确保人民群众生命安全。妥善做好转移群众安置工作,确保群众有住处、有饭吃、有水喝、有衣穿、有必要的医疗保障条件。
6.2.3救治伤员
组织医护人员和救护车辆在扑救现场待命,如有伤病员迅速送医院治疗,必要时对重伤员实施异地救治。视情派出卫生应急队伍赶赴火灾发生地,成立临时医院或者医疗点,实施现场救治。
6.2.4保护重要目标
当森林、草原内的重要设施目标和高保护价值森林受到火灾威胁时,迅速调集专业队伍,通过开设隔离带等有效手段,全力消除威胁,确保目标安全。
6.2.5维护社会稳定
加强火灾受影响区域社会治安、道路交通等管理,严厉打击借机盗窃、抢劫、哄抢救灾物资、传播谣言、堵塞交通等违法犯罪行为。在金融单位、储备仓库等重要场所加强治安巡逻,维护社会稳定。
6.2.6发布信息
通过授权发布、发新闻稿、接受记者采访、举行新闻发布会和通过专业网站、官方微博、微信公众号等多种方式、途径,及时、准确、客观、全面向社会发布森林草原火灾和应对工作信息,回应社会关切。加强舆论引导和自媒体管理,防止传播谣言和不实信息,及时辟谣澄清,以正视听。发布内容包括起火原因、起火时间、火灾地点、过火面积、损失情况、扑救过程和火案查处、责任追究情况等。
6.2.7火场清理看守
森林草原火灾明火扑灭后,当地政府接收火场,划分责任区域,并留足人员看守火场,做好防止复燃和余火清理工作,经检查验收,达到无火、无烟、无气后,留守人员方可撤离。原则上,清理和看守火场任务交由当地扑火力量执行,上级综合性消防救援队伍和跨区增援力量不担负清理看守任务。
6.2.8应急结束
在森林草原火灾全部扑灭、火场清理验收合格、次生灾害后果基本消除后,由启动应急响应的机构决定终止应急响应。
6.2.9善后处置
做好遇难人员的善后工作,抚慰遇难者家属。对因扑救森林草原火灾负伤、致残或者死亡的人员,当地政府或者有关部门按照国家有关规定给予医疗、抚恤、褒扬。
6.3县级层面应对工作
县级人民政府是应对本行政区域内一般森林草原火灾的主体。
森林草原火灾发生后,根据火灾严重程度、火场发展态势和扑救情况,县政府根据森林草原火灾应对工作需要,及时启动应急响应、组织应急救援。结合本县实际,设定县级层面Ⅳ级、Ⅲ级、Ⅱ级、Ⅰ级四个响应等级。
6.3.1Ⅳ级响应
启动条件
(1)森林过火面积超过5-15亩,草原过火面积超过10-100公顷的火灾;
(2)发生在敏感时段、敏感地区,且4小时未得到有效控制、发展态势持续蔓延扩大的森林草原火灾;
(3)党中央、国务院、省委、省政府、市委、市政府和县委、县政府要求启动响应的森林草原火灾。
符合上述条件之一时,经县森林草原防灭火指挥部办公室分析评估,认定灾情达到启动标准,由县指挥部指挥长与县森林草原防灭火指挥部办公室主任共同研究决定启动Ⅳ级响应。
响应措施
(1)县森林草原防灭火指挥部办公室进入应急状态,跟踪火场动态,及时调度火灾信息。
(2)县森林草原防灭火指挥部副指挥长或指挥部办公室主任视情组织指挥部相关成员单位开展火情会商,研究火灾扑救措施,根据需要派出工作组赶赴火场,协调、指导火灾扑救工作。
(3)加强对火灾扑救工作的指导,根据需要请求市级消防救援队伍和相邻区县地方专业扑火队伍等力量做好增援准备;
(4)根据火场周边环境,提出保护重要目标物和重大危险源安全的建议;
(5)视情发布高森林草原火险预警信息;
(6)协调指导相关媒体做好报道。
6.3.2Ⅲ级响应
启动条件
(1)森林过火面积达到1-10公顷,草原过火面积达到100-1000公顷的火灾;
(2)造成1人以下死亡或者3人以下重伤的森林草原火灾;
(3)发生在敏感时段、敏感地区,且8小时尚未扑灭明火的森林草原火灾;
(4)党中央、国务院、省委、省政府、市委、市政府和县委、县政府要求启动响应的森林草原火灾。
(5)同时发生2起以上危险性较大的森林草原火灾。
符合上述条件之一时,经县森林草原防灭火指挥部办公室分析评估,认定灾情达到启动标准,报县森林草原防灭火指挥部副指挥长和指挥长共同研究,由总指挥长决定启动Ⅲ级响应。
响应措施
(1)县森林草原防灭火指挥部办公室及时调度了解森林草原火灾最新情况,副指挥长召集指挥部有关成员单位组织火场连线、视频会商调度和分析研判,研究火灾扑救措施,同时派出工作组和专家组赶赴火场,协调、指导火灾扑救工作;
(2)根据乡镇森林草原防灭火指挥机构的请求,就近协调消防救援队伍和相邻乡镇和县区地方专业扑火队伍等力量以及扑火物资、装备进行增援,根据需要通知解放军、武警部队、民兵应急分队等力量做好增援准备,必要时请求市森林草原防灭火指挥机构就近协调应急航空救援飞机参加火灾扑救;
(3)气象部门提供天气预报和天气实况服务,做好人工影响天气作业准备;
(4)指导做好重要目标物和重大危险源的保护;
(5)视情组织新闻发布会,协调指导相关媒体做好报道。
6.3.3Ⅱ级响应
启动条件
(1)森林过火面积超过10-100公顷,草原过火面积超过1000-5000公顷的火灾;
(2)造成1人以上3人以下死亡或者3人以上10人以下重伤的森林草原火灾;
(3)发生在敏感时段、敏感地区,且20小时未得到有效控制的森林草原火灾;
(4)党中央、国务院、省委、省政府、市委、市政府和县委、县政府要求启动响应的森林草原火灾。
符合上述条件之一时,经县森林草原防灭火指挥部办公室分析评估,认定灾情达到启动标准并报请指挥长同意,由县森林草原防灭火指挥部提出并报县政府决定启动Ⅱ级响应。
响应措施
在Ⅲ级响应的基础上,加强以下应急措施。
在县政府的统一指挥下,县森林草原防灭火指挥部组织各成员单位依托县应急管理局指挥中心全要素运行,由指挥长或县委、县政府指定的负责同志统一指挥调度;火场设县森林草原防灭火前线指挥部,下设综合协调、抢险救援、医疗救治、火灾监测、通信保障、交通保障、社会治安、宣传报道等工作组(各工作组组成及任务分工详见附件2);指挥长根据需要率工作组赴一线组织指挥火灾扑救工作。采取以下应急措施:
(1)组织火灾发生地乡镇党委和政府开展火灾扑救工作;
(2)协调增调解放军、武警部队、民兵应急分队等力量支援火灾扑救工作,请求市森林草原防灭火指挥机构跨区域增调地方专业扑火队伍、国家综合性消防救援队伍、解放军和武警部队、应急航空救援飞机等扑火力量、装备物资支援火灾扑救工作;
(3)组织抢修通信、电力、交通等基础设施,保障应急通信、电力及救援人员和物资交通运输畅通;
(4)加强重要目标物和重大危险源的保护;
(5)根据火场气象条件,适时开展人工影响天气作业;
(6)组织新闻发布会,协调指导相关媒体做好报道。
6.3.4Ⅰ级响应
启动条件
(1)森林过火面积超过100公顷,草原过火面积超过5000公顷的火灾;
(2)造成3人以上死亡或者10人以上重伤的森林草原火灾;
(3)生态安全和社会稳定受到严重威胁,有关行业遭受重创,经济损失特别巨大;
(4)其他需要启动Ⅰ级响应的森林草原火灾。
符合上述条件之一时,经县森林草原防灭火指挥部办公室分析评估,认定灾情达到启动标准并报请指挥长同意,由县森林草原防灭火指挥部向县应急委提出启动Ⅰ级响应的建议,由县应急委报县委、县政府同意后启动Ⅰ级响应。
响应措施
在Ⅱ级响应基础上,加强以下应急措施:
(1)县政府主要负责同志带重点成员单位主要负责同志赶赴火场,开展火情会商,分析火险形势,研究扑救措施及保障工作。
(2)进一步加强重要目标物和重大危险源的保护;
(3)进一步加强气象服务,紧抓天气条件组织实施人工影响天气作业;
(4)建立新闻发布和媒体采访服务管理机制,及时、定时组织新闻发布会,协调指导相关媒体做好报道,加强舆论引导工作;
(5)决定森林草原火灾扑救其他重大事项。
6.3.5启动条件调整
根据森林草原火灾发生的地区、时间敏感程度,受害森林草原资源损失程度,经济、社会影响程度,启动县森林草原火灾应急响应的标准可酌情调整。
6.3.6响应终止
森林草原火灾扑救工作结束后,由县森防办提出建议,按启动响应的相应权限终止响应,并通知相关单位和乡镇。
7.综合保障
7.1输送保障
增援扑火力量及携行装备的运输以公路输送方式为主。必要时,地方专业扑火队伍的输送由县人民政府安排县交通运输局落实车辆,下达运输任务。
7.2物资保障
县应急局、县林草中心会同县发改局、县财政局、县粮食和物资储备中心研究建立集中管理、统一调拨,平时服务、战时应急,采储结合、节约高效的应急物资保障体系。加强重点乡镇森林草原防灭火物资储备库建设,优化重要物资产能保障和区域布局,针对极端情况下可能出现的阶段性物资供应短缺,建立集中生产调度机制。科学调整县级储备规模结构,合理确定灭火、防护、侦通、野外生存和大型机械等常规储备规模,适当增加高技术灭火装备、特种装备器材储备。加强对县专业森林消防队伍救援装备和物资配备,提升救援能力。县乡两级根据本区域森林草原防灭火工作需要,建立本级森林草原防灭火物资储备库,储备所需的扑火机具、装备和物资。
7.3资金保障
各级人民政府应当将森林草原防灭火基础设施建设纳入本级国民经济和社会发展规划,将防灭火经费纳入本级财政预算,保障森林草原防灭火所需支出。
8.后期处置
8.1火灾评估
一般、较大森林草原火灾由县人民政府组织有关部门对森林火灾发生原因、肇事者及受害森林草原面积和蓄积、人员伤亡、其他经济损失等情况进行调查和评估。重大或跨区县森林草原火灾由市人民政府组织有关部门对森林火灾发生原因、肇事者及受害森林面积和蓄积、人员伤亡、其他经济损失等情况进行调查和评估。
8.2火因火案查处
一般、较大森林草原火灾和重大或跨区县森林草原火灾分别由县级人民政府和市人民政府组织有关部门对火灾发生原因及时取证、深入调查,依法查处涉火案件,打击涉火违法犯罪行为,严惩火灾肇事者。由县级人民政府组织有关部门查处的森林火灾,调查结束后必须将调查结果书面报送市森林防灭火指挥部办公室。
8.3约谈整改
对森林草原防灭火工作不力导致人为火灾多发频发的地区,由县人民政府及其相关部门及时约谈所在地乡镇人民政府及有关部门主要负责人,要求其采取措施及时整改。必要时,县森防指及其成员单位按任务分工直接组织约谈。
8.4问责奖励
对森林草原火灾预防和扑救工作中责任不落实、发现隐患不作为、发生事故隐瞒不报、处置不得力等失职渎职行为,依据有关法律法规追究属地管理责任、部门监管责任、经营主体责任、火源管理责任和组织扑救责任。有关责任追究按照《中华人民共和国监察法》等法律法规规定的权限、程序实施。责任追究一般分级实施、属地为主,一般森林火灾由县级人民政府负责责任追究;较大森林火灾由市人民政府负责责任追究;重大及以上森林火灾按照省森林草原防灭火指挥机构规定执行。
县政府应当对在扑火工作中贡献突出的单位和个人给予表彰和奖励。对扑火工作中牺牲人员符合评定烈士条件的,按有关规定办理。
8.5工作总结
各级森林草原防灭火指挥机构及时总结、分析火灾发生的原因和应吸取的经验教训,提出改进措施。国家、省、市主要领导同志有重要指示批示的森林草原火灾,以及引起社会广泛关注和产生严重影响的较大森林草原火灾,扑救工作结束后,县森防指向市应急管理局及县委、县政府报送火灾扑救工作总结。
9.附则
9.1预案管理
9.1.1预案编制
乡镇人民政府结合当地实际制定森林火灾应急处置办法,并报县森林防灭火指挥部备案。
9.1.2宣传和培训
县乡人民政府及有关部门负责组织防火法律法规和火灾预防、避险、避灾、自救、互救常识的宣传活动,相关媒体机构提供工作支持。充分利用广播、电视、报纸、网络等媒体开展森林草原防火宣传,提高群众预防、避险、自救、互救能力。在防火期内各级广播电台、电视台天气预报中应加入森林草原火险气象等级预报。
加强对森林草原扑火指挥人员、森林草原防火专职人员、森林草原专业和半专业扑火队伍及群众扑火队伍的培训和扑火演练。
9.1.3预案演练
县乡森林防灭火指挥部办公室会同应急、林业、公安、消防救援等成员单位制定应急演练计划,分级组织扑火指挥员和扑火队员以及林区广大干部职工、群众的扑火指挥、扑火技战术演习,提高扑火队伍的综合素质和扑火作战能力。
9.1.4预案评估与修订
县应急局负责本预案的评估与修订工作,按规定上报县政府。有下列情形之一的,应当及时修订本预案:
(1)有关法律、法规、规章、标准、上位预案中的有关规定发生较大变化的;
(2)应急指挥机构及其职责发生重大调整的;
(3)面临的风险发生重大变化的;
(4)重要应急资源发生重大变化的;
(5)预案中的其他重要信息发生变化的;
(6)在突发事件应对和应急演练中发现需做重大调整的;
(7)应急预案制定单位认为应当修订的其他情况。
9.2标准说明
本预案中有关标准按现行标准执行,国家有关法律法规、技术标准调整后,按新标准执行。
9.3名词术语
以上、以下、以内、以外的含义:本预案所称以上、以内包括本数,以下、以外不包括本数。
9.4预案解释
本预案由县应急局负责解释。
9.5预案实施时间
本预案自发布之日起实施。
附件1
一、森林火灾灾害分级标准
一般森林火灾:受害森林面积在1公顷以下或者其他林地起火的,或者死亡1人以上3人以下的,或者重伤1人以上10人以下的;
较大森林火灾:受害森林面积在1公顷以上100公顷以下的,或者死亡3人以上10人以下的,或者重伤10人以上50人以下的;
重大森林火灾:受害森林面积在100公顷以上1000公顷以下的,或者死亡10人以上30人以下的,或者重伤50人以上100人以下的;
特别重大森林火灾:受害森林面积在1000公顷以上的,或者死亡30人以上的,或者重伤100人以上的。
二、草原火灾灾害分级标准
一般草原火灾:受害草原面积10公顷以上1000公顷以下的,或者造成重伤1人以上3人以下的,或者直接经济损失5000元以上50万元以下的。
较大草原火灾:受害草原面积1000公顷以上5000公顷以下的,或者造成死亡3人以下,或者造成重伤3人以上10人以下的,或者直接经济损失50万元以上300万元以下的。
重大草原火灾:受害草原面积5000公顷以上8000公顷以下的,或者造成死亡3人以上10人以下,或造成死亡和重伤合计10人以上20人以下的,或者直接经济损失300万元以上500万元以下的。
特别重大草原火灾:受害草原面积8000公顷以上的,或者造成死亡10人以上,或造成死亡和重伤合计20人以上的,或者直接经济损失500万元以上的。
附件2
县森林草原防灭火指挥部成员单位职责
县森防指在县政府领导下,负责协调指导全县森林草原防灭火工作,主要职责是:
(1)研究部署全县森林草原防灭火工作;
(2)指导协调一般以上森林草原火灾及其他需要县森防指响应处置的火灾扑救工作;
(3)检查各乡镇各有关部门和单位贯彻执行县委、县政府关于森林草原防灭火工作的决策部署以及其他重大事项的落实情况;
(4)组织指导有关森林草原火灾的调查评估处理和挂牌督办工作;
(5)完成县政府交办的其他森林草原防灭火工作。
县森防指成员单位是县森林草原防灭火组织领导体系的重要组成部分,应根据职责分工,各司其职,各负其责,密切协作,确保森林草原防灭火工作各项任务顺利完成。各成员单位主要职责是:
县委宣传部:协调有关新闻媒体按照市森防指确定的统一口径进行报道;根据舆情动态,指导和协调县森防办组织新闻发布会,主动引导舆论。
县发改局:配合县林草中心等部门编制全县森林草原防灭火规划和重大基础设施项目投资争取工作。
县教育局:指导全县教育系统开展森林草原防灭火知识宣传教育工作。
县工信局:负责协调森林草原火灾扑救中的应急通信保障工作;负责落实免收森林草原防灭火专用无线电台频率占用费等政策。负责组织、协调各通信运营企业做好应急通信保障和火场通信设施的抢修等工作。
县公安局:指导做好森林草原火灾有关违法犯罪案件查处工作,负责火场警戒、交通疏导、治安维护、火案侦破等工作,查处森林和草原领域其他违法犯罪活动。协同林草部门开展防火宣传、火灾隐患排查、重点区域巡护、违规用火处罚(公安机关负责公安行政案件)等工作,组织对森林草原火灾可能造成的重大社会治安和稳定问题进行预判,并指导下级公安机关协同有关部门做好灾区维稳工作。
县民政局:倡导文明祭扫,指导各地做好公墓设施内防火工作。
县财政局:负责安排县级森林草原防灭火年度经费预算,按照森林草原防灭火主管部门提出的资金分配方案拨付资金,并对资金分配、使用、管理情况进行监督评价。
县自然资源局:参与编制全县森林草原防灭火规划;配合做好全县森林草原防灭火工作的组织、协调、指导和监督工作,配合做好火灾扑救相关工作。
市生态环境局陇西分局:负责组织对森林草原火灾区的环境污染情况进行监测、分析,提出处置意见。
县交通运输局:负责组织、指导地方交通运输主管部门协调运力,为扑火人员和物资提供应急运输保障;做好森林草原防灭火车辆公路通行保障工作;负责做好各类公路沿线管界内森林草原火灾的预防和扑救工作。
县水务局:负责提供水务设施分布,做好库区、河道等水域消防取水等工作。
县文体广电和旅游局:指导督促旅游景区内森林草原火灾防控措施和文保单位的火源管控等工作;开展防火教育宣传。负责协调、指导融媒体中心开展森林草原防灭火宣传报道工作。
县卫生健康局:负责指导做好森林草原火灾受伤人员的医疗救治等工作;适时调派医疗卫生应急救援力量开展紧急医学救援和心理辅导。
县退役军人局:负责做好退役军人参加森林草原防灭火工作相关事宜;指导军供保障机构为政府组织森林草原防灭火工作提供必要的保障等工作。
县应急局:负责综合指导各乡镇和相关部门的森林草原火灾防控工作,组织一般以上森林草原火灾应急处置工作;按照分级负责、分级响应原则,组织指导协调森林草原火灾扑救及应急救援工作,统筹救援力量建设;发布森林和草原火险、火灾信息;牵头负责森林草原火灾联防相关工作。
县林草中心:负责落实全县综合防灾减灾规划相关要求,组织编制森林和草原火灾防治规划和防护标准并指导实施。组织、指导开展防火巡护、火源管理、防火设施建设等工作;组织指导国有林场林区和草原开展专业队伍建设、宣传教育、监测预警、督促检查等防火工作。履行森林草原火灾预防工作行业监管责任,开展火情早期处理等工作并监督检查;必要时,可以按程序提请以县森防指(或县森防办)名义部署相关预防工作。
县粮食和物资储备中心:协助配合做好森林草原防灭火有关工作,落实重大森林草原火灾有关市级储备物资保障工作等职责。
县气象局:负责提供全县及重点林区(草原)、重点时段的气象监测产品,发布森林草原火险气象等级预报并提供火场气象服务,根据天气条件适时组织开展森林草原防灭火的人工影响天气作业;与森防指联合发布高森林草原火险预警信息;提供卫星图像数据,参与利用遥感等手段进行森林草原火灾监测及损失评估。
县消防救援大队:在县森防指统一领导下开展灭火救援工作。
县人武部:负责协调驻军参加森林草原火灾抢险行动,协调受理军用航空器需求事宜;组织指挥民兵开展扑火技能训练和参与森林草原火灾扑救工作。
武警陇西县中队:参与森林草原火灾的扑救;抓好应急扑火队伍的管理;负责营救受困人员、疏散群众、抢运重要物资、保护重要目标、抢修公共基础设施等任务。
县农业农村局:协助森林草原防灭火有关工作;配合县林草中心做好林农牧接壤区防火工作。
国网陇西供电公司:加强林区和牧区电力线路的巡护和隐患排查,做好森林草原防火宣传,保障火场应急供电等。
附件3
县森林草原火场前线指挥部各工作组及任务
一般情况火场前线指挥部下设13个工作组,负责灭火行动的筹划、组织、控制和保障工作,在确保要素齐全、运行规范的基础上,可根据火灾扑救实际情况进行适当增减调整或合并运行。各工作组组成及职责分工如下:
(1)综合协调组。由县应急局牵头,县发改局、县公安局、县工信局、县交通运输局、县林草中心、县气象局、县人武部、武警陇西县中队和县消防救援大队等部门和单位参加。
主要职责:传达上级指示批示精神,密切跟踪汇总森林草原火情和扑救进展,及时向上级报告,并通报市森防指各成员单位;综合协调内部日常事务,督办重要工作;联络和处理跨县区救援事宜。
(2)抢险救援组。由县应急局牵头,县林草中心、县公安局、县工信局、县水务局、县农业农村局、县退役军人局、县气象局、县人武部、武警陇西县中队、县消防救援大队、国网陇西供电公司等部门参加。
主要职责:指导灾区制定现场抢险救援方案和组织实施工作;根据火场规模、投入力量及上级指示批示,适时提出调整抢险救援力量的建议;协调调度各灭火队伍力量和物资参加抢险救援,向市应急局申请跨县灭火力量和飞机支援。具体负责火场侦察,掌握火情态势,制定灭火方案,指挥调度灭火行动,处置突发情况,检查验收火场等。
(3)医疗救治组。由县卫生健康局牵头,县人武部等部门和单位参加。
主要职责:组织指导灾区医疗救助和卫生防疫工作;统筹协调医疗救护队伍和医疗器械、药品支援灾区;组织指导灾区做好伤亡统计和转运救治伤员;指导灾区、安置点饮用水源和食品检查、监测等;做好指挥部在灾区时的医疗保障工作。
(4)火灾监测组。由县应急局牵头、县林草中心、县气象局、县自然资源局、市生态环境局陇西分局等单位参加。
主要职责:组织火灾风险监测,指导次生衍生灾害防范;调度相关技术力量和设备,监视灾情发展;指导灾害防御和灾害隐患的监测预警。
(5)通信保障组。由县工信局牵头,县应急局、县工信局、县林草中心、县消防救援大队等部门和单位参加。
主要职责:协调做好指挥机构在灾区时的通信和信息化组网;建立灾害现场指挥机构、应急救援队伍与县应急局指挥中心,以及其他指挥机构之间的通信联络;指导修复受损通信设施,恢复灾区通信。
(6)交通保障组。由县交通运输局牵头,县公安局、县人武部、武警陇西县中队等部门和单位参加。
主要职责:统筹做好应急救援力量赴灾区和撤离时的交通保障工作;指导灾区道路抢通抢修;协调抢险救灾物资、救援装备以及基本生活物资等交通应急通行保障。
(7)军队协调组。县人武部牵头,武警陇西县中队、县应急局等部门和单位参加。
主要职责:指挥调度军队力量参加抢险救援;建立军地协同对接渠道,加强信息互联互通,进行军地联合指挥;协调做好军队力量在灾区时的后勤保障工作。
(8)专家支持组。以精通防扑救技术的专家为主,由县林草中心、县气象局、县公安局等相关行业专家组成。主要负责组织现场灾情会商研判,提供技术支持;指导现场监测预警和隐患排查工作;指导县乡开展灾情调查和灾损评估;参与制定抢险救援方案。
(9)灾情评估组。由县应急局牵头,县林草中心等部门和单位参加。
主要职责:指导开展灾情调查和灾时跟踪评估,为抢险救灾决策提供信息支持;组织灾害评估,参与制定救援救灾方案。
(10)群众生活组。由县应急局牵头,县民政局、县财政局、县住建局、县商务局、县发改局、县农业农村局、县水务局、县粮食和物资储备中心等部门和单位参加。
主要职责:制定受灾群众救助工作方案,下拨救灾款物并指导发放,统筹灾区生活必需品市场供应,指导灾区油、电、气、水等重要基础设施抢修,指导做好受灾群众紧急转移安置、过渡期救助和因灾遇难人员家属抚慰等工作,组织捐赠、援助接收等工作。
(11)社会治安组。由县公安局牵头,武警陇西县中队等部门和单位参加。
主要职责:指导协助灾区加强现场管控和治安管理工作;维护社会治安和道路交通秩序,预防和处置群体事件,维护社会稳定;协调做好指挥部在灾区时的安全保卫工作。
(12)宣传报道组。由县委宣传部牵头,县林草中心、县应急局、县文体广电和旅游局、县融媒体中心等部门和单位参加。
主要职责:统筹新闻宣传报道工作;指导做好现场发布会和新闻媒体服务管理;组织开展舆情监测研判,加强舆情管控。
(13)火案侦破组。由县公安局牵头,县林草中心、县应急管理局、县自然资源局、县农业农村局等相关单位参加。
主要职责:负责组织、指导森林草原火灾有关违法犯罪案件查处工作。县公安局负责组织、指导森林火灾治安违法、刑事犯罪案件查处、侦破;县林草中心负责组织、指导森林火灾违法案件查处,并按照行政执法与刑事司法衔接机制做好办案协作;其他相关部门负责组织、指导各自管辖范围内的违规野外用火和森林火灾违法案件查处,协助案件主办单位开展有关执法办案工作。
附件4
县森林草原火灾扑救力量编成
发生森林草原火灾时,调动力量坚持“一处报警、多点调动、多线并进、编成出动”的原则,按照县消防救援大队和县林草中心及护林员现有的车辆装备、人员状况,辖区情况和火灾等级实际,优化战斗编成,明确职责任务,确保灭火救援工作科学安全、高效运转。
一、发生一般森林草原火灾时
初发火灾由林草经营单位和属地乡镇组织扑救。
发生一般森林草原火灾时,按照“就近优先、辖区必出”的原则,由所在乡镇人民政府抽组足够力量组织扑救。
二、发生较大及以上森林草原火灾时
当发生较大及以上森林草原火灾时,县消防救援大队按照《应急管理部关于转制过渡期间国家综合性消防救援力量调动审批有关事项的通知》规定,将增援队伍前指挥领导纳入联指,担任副总指挥,负责调度指挥参战力量参加联合指挥等相关工作。武警中队、民兵预备役等力量,视火情态势调动。
三、跨区域支援力量组成
跨乡镇支援力量为乡镇民兵排、护林员、乡镇救援队伍。发生跨乡镇增援工作时,由火灾发生地政府,对跨乡镇增援力量进行必要的交通、油料、生活物资等保障。
县消防救援大队及相关乡镇森林扑火队的调动,由县森林防灭火指挥部向各单位下达增援调动命令。武警中队的调动按有关规定组织实施。
乡镇发生跨区域火灾时,由相邻乡镇及时组织力量增援并报县森防办。
附件5
森林草原扑火指挥“十个严禁”
一、严禁不懂打火的人指挥打火,未经专业培训、缺乏实战经验的指挥员不得直接指挥扑火行动。
二、严禁地方部门领导或乡镇领导在现场指挥部成立后担任总指挥(不包括火情早期处理)。
三、严禁行政指挥代替专业指挥。
四、严禁多头指挥、各行其是、各自为战。
五、严禁现场指挥部和指挥员未经火场勘察、态势研判和安全风险评估直接部署力量、展开扑火行动。
六、严禁在火势迅猛的火头正前方和从山上向山下,以及梯形可燃物分布明显地域直接部署力量。
七、严禁指挥队伍从植被垂直分布、易燃性强、郁闭度大的地段接近火场。
八、严禁指挥队伍盲目进入陡坡、山脊线、草塘沟、单口山谷、山岩凸起地形、鞍部、山体滑坡和滚石较多地域等危险地形,以及易燃灌木丛、草甸、针叶幼树林、高山竹林等危险可燃物分布集中区域贸然直接扑火。
九、严禁在未预设安全区域和安全撤离路线情况下组织队伍扑火。
十、严禁组织队伍在草塘沟、悬崖陡坡下方、可能二次燃烧的火烧迹地、火场附近的密林等区域休整宿营。
附件6
森林草原火灾扑救安全工作“十个必须”
必须牢固树立安全第一思想。认真贯彻“预防为主、防灭结合、高效扑救、安全第一”方针,切实把保护人民群众和扑火人员生命安全放在最高位置、作为最高准则。要深刻汲取近年来扑火人员重大伤亡事故的惨痛教训,坚决克服麻痹思想和侥幸心理,抓实安全风险防范各项工作,有效防范化解重大安全风险。要始终绷紧安全这根弦,强化问题导向,树牢安全红线意识,牢固树立安全扑打、科学施救理念,全力保证扑火人员安全,坚决杜绝群死群伤事故。
必须建立健全安全工作规范。要按照有关规定,进一步完善各级应急预案,规范火灾处置的安全措施,确保有据可依、有备防范。发生森林草原火灾后,要及时疏散、撤离受火灾威胁的群众,严禁老人、未成年人、孕妇及智障人员上山扑火。所有参与扑救人员要严格执行纪律,一切行动听指挥,坚决避开高温大风、易发雷击等危险时段,狭长山谷、陡坡山脊、茂密草塘等危险地段,以及顺风蔓延的高强度火头,绝不能各自为政,绝不能盲目冒进,绝不能以身涉险。
必须深入排查安全风险隐患。要开展的野外火源专项治理行动,组织开展扑火安全隐患大排查活动,重点检查扑火指挥员是否熟知应急预案、指挥流程,扑火人员是否掌握避险技能、扑救技能,防扑火队伍是否配齐了防护装备、扑救机具,各类防灭火飞机、车辆、装备设施是否存有安全隐患等。对排查出的问题要及时整改,做到防患于未然。特别是要深刻汲取国内外森林草原火灾造成严重人员伤亡的惨痛教训,深入分析伤亡事故原因,举一反三深挖事故根源,结合本地实际研究制定进一步加强扑火安全工作的具体措施。
必须切实强化紧急避险训练。要把火场紧急避险训练作为扑火人员免受突发性高强度大火袭击的有效手段,扎实开展有针对性地安全教育和训练演练。要采取模拟训练、仿真训练等方法,组织各类灭火队伍开展不少于5天的安全专项训练,主要演练快速转移、点火解围、冲越火线等紧急避险内容,全面提升扑火人员火场避险、战地救护和自救互救能力。灭火行动中,一旦遭遇瞬时大风、飞火、二次燃烧、火旋风、火爆等突发险情,现场指挥员要迅速组织紧急避险。
必须强化火场专业指挥。发生森林草原火灾,要因地制宜科学施策,做到组织严密、处置得当。有国家森林消防队伍参加的扑火行动,要让其指挥员参加联指指挥,积极发挥专业优势,采纳专业意见。要逐级建立森林草原火灾扑救安全专家队伍,在火灾应急处置中提供科学有效的决策参考。一线灭火队伍,要尽可能派实战经验丰富的指挥员带队,随时掌握火场态势,严格按照“火情不明先侦察、气象不利先等待、地形不利先规避”的原则,紧密结合现地情况果断决策,把握最佳时机、利用最佳地段、采取最佳手段实施扑救,严防因指挥不当、盲目冒进造成人员伤亡。
必须高度重视飞行安全。要把确保灭火直升机飞行安全作为重点突出出来,树立顶级安全意识,严格落实飞行安全制度。租用通航直升机灭火的,要提前签订安全协议,明确安全责任。调用军队、国家综合性消防救援队伍直升机参加灭火的,要尊重其专业建议。要严格控制夜间、恶劣天候、火场能见度低等条件下的飞行,杜绝事故发生。要切实抓好乘机安全,严格控制乘机人数,严格执行搭乘规定,严禁无关人员乘机。输送灭火队员要尽可能增加批次、减少单机乘员数量。要针对当前灭火直升机动用频繁、使用强度大的实际,督导有关单位加强维护保养,确保直升机不带故障升空。
必须加快改善安全防护装具。要抓紧配齐配全个人安全防护器材,如防火头盔、逃生面罩、阻燃服装等。要加强防护装备物资管理,定期检查储备的防护物资和在用的防护装具,发现损坏或功能缺失时,及时进行维护,确保始终处于良好技术状态。灭火行动中,要督导灭火人员穿戴好防护装具,筑牢生命安全最后一道防线。
必须抓实火场安全防范。灭火行动中,选择的向导必须熟悉避险常识。要指定安全员随时观察火情变化,发现险情及时发出警报,引导扑火人员迅速避险。连续扑火24小时以上的人员要适时组织轮休,坚决防止极度疲劳带来安全风险。灭火机加油时,必须远离火线20米外,扑火用油要妥善保管,避火携带。清理火场时,要派专人靠前观察,随时提醒,防止枯枝、倒木、倒挂物掉落砸人。实施点烧必须具备气象和依托条件,组织预烧区域人员清场,坚决防止反烧自己、误伤友邻。要加强火场宿营管理,科学选择安全地域,设立观察哨、开设隔离带,防止被大火侵袭。要加强灭火队伍集结开进、转场和撤离途中的安全管理,严密组织车辆运输,遵守交通法规,严控车速、保持车距,确保行动全过程安全。
必须深入研究安全扑救特点规律。要分类梳理扑救不同类型森林草原火灾的特点规律,准确把握安全扑救火灾的基本原理和方法。要系统研究火场气候条件、地形地势、植被类型等因素对林火行为及林火发展趋势的影响规律,坚持宜风则风,宜水则水,宜化则化,坚决防止急躁冒进。要坚持搞好一战一评,每次灭火行动结束后,要认真组织复盘,深入查找安全扑救工作中的不足和短板,举一反三,确保做到打一仗、进一步。
必须严格落实安全责任。要加强对森林草原火灾扑救工作的组织领导,健全完善安全组织管理机构,扑救中主要指挥员为第一责任人,同时要指定专人负责督导安全工作落实,切实建立横向到边、纵向到底、具体到点的责任网络体系,确保作用发挥明显。要完善安全工作责任机制,进一步明确细化各级职责、落实安全责任、加强监督问责、严格实施奖惩,压紧压实安全责任,以严格的责任追究,倒逼各级领导层层主动担当、扑火人员履职尽责。
陇西县生产安全事故应急预案
1.总 则
1.1 编制目的
以习近平新时代中国特色社会主义思想为指导,深入贯彻落实习近平总书记关于防范化解重大安全风险和防灾减灾救灾重要论述,规范生产安全事故应急工作,科学有效防范应对生产安全事故,最大限度减少人员伤亡和财产损失,维护社会稳定。
1.2 编制依据
《中华人民共和国突发事件应对法》《中华人民共和国安全生产法》《生产安全事故应急条例》《生产安全事故报告和调查处理条例》《突发事件应急预案管理办法》《生产安全事故应急预案管理办法》《安全生产信息报告和统计工作规范》《甘肃省安全生产条例》《甘肃省生产安全事故应急预案》《定西市突发事件总体应急预案》《甘肃省突发事件总体应急预案》《定西市生产安全事故应急预案》等。
1.3 适用范围
本预案适用于全县生产安全事故防范应对工作。县级有关专项应急预案对相关行业领域生产安全事故应急工作另有规定的,从其规定。
1.4 工作原则
坚持人民至上、生命至上,以防为主、防救结合,统一指挥、军地联动,分级负责、属地为主,资源共享、快速反应的原则,最大程度减少生产安全事故人员伤亡和财产损失。
1.5 事故分级
按照事故造成的人员伤亡或直接经济损失等,分为特别重大、重大、较大、一般生产安全事故。
特别重大生产安全事故:造成30人以上死亡,或者100人以上重伤(包括急性工业中毒,下同),或者1亿元以上直接经济损失的事故。
重大生产安全事故:造成10人以上30人以下死亡,或者50人以上100人以下重伤,或者5000万元以上1亿元以下直接经济损失的事故。
较大生产安全事故:造成3人以上10人以下死亡,或者10人以上50人以下重伤,或者1000万元以上5000万元以下直接经济损失的事故。
一般生产安全事故:造成3人以下死亡或者10人以下重伤,或者1000万元以下直接经济损失的事故。
2.组织指挥体系
2.1县生产安全事故应急指挥部
在县委、县政府领导下,县安全生产委员会承担县生产安全事故应急指挥部职责,负责指导协调和组织全县生产安全事故应急工作。由县政府常务副县长任总指挥,县政府分管相关行业领域的副县长任常务副总指挥,县应急管理局局长、事发地政府乡(镇)长担任副总指挥,县纪委监委、县委办、县政府办、县委组织部、县委宣传部、县委政法委、县委统战部、县编办、县委网信办、县信访局、县发改局、县教育局、县科技局、县工信局、县公安局、县民政局、县司法局、县财政局、县人社局、县自然资源局、市生态环境局陇西分局、县住建局、县交通局、县水务局、县城市管理综合执法局、县农业农村局、县商务局、县退役军人局、县文体广电和旅游局、县卫生健康局、县应急局、县市场监管局、县统计局、县扶贫办、县金融办、县粮食和物资储备中心、县畜牧兽医服务中心、开发委、县地震局、县国资局、县总工会、团县委、县妇联、县人武部、武警陇西县中队、县消防救援大队、县气象局、县红十字会、国网陇西供电公司、县公路段、陇西邮政公司、陇西高速公路收费所、陇西电信公司、陇西移动公司、陇西联通公司等部门和单位分管负责同志为成员。
县安全生产委员会办公室即县生产安全事故应急指挥部办公室,办公室设在县应急管理局,负责指挥部日常工作;县应急管理局局长兼任办公室主任。
2.2 县级以下生产安全事故应急机构
乡(镇)政府及基层组织应协助上级政府及其有关部门依法履行生产安全事故应急工作职责。
生产经营单位应贯彻落实国家有关应急工作要求,建立健全生产安全事故应急组织机构,加强应急准备各项工作,依法落实生产安全事故应急职责。
2.3 现场指挥机构
较大及以上生产安全事故发生后,根据工作需要设立现场指挥部,负责指挥协调开展事故现场应急处置工作。一般生产安全事故发生后,现场指挥部指挥长由县委、县政府指定负责同志担任,副指挥长由县政府有关部门负责同志和事发地乡(镇)党委、政府负责同志担任,现场指挥部成员由事发地乡(镇)政府及其有关部门、救援队伍、事故发生单位负责同志和救援专家等组成。
根据生产安全事故应急工作需要,现场指挥部设立以下工作组:
(1)综合协调组
牵头单位:根据事故类别确定牵头单位。
参加单位:县政府办公室、县应急局、县发改局、县工信局、县公安局、县民政局、县财政局、县自然资源局、事发地乡(镇)政府。
主要职责:负责做好应急处置综合协调工作,包括事故有关信息收集汇总、较大事项协调,以及承办有关会议、活动等工作。
(2)抢险救援组
牵头单位:县应急局。
参加单位:县消防救援大队、县人武部、武警陇西县中队、县公安局、县自然资源局、县住建局、县粮食和物资储备中心、县气象局、事发地乡(镇)政府,以及县内签订应急救援协议的有关应急救援队伍。
主要职责:负责调集救援队伍、制定应急救援方案、组织现场侦察、开展抢险救援、控制危险源等工作。
(3)医疗卫生组
牵头单位:县卫生健康局。
参加单位:县公安局、县工信局、县交通局、县市场监管局、事发地乡(镇)政府。
主要职责:调度全县医疗卫生队伍,设立临时医疗点,协调外部医疗机构,为事故受伤和救援人员提供医疗保障服务;做好事故现场防疫消杀;提供心理卫生咨询和帮助等。
(4)治安保卫组
牵头单位:县公安局。
参加单位:县司法局、县市场监管局、武警陇西县中队、事发地乡(镇)政府。
主要职责:做好现场警戒、交通管制、人员疏散、矛盾纠纷化解、法律服务、维护社会稳定等工作。
(5)新闻报道组
牵头单位:县委宣传部。
参加单位:县应急局、县委网信办、县文体广电和旅游局、县融媒体中心、事发地乡(镇)政府。
主要职责:负责事故救援信息发布及宣传报道等工作。
(6)善后处置组
牵头单位:事发地乡(镇)政府。
参加单位:县发改局、县民政局、县财政局、县人社局、市生态环境局陇西分局、县商务局、县应急局、县粮食和物资储备中心、县总工会。
主要职责:负责伤亡家属接待、伤亡抚恤、经济补偿调解、生态环境影响消除等善后处置工作。
(7)处置保障组
牵头单位:事发地乡(镇)政府。
参加单位:县发改局、县工信局、县民政局、县财政局、县住建局、县交通局、县水务局、县农业农村局、县商务局、县应急局、县国资局、县市场监管局、县文体广电和旅游局、县粮食和物资储备中心、兰州铁路局陇西车务段、国网陇西供电公司、陇西电信公司、陇西移动公司、陇西联通公司。
主要职责:根据应急处置需求,协调指导做好物资、装备、食品、交通运输、供电、供水、供气和通信等方面的应急保障。
(8)现场监测组
牵头单位:市生态环境局陇西分局。
参加单位:县自然资源局、县住建局、县气象局、县交通局、县水务局、县农业农村局、县卫健局。
主要职责:负责事故现场监测监控及数据分析。负责大气、水体、土壤等环境实时监测,确定危险区域范围,对事故造成的环境影响进行评估;对危险物质进行应急处置;提供实时气象信息。
(9)专家技术组
牵头单位:县应急局。
参加单位:市生态环境局陇西分局、县卫健局、县公安局、县科技局、县自然资源局、县气象局、县消防救援大队。
主要职责:参与开展事故会商研判,提供技术支持;参与制定应急救援行动方案、开展事故调查与评估。
以上工作组牵头单位为组长单位,组长由相关牵头单位主要负责同志担任,参加单位分管负责同志担任小组成员,其余工作人员根据工作需要合理调配。根据事故性质和现场应急救援需要,可设立其他工作组。参与开展事故会商研判,提供技术支持;参与制定应急救援行动方案、事故调查与评估。
3.运行机制
3.1 安全生产风险管控
县政府要组织开展安全生产风险调查评估,督促指导生产经营单位制定重大风险点和重点设施防控措施,同时做好风险监控和应急准备工作。
3.2 应急值守
负有安全生产监督管理职责的部门,危险物品的生产、经营、储存、运输单位,矿山、金属冶炼、建筑施工单位,各类应急救援队伍,实行24小时应急值班,及时报送生产安全事故信息。
3.3 安全预警
3.3.1 判定预警级别
出现生产安全事故险情时,县级负有安全生产监督管理职责的部门应及时组织风险分析评估,对生产安全事故发生的可能性、危害程度、影响范围以及次生、衍生事件进行综合研判,确定预警级别。按照生产安全事故发生紧急程度、发展态势和可能造成的危害程度、波及范围,预警级别从高到低依次分为一级、二级、三级、四级,分别用红色、橙色、黄色和蓝色标识。
3.3.2 发布预警信息
(1)预警信息发布层级。预警信息原则上由县级以上负有安全生产监督管理职责的部门发布,并将有关情况及时报告本级政府及应急部门、上级主管部门,通报可能波及的地区。
四级(蓝色)预警由县应急局发布,涉及跨县级行政区域的四级(蓝色)预警,须经定西市应急局授权批准后,由相邻县级应急局联合或分别发布;三级(黄色)预警由定西市应急局发布;二级(橙色)、一级(红色)预警由甘肃省应急厅发布。
(2)预警信息发布情形。出现下列情形之一,必须研判定级并发布预警信息。
①地震、雷电、强降雨、冰雪、山体滑坡、泥石流等自然灾害危及安全生产,可能引发次生生产安全事故;
②重大危险源监控存在严重隐患,可能引发重大、特别重大生产安全事故;
③发生可能导致较大、重大、特别重大生产安全事故的其他险情。
④可能造成严重后果的一般生产安全事故。
(3)预警信息内容。生产安全事故预警信息应包括事故类别、预警级别、起始时间、可能影响范围、警示事项、应采取的措施和发布机关等内容。
(4)预警信息发布方式。通过广播、电视、报刊、新闻网站等媒体及第三方商业平台及时准确发布预警信息。对老、幼、病、残、孕等特殊人群以及学校、医院、养老院等特殊场所和预警盲区,基层组织和单位应采取警报器、宣传车、大喇叭、入户告知等方式逐个(户)传递预警信息。
3.3.3 预警响应措施
预警信息发布后,预警区域内各有关单位要采取有效措施防止发生事故或降低事故危害。生产经营单位加强对重大危险源、重要设施的检查监测,积极做好防范应对工作。县级政府及其负有安全生产监督管理职责的部门根据预警级别和实际情况,按照分级负责的原则,采取以下有关响应措施:
(1)组织收集、分析事故险情信息,研判影响范围和危害程度,制定预警行动方案。
(2)组织应急队伍、负有应急职责的单位和人员进入待命状态,调集应急救援物资装备,做好应急响应准备。
(3)准备避难场所及应急设施,确保其处于良好状态,随时可以投入使用;关闭或限制使用易受事故危害的场所,控制或限制易导致危害扩大的活动。
(4)根据事故影响范围,实施区域警戒和管制,疏散转移或妥善安置可能受到危害的人员。
(5)采取必要措施,确保交通运输、通信、供水、排水、供电、供气、供热等公共设施的安全和正常运行。
(6)及时向社会发布事态信息,公布应急措施,回应社会关切,维护社会正常秩序。
3.3.4 预警调整
预警信息发布单位要密切关注事态进展情况,并依据事态变化适时调整预警级别。
3.3.5 预警解除
确认事故险情或危害消除后,预警信息发布单位应及时解除预警,有关单位终止预警措施。
3.4 应急响应
3.4.1 事故信息报告
(1)报告程序和时限
乡(镇)政府或负有安全生产监督管理职责的部门接到生产安全事故信息后,按照规定于1小时内向县级政府及本级应急部门、上级主管部门报告,并通报可能受影响的地区、部门和单位;事故发生单位、事发地乡(镇)、县政府有关部门要及时、如实报告事故情况,不得迟报、谎报、漏报和瞒报事故。
(2)报告内容
生产安全事故信息报告实行初报、续报和终报制度,初报要快,续报要准,终报要全。事故信息报告主要包括:事故发生的时间、地点、信息来源、性质、简要经过、影响范围、人员伤(病)亡和失联情况、基础设施损毁情况、现场救援情况、已采取的应急措施、初步估计的直接经济损失等内容。
3.4.2 先期处置
生产安全事故发生后,事故发生单位、事发地乡(镇)政府及其有关部门要立即启动相关应急预案,组织抢救遇险人员,杜绝盲目施救、防止事态扩大,同时,按规定上报事故信息。县政府及其有关部门接到事故报告后,应视情况启动应急响应,立即采取措施控制事态发展,组织自救互救,疏散、撤离安置受威胁人员,控制、封锁危险源,防止发生次生、衍生事故,协助维持现场秩序,为后续救援创造有利条件。事故先期处置情况应及时报告市政府及其有关部门,不得故意破坏事故现场、毁灭证据。
3.4.3 分级应对
发生较大及以上生产安全事故,在市政府工作组抵达前,先由县政府负责前期处置,同时报请市政府及其有关部门给予支持;发生一般生产安全事故,先由事发地乡(镇)政府负责前期处置,县政府工作组抵达后,由工作组指导乡(镇)政府负责应对,必要时报请市政府及其有关部门给予支持。
事发地乡(镇)政府应急处置能力不足时,及时报请县政府提供支援或者负责应对。涉及跨乡(镇)行政区域的生产安全事故,各乡(镇)在县政府统一指挥下,共同负责事故应急处置。涉及跨县(区)行政区域的,由有关行政区域共同的上一级人民政府负责应对。
3.4.4 响应启动
生产安全事故按照分级响应原则开展应急处置。
生产安全事故按照事故等级进行分级响应。特别重大、重大、较大及一般事故分别对应Ⅰ级、Ⅱ级、Ⅲ级、Ⅳ级响应。
Ⅰ级、Ⅱ级、Ⅲ级应急响应应当分别由国家、省级和市级相关指挥部负责组织实施。县指挥部按照上级指挥部的统一部署,组织、协调本县各方面应急资源,配合国家和省、市级相关指挥部做好应急处置工作。
Ⅳ级应急处置行动由县政府组织实施。县政府启动Ⅳ级应急响应,负责具体指挥和处置,超出其应急救援处置能力或事故进一步扩大时,请求市政府协调支援。
(1)县政府的应急处置
Ⅳ级响应或进入Ⅲ级、Ⅱ级、Ⅰ级应急响应后,在上一级应急指挥领导机构到达之前,按照属地管理原则,县政府启动应急处置程序,进入响应状态,成立现场指挥部,组织有关部门,调动应急救援队伍和社会力量,依照规定采取应急处置和救援措施。上级启动应急响应后,服从上级应急领导机构的组织协调,移交应急处置指挥权。
Ⅳ级响应(一般事故):在县委、县政府的领导下,由县生产安全事故应急指挥部组织开展事故应急处置,主要采取以下措施:
①进入应急状态,在事故应急处置牵头部门开设指挥场所。
②第一时间向县委、县政府和县安委会办公室报告事故及应急处置情况。
③组织有关成员单位及时会商研判事故态势,研究救援措施及保障工作。
④成立现场指挥部,组织开展应急救援处置工作。
⑤协调调度专业应急救援队伍和专业救援设备。
⑥对可能或者已经引发自然灾害、公共卫生和社会安全事件的,及时向县委、县政府报告。
⑦统一发布应急救援信息,做好宣传报道和舆论引导等工作。
(2)县相关部门的应急处置
进入应急响应后,县相关部门按照各自职责,启动应急处置程序,开展应急救援工作,并及时向县委、县政府报告救援工作进展情况。需要其他部门应急力量支援时,及时申请组织协调。
(3)乡(镇)人民政府、开发委的应急处置
进入应急响应后,乡(镇)人民政府、开发委要迅速启动应急处置程序,主要负责人第一时间带领应急处置人员赶赴现场做好相关前期处置工作,并根据县政府的要求做好相关工作。
(4)事故单位先期处置
按照事故信息报告,相关部门、单位立即启动相应的事故应急救援预案,按照应急救援预案的规定采取下列一项或者多项应急救援措施实施先期处置:
①组织抢救遇险人员,救治受伤人员,研判事故发展趋势以及可能造成的危害;
②通知可能受到事故影响的单位和人员,隔离事故现场,划定警戒区域,疏散受到威胁的人员,实施交通管制;
③采取必要措施,防止事故危害扩大和次生、衍生灾害发生,避免或者减少事故对环境造成的危害;
④维护事故现场秩序,组织安抚遇险人员和遇险遇难人员亲属;
⑤依法发布有关事故情况和应急救援工作的信息;
⑥法律法规规定的其他应急救援措施。
3.4.5 信息发布
一般生产安全事故抢险救援进展情况、抢救结果等相关信息,按照县委、县政府的决策部署,县生产安全事故应急指挥部办公室会同宣传部门统一对外发布。县委宣传部要指定有关人员作为新闻发布人,在事故发生后的第一时间通过权威媒体向社会发布简要信息,最迟要在5小时内发布权威信息,随后发布初步核实情况、政府应对措施和防范措施等,对可能造成公众恐慌,影响社会稳定的生产安全事故应于24小时内举行新闻发布会,根据事故处置情况做好后续发布工作。新闻发布的权限和程序应严格按照有关规定进行,信息发布应当客观、公正、及时,正确引导社会舆论,维护社会稳定。
3.4.6 应急结束
生产安全事故威胁或危害得到控制、消除,应急处置工作完成时,应急响应结束。较大及较大以上生产安全事故由市级以上应急指挥部现场确认后,宣布应急处置结束;一般生产安全事故由县应急指挥部现场确认后,宣布应急处置结束。
3.5 后期处置
3.5.1 善后处置
在县生产安全事故应急指挥部的指导下,有关部门协调事发地乡(镇)政府、事故发生单位等做好善后处置工作。
事发地乡(镇)政府及其有关部门应尽快消除事故影响,根据有关政策规定做好遇难人员善后处置及受伤人员医疗救助等;做好事故伤亡人员家属的安抚工作;对应急救援中伤亡的人员及时给予救治和抚恤;督促保险公司积极做好理赔事宜;及时归还调用征用的物资,物资被毁损、灭失、消耗的应按照有关规定给予补偿;做好环境污染物收集、清理与处理等工作。
3.5.2 事故调查
事故调查应严格按照《中华人民共和国安全生产法》《生产安全事故报告和调查处理条例》等法律法规的规定进行。
3.5.3 总结评估
生产安全事故应急处置工作结束后,县生产安全事故应急指挥部办公室要对应急救援工作进行评估,分析总结应急救援经验教训,查找薄弱环节,提出改进建议,制定整改措施,逐项对照整改。
3.5.4 恢复重建
生产安全事故应急处置工作结束后,县生产安全事故应急指挥部组织制定恢复重建计划,并向县级政府报告;组织协调发改、财政、公安、交通运输、工信、住建、水务等部门和单位恢复社会秩序,尽快修复被损坏的交通、水利、通信、供排水、供电、供气、供热等公共设施。
4.保障措施
4.1应急力量保障
全县有综合应急救援队伍1支57人,各类专业应急救援队伍8支271人,社会救援队伍2支38人,民兵应急连120人。
4.2 应急资金保障
按照财政事权和支出责任划分改革要求,县级政府应统筹安排应急救援经费,保障生产安全事故应急救援指挥体系和应急救援队伍建设。
生产经营单位要做好事故应急救援必要的资金准备。生产安全事故应急救援所需资金首先由事故责任单位承担,事故责任单位暂无力承担的,由事发地乡(镇)政府协调解决。
4.3 物资装备保障
县政府要建立应急救援物资、装备和生活必需品等储备制度,保障应急救援需要。各乡镇政府和有关部门要掌握本辖区、行业领域应急救援装备情况,及时储备或配备必要的救援物资装备。
生产经营单位要根据应急救援实际,储备必要的应急物资装备,并及时更新和补充。
4.4 医疗卫生保障
县卫生健康局要建立并完善专业化医疗卫生应急队伍,根据救援需要赴现场开展医疗救治、疫情防控等工作。要加强应急医疗服务网络建设,切实提高医疗应急保障能力。
4.5 交通运输保障
公安、交通运输等部门和单位要加强交通运输保障能力建设,建立健全交通运输应急联动机制和应急通行机制,确保紧急情况下应急救援力量优先安排、优先调度。必要时,公安、交通运输部门要实行交通管制,开设“绿色通道”,确保应急救援力量及时到位。
4.6 应急通信保障
县文体广电和旅游局、县融媒体中心及陇西电信公司、陇西移动公司、陇西联通公司等各通信运营商要建立健全应急通信、应急广播电视保障工作体系,建立有线和无线相结合、基础电信网络与机动通信系统相配套的应急通信系统,健全应急通信保障体系,确保应急救援通信畅通。
4.7 技术力量保障
县政府及其有关部门要建立应急救援信息数据库,推广应用应急救援新技术、新装备,为应急救援提供技术保障。
5.预案管理
5.1 预案体系
全县生产安全事故应急预案体系包括:县、乡(镇)、基层组织和单位生产安全事故应急预案,各相关行业领域生产安全事故专项应急预案及应急行动方案、应急工作手册,生产经营单位生产安全事故综合预案、专项预案、现场处置方案等。
5.2 预案演练
县政府及其有关部门至少每年组织一次应急预案演练,提高本地区、本部门生产安全事故应急处置能力。必要时,可组织跨区域、跨行业的应急演练,提高快速反应和协同处置能力。
生产经营单位要制定本单位的应急预案演练计划,根据本单位的事故风险特点,至少每年组织一次综合应急预案演练或者专项应急预案演练,至少每半年组织一次现场处置方案演练。
易燃易爆物品、危险化学品等危险物品的生产、经营、储存、运输单位,矿山、金属冶炼、城市交通运营、建筑施工单位,以及宾馆、商场、娱乐场所、旅游景区等人员密集场所经营单位,至少每半年组织一次生产安全事故应急预案演练,并将演练情况报送县级相关负有安全生产监督管理职责的部门。
5.3 预案评估与修订
应急预案编制单位要建立定期评估制度,及时组织专家分析评价预案内容的针对性、实用性和可操作性,实现应急预案的动态优化和科学规范管理,并根据实际情况适时组织修订完善预案。本预案由县应急管理局负责管理,并及时修订完善。
矿山、金属冶炼、建筑施工企业和易燃易爆物品、危险化学品等危险物品的生产、经营、储存、运输企业、使用危险化学品达到国家规定数量的化工企业、烟花爆竹生产、批发经营企业和中型规模以上的其他生产经营单位,应当每三年进行一次应急预案评估。
有下列情形之一的,应急预案应当及时修订并归档:
(1)依据的法律、法规、规章、标准及上位预案中的有关规定发生重大变化的;
(2)应急指挥机构及其职责发生调整的;
(3)安全生产面临的风险发生重大变化的;
(4)重要应急资源发生重大变化的;
(5)在应急演练和事故应急救援中发现需要修订预案的重大问题的;
(6)编制单位认为应当修订的其他情况。
应急预案评估要邀请相关专业机构或者有关专家、有实际应急救援工作经验的人员参加,必要时可以委托安全生产技术服务机构实施。
生产经营单位的应急预案经评审或者论证后,由本单位主要负责人签署,向本单位从业人员公布,并及时发放到本单位有关部门、岗位和相关应急救援队伍;事故风险可能影响周边其他单位、人员的,生产经营单位应当将有关事故风险的性质、影响范围和应急防范措施告知周边的其他单位和人员。
县、乡(镇)人民政府及其有关部门以及县内各生产经营单位生产安全事故应急预案经评审论证、审定签发后,均应依法向社会公布。
5.4预案备案
县应急管理部门制定的生产安全事故应急预案应当报县政府备案,同时抄送上一级人民政府应急管理部门;乡(镇)人民政府生产安全事故应急预案,应当报县政府及应急管理部门备案;县级其他负有安全生产监督管理职责的部门的应急预案,应当抄送同级人民政府应急管理部门。
县内易燃易爆物品、危险化学品等危险物品的生产、经营、储存、运输单位,矿山、金属冶炼、建筑施工单位,以及宾馆、商场、娱乐场所、旅游景区等人员密集场所经营单位属于中央企业下属单位的,应当在应急预案公布之日起20个工作日内,向县级主管的负有安全生产监督管理职责的部门进行备案,并抄送同级人民政府应急管理部门。上述以外的其他行业领域生产经营单位生产安全事故应急预案,由县级负有安全生产监督管理职责的部门共同备案。
上述所列行业领域生产经营单位不属于中央企业的,其中非煤矿山、金属冶炼和危险化学品生产、经营、储存、运输企业,以及使用危险化学品达到国家规定数量的化工企业、烟花爆竹生产、批发经营企业的应急预案,按照隶属关系报县应急管理部门备案。
生产经营单位申报应急预案备案,应当按照《生产安全事故应急预案管理办法》提交相关材料,办理备案登记。
应急预案修订涉及组织指挥体系与职责、应急处置程序、主要处置措施、应急响应分级等内容变更的,修订工作应当参照相关法规、规章、标准等规定的应急预案编制程序进行,并按照有关应急预案报备程序重新备案。
县级负有安全生产监督管理职责的部门应当按照分级管理原则和属地管理权限,建立本行业领域应急预案备案登记制度,指导、督促生产经营单位做好应急预案的备案登记工作。
5.5 宣传与培训
各乡(镇)、县应急管理部门、县级负有安全生产监督管理职责的其他部门应当采取多种形式开展应急预案的宣传教育,要加强安全生产相关法律法规和事故预防和避险、自救和互救常识的科普宣传工作,县内各有关媒体应给予大力支持和积极配合。
各乡(镇)、县级负有安全生产监督管理职责的有关部门要将本部门、本领域生产安全事故应急预案的培训纳入安全生产培训工作计划,并组织本行业、本领域应急管理人员、重点生产经营单位主要负责人、专兼职应急救援队伍和社会志愿者队伍开展应急预案培训工作。
各乡(镇)、县级负有安全生产监督管理职责的部门要督导本行业、本领域生产经营单位积极开展各自应急预案、应急知识、自救互救和避险逃生技能的培训活动,促使企业管理人员、一线员工了解应急预案内容,熟悉应急职责、应急处置程序和措施;并督导各生产经营单位将预案培训时间、地点、内容、师资、参加人员和考核结果等情况如实记载至安全生产教育和培训档案。
6.责任与奖惩
将生产安全事故应急处置工作纳入县政府及其有关部门年度目标责任考核。
根据有关法律法规,对生产安全事故应急处置工作中贡献突出的先进集体和个人给予表彰和奖励,对工作不力或玩忽职守等造成严重后果或影响的单位和个人,依法依规追究责任。
7.附 则
7.1名词术语释义
本预案所称以上包括本数,以下不包括本数。
7.2预案解释
本预案由县应急局负责解释。
7.3预案实施时间
本预案自印发之日起实施。
陇西县低温雨雪冰冻灾害应急预案
1.总 则
1.1编制目的
深入贯彻落实习近平总书记关于防灾减灾救灾工作的重要论述,科学有效防范应对低温雨雪冰冻灾害,最大限度减少人员伤亡和灾害损失。
1.2 编制依据
《中华人民共和国突发事件应对法》《中华人民共和国气象法》《自然灾害救助条例》《气象灾害防御条例》《突发事件应急预案管理办法》《甘肃省突发事件总体应急预案》《甘肃省低温雨雪冰冻灾害应急预案》《定西市低温雨雪冰冻灾害应急预案》《陇西县突发事件总体应急预案》等。
1.3 适用范围
本预案适用于全县低温雨雪冰冻灾害防范应对工作。
1.4 工作原则
(1)坚持人民至上、生命至上。把保障人民生命财产安全作为首要任务,不断提升低温雨雪冰冻灾害防范意识和应对能力,减少人员伤亡,降低经济损失。
(2)以防为主、防救并举。加强灾害监测预报,落实各项防范应对措施,关口前移、标本兼治,积极采取有效措施防止低温雨雪冰冻次生、衍生灾害发生。
(3)统一领导、协同应对。在各级党委、政府统一领导下,上下联动、平战结合,落实各级工作责任,形成低温雨雪冰冻灾害防范应对合力。
(4)分级负责、属地为主。受灾乡镇人民政府按照灾害响应级别负责组织低温雨雪冰冻灾害防范应对处置。有关部门应当与受灾乡镇党委、政府密切配合,充分发挥指导和协调作用。
1.5 灾害分级
符合下列条件之一的,确认发生相应等级灾害。

2.组织指挥体系
2.1 指挥机构
在县委、县政府领导下,由防汛抗旱指挥部,负责协调指导和组织全县低温雨雪冰冻灾害应急工作。由县委常委常务副县长任总指挥,县应急局、县气象局主要负责同志任副总指挥,县委宣传部、县委网信办、县发改局、县教育局、县工信局、县公安局、县民政局、县财政局、县自然资源局、县住建局、县交通运输局、县水务局、县农业农村局、县商务局、县文体广电和旅游局、县卫生健康局、县应急局、县林草中心、县市场监管局、县粮食和物资储备中心、县气象局、县总工会、团县委、县红十字会、国网陇西供电公司、县公路段、县人武部、武警陇西县中队、陇西县消防救援大队等部门和单位分管负责同志为成员。
县防汛抗旱指挥部办公室设在县应急局,负责指挥部日常工作;县应急局局长兼任办公室主任。
县防汛抗旱指挥部,指导协调和组织本行政区域低温雨雪冰冻灾害防范应对工作。
2.2 工作组及职责
低温雨雪冰冻灾害发生后,根据抢险救灾需要,县防汛抗旱指挥部设立以下工作组:
(1)综合协调组
牵头单位:县应急局。
参加单位:县委宣传部、县委网信办、县发改局、县工信局、县公安局、县财政局、县交通运输局、县住建局、县气象局、受灾乡镇人民政府。
主要职责:做好低温雨雪冰冻灾害应急处置综合协调工作,收集汇总险情、灾情等信息和应对处置工作进展情况;承办会商协调和应对处置会议、活动等;组织对灾害应对处置情况进行宣传报道,加强舆论引导;指导和监督应对处置资金的拨付使用。
(2)抢险救灾组
牵头单位:县应急局。
参加单位:武警陇西县中队、县人武部、县民政局、县自然资源局、县农业农村局、县文体广电和旅游局、县林草中心、县粮食和物资储备中心、县气象局、县消防救援大队、团县委、受灾乡镇人民政府。
主要职责:开展低温雨雪冰冻受灾地区气象、地灾隐患监测,加强相关预警工作;编制抢险救灾方案,开展灾情会商研判,提供决策咨询;组织开展受灾人员营救、疏散转移、临时安置、救济救助和物资保障等工作;组织调用、征用抢险救援救灾装备、设备和物资,做好应急救援力量的后勤保障工作;动员协调应急救援队伍、社会力量参加抢险救灾。
(3)抢修维护保障组
牵头单位:县发改局。
参加单位:县工信局、县住建局、县水务局、县文体广电和旅游局、国网陇西供电公司、受灾乡镇人民政府。
主要职责:协调指导相关企业抢修维护供电、供水、供气、通信、广播电视等设施设备,做好有关应急保障。
(4)交通运输保障组
牵头单位:县交通运输局。
参加单位:县公安局、县公路段、中铁兰州局集团公司陇西车务段、受灾乡镇人民政府。
主要职责:实施必要的交通管制,维护交通秩序;指导协调对公路、铁路开展除雪除冰、防滑、养护和抢修工作;优先协调运送伤员、抢险救灾人员、物资和设备等。
(5)治安保卫组
牵头单位:县公安局。
参加单位:县商务局、县市场监管局、县粮食和物资储备中心、武警陇西县中队、受灾乡镇人民政府。
主要职责:维护受灾地区社会治安和县场秩序,保障受灾地区重要生活必需品的市场供应和价格稳定;组织受灾群众撤离转移、滞留人员安置和生活保障等工作。
(6)医疗救护组
牵头单位:县卫生健康局。
参加单位:武警陇西县中队、县民政局、县红十字会、受灾乡镇人民政府及医院。
主要职责:调配医疗卫生物资和力量支援抢险救灾,做好医疗救治、卫生防疫和相关人员心理疏导等工作。
3.预防与监测预警
3.1 预防
县级防汛抗旱应急指挥部及成员单位要强化防灾减灾救灾工作理念,切实做好低温雨雪冰冻灾害防范应对各项准备。
⑴建立健全低温雨雪冰冻灾害防范应对组织体系,理顺防灾减灾救灾工作机制,完善监测预报、指挥调度、会商研判、值班值守等制度,逐级落实灾害应对责任。
⑵按照应急需求储备、补充应对灾害必需的物资装备。
⑶整合优势资源,强化科技支撑,推广应用新技术、新装备,提高防灾减灾救灾科学化、专业化和智能化水平。
3.2 监测预报
气象部门负责发布低温雨雪冰冻灾害监测预报信息,建立完善监测站点,在提供大范围中长期预报的同时,加强小区域短临预报,尽可能延长预见期、提高准确度,及时向县减灾委提供监测预报信息。
公安、交通运输、铁路、水务、农业、文旅、供水、供电、供气、通信等部门要及时了解掌握气象部门监测预报信息,研判分析对本行业的危害范围、危害强度,及早发出预警警示,完善应对措施,做好应对准备,并将有关情况及时报送本级防汛抗旱应急指挥部办公室。
3.3 预警
3.3.1 判定预警级别
各成员单位获取低温雨雪冰冻灾害预警信息,及时对灾害发生的可能性、影响范围、危害强度以及次生灾害进行综合评估,确定预警级别。预警级别从高到低依次分为一级、二级、三级、四级,分别用红色、橙色、黄色和蓝色标识。
3.3.2 发布预警信息
即将发生低温雨雪冰冻灾害时,各成员单位按照规定及时发布相应级别的预警信息,通过会商决定并宣布有关地区进入预警期,同时向县减灾委报告。
预警信息要通过广播、电视、报刊、新闻网站等媒体及第三方商业平台发布,包括预警级别、起始时间、可能影响范围、警示事项、应采取的措施和发布机关等内容。
3.3.3 预警调整及解除
预警信息发布单位根据事态变化情况适时调整预警级别或解除预警。
4.运行机制
4.1 灾情报送
4.1.1 灾情报送原则
灾情初报要快,续报要准,核报要全。灾情信息实行分级上报、归口处理、同级共享,并持续跟踪灾情动态。
4.1.2 灾情报送内容
灾情报告主要包括:灾害发生时间、地点、范围、强度和趋势,因灾导致死亡、失踪、受伤、受影响和已转移安置的人数,农牧业、林草业等受灾情况,旅游者滞留人数和时间,交通运输、电力、供水、排水、供气、通信等重要设施损坏情况,救援力量出动和其他已采取的应急措施等内容。
4.1.3 灾情报送时限
受灾地区政府及其有关部门接报灾情信息后,在1小时内向上一级政府及其有关部门报送灾情初报,并根据事态进展及时续报应对处置等情况,应急响应终止后提交终报。
4.2 先期处置
发生低温雨雪冰冻灾害时,县级以上低温雨雪冰冻灾害应急指挥机构、基层组织和单位应立即组织开展人员营救、伤员救治、转移安置、重点设施抢修维护等先期处置,并及时向本级政府和市防灾减灾救灾委员会办公室报告相关情况。
4.3 响应启动
4.3.1 分级应对
发生较大低温雨雪冰冻灾害,由县政府负责应对,必要时报请市委、市政府及其有关部门给予支持;发生一般低温雨雪冰冻灾害,由乡镇政府负责应对,必要时报请县政府及其有关部门给予支持。
4.3.2 响应分级
低温雨雪冰冻灾害应急响应由高到低划分为Ⅰ级、Ⅱ级、Ⅲ级、Ⅳ级4个级别。低温雨雪冰冻灾害发生后,县级以上政府及其有关部门和单位根据初判灾害等级、应急处置能力以及预期影响后果,研判确定本层级响应级别。特殊情况可适当提高响应级别。
(1)县级Ⅰ级应急响应。发生特别重大低温雨雪冰冻灾害,由县减灾委综合研判提出启动县级Ⅰ级应急响应的建议,立即向县委、县政府报告,由县委、县政府决定启动县级Ⅰ级应急响应,第一时间向市委、市政府报告。
在市相关部门的指导和县委、县政府领导下,由县减灾委组织开展应急处置,主要采取以下措施:
①第一时间向县委、县政府报告灾情及应急处置工作情况,及时向市相关部门请求支持。
②组织有关成员单位会商研判灾情态势,研究提出救援措施。
③部署低温雨雪冰冻灾害应急处置工作;视情况请求市相关部门和邻近县(区)政府给予援助。
④成立现场指挥部,组织开展应急救援工作。
⑤协调调动专业应急救援队伍和救援设备,调拨运输应急物资;必要时协调武警部队给予支援。
⑥组织清除影响车辆通行的道路积雪积冰,公安部门对通往受灾地区的道路实施交通管制。
⑦抢修通信、供电、供水等设施,尽快恢复受灾地区各类基础设施功能,保障群众基本生活需要。
⑧组织受灾群众转移,设置临时集中安置点,保障受灾地区急需生活物资供应,妥善安置受灾群众。
⑨发布应急救援信息,做好新闻宣传,加强舆论引导。
(2)县级Ⅱ级应急响应。发生重大低温雨雪冰冻灾害后,由县减灾委综合研判提出启动县级Ⅱ级应急响应的建议,立即向县委、县政府报告,由县政府决定启动县级Ⅱ级应急响应,第一时间向市委、市政府报告。县减灾委参照启动县级Ⅰ级应急响应有关措施组织开展应急处置。
(3)县级Ⅲ级应急响应。发生较大低温雨雪冰冻灾害后,由县减灾委综合研判提出启动县级Ⅲ级应急响应的建议,立即向县防汛抗旱指挥部报告,由县防汛抗旱应急指挥部决定启动县级Ⅲ级应急响应,第一时间向县委、县政府报告。在县减灾委指导下,由受灾乡镇党委、政府组织开展应急处置。县减灾委派出工作组帮助受灾地区政府开展抢险救灾工作,根据受灾地区政府请求给予必要的力量、物资、装备等支援。
(4)县级Ⅳ级应急响应。发生一般低温雨雪冰冻灾害后,受灾乡镇人民政府提出应急救援请求时,由县减灾委视情决定启动Ⅳ级应急响应,根据受灾乡镇请求给予必要的力量、物资、装备等支援。
4.4 信息发布
发生较大以上低温雨雪冰冻灾害,由市委、市政府或市防灾减灾救灾委,按照规定第一时间发布简要信息,5小时内发布权威信息,24小时内举行新闻发布会。根据灾害处置情况做好后续动态信息发布。发生较大、一般低温雨雪冰冻灾害,受灾县政府按照规定做好信息发布工作。
4.5 响应终止
低温雨雪冰冻灾害结束,灾情得到有效控制,受灾群众得到妥善安置,受灾地区群众生活基本得到保障,受灾地区社会秩序恢复正常时,响应终止。终止县级Ⅰ级应急响应,由市委、市政府批准;终止县级Ⅱ级应急响应,由县政府批准;终止县级Ⅲ级应急响应,由县减灾委批准;终止县级Ⅳ级应急响应,由县减灾委办公室批准。
4.6 后期处置
4.6.1 调查评估
低温雨雪冰冻灾害应急处置结束后,县级以上政府组织对受灾情况进行调查评估,统计核实受灾损失,逐级上报。
4.6.2 善后处置
发生较大以上低温雨雪冰冻灾害,在县政府的领导下,由受灾县政府做好善后处置工作;发生一般低温雨雪冰冻灾害,由受灾乡镇人民政府做好善后处置工作。
4.6.3 救灾补偿
受灾地区政府及其有关部门根据救灾需要调用和征用的物资、设备和交通运输工具,在使用完毕或者救灾工作结束后应及时归还,并按照有关规定给予补偿。
4.6.4 恢复重建
受灾地区政府根据灾损实际和重建需要,结合当地经济社会发展水平,科学有序地组织灾后恢复重建,全面恢复受灾地区正常生产生活秩序。
5.应急保障
5.1 队伍保障
防范应对低温雨雪冰冻灾害救援队伍主要有:县人武部、县消防救援大队、武警陇西中队、相关行业专业救援队伍以及各类社会救援队伍。根据低温雨雪冰冻灾害特点,组建专家队伍为灾害监测预报、分析研判、抢险救灾、灾害评估等提供技术支撑。
5.2 通信保障
通信管理部门要协调组织电信运营企业保障受灾地区与各级指挥机构、各有关部门之间的通信畅通,做好受灾地区通信设施抢修恢复工作。
5.3 交通运输保障
交通运输、公安、铁路等单位要加强交通管制,优先保障抢险救灾车辆通行,保障抢险救灾道路畅通。
5.4 资金保障
救灾所需财政负担的经费,按照财政事权和支出责任划分,分级承担。对启动县级层面灾害应急响应的,根据县政府请求,县政府结合实际情况给予适当支持。
5.5 物资和设施保障
应急抢险救灾物资实行分级储备、分级管理和分级负担制度。当地政府应根据本行政区域的灾害特点、分布情况、人口数量和行业危险源等情况,制定抢险救灾应急响应物资采购、储备、保养、更新和补充等工作计划,完善物资调运机制。
5.6 社会治安保障
公安部门要加强受灾地区的治安管理,及时查处故意编造和传播虚假信息、干扰破坏救灾工作、扰乱社会秩序、偷盗等违法行为,维持群众撤离和队伍转移秩序、保障安置点社会秩序,维护社会安全稳定。
5.7 应急医疗保障
县卫生健康局根据抢险救灾需要,及时组织医疗救治力量赴现场开展医疗救治工作。各级医疗卫生机构要提高应对低温雨雪冰冻灾害救治能力。
6.预案管理
6.1 预案编制与修订
县应急局会同县气象局成立编制小组,进行讨论分析,共同编制本预案,并根据工作实际需要及时进行修订和完善,并报上一级防汛抗旱应急指挥部办公室备案。
乡镇人民政府应结合实际,制定本行政区域低温雨雪冰冻灾害应急预案,并报县减灾委办公室备案。
6.2 宣传和培训
乡镇人民政府应采取多种形式开展应急预案宣传和培训工作,普及低温雨雪冰冻灾害防灾减灾救灾知识。
6.3 预案演练
乡镇人民政府应组织应急队伍和相关部门制定应急演练计划,至少每年组织一次应急演练。
7.责任与奖惩
根据有关法律法规,对在低温雨雪冰冻灾害抢险救灾工作中贡献突出的先进集体和个人给予表彰和奖励,对工作不力或玩忽职守等造成严重后果或影响的单位和个人,依法依规追究责任。
8.附 则
8.1 名词术语释义
本预案所称以上包括本数,以下不包括本数。
8.2 预案实施时间
本预案自印发之日起实施。
附件1
暴雪预警信号级别
暴雪预警信号分四级,分别以蓝色、黄色、橙色、红色表示。
(一)暴雪蓝色预警信号
图标:
标准:24小时内降雪量将达10毫米以上,或者已达10毫米以上且降雪持续,可能对交通或者农牧业有影响。
防御指南:
1.政府及有关部门按照职责做好防雪灾和防冻害准备工作;
2.交通、铁路、电力、通信等部门应当进行道路、铁路、线路巡查维护,做好道路清扫和积雪融化工作;
3.行人注意防寒防滑,驾驶人员小心驾驶,车辆应当采取防滑措施;
4.农牧区和种养殖业要储备饲料,做好防雪灾和防冻害准备;
5.加固棚架等易被雪压的临时搭建物。
(二)暴雪黄色预警信号
图标:
标准:12小时内降雪量将达10毫米以上,或者已达10毫米以上且降雪持续,可能对交通或者农牧业有影响。
防御指南:
1.政府及相关部门按照职责落实防雪灾和防冻害措施;
2.交通、铁路、电力、通信等部门应当加强道路、铁路、线路巡查维护,做好道路清扫和积雪融化工作;
3.行人注意防寒防滑,驾驶人员小心驾驶,车辆应当采取防滑措施;
4.农牧区和种养殖业要备足饲料,做好防雪灾和防冻害准备;
5.加固棚架等易被雪压的临时搭建物。
(三)暴雪橙色预警信号
图标:
标准:6小时内降雪量将达10毫米以上,或者已达10毫米以上且降雪持续,可能对交通或者农牧业有影响。
防御指南:
1.政府及相关部门按照职责做好防雪灾和防冻害的应急工作;
2.交通、铁路、电力、通信等部门应当加强道路、铁路、线路巡查维护,做好道路清扫和积雪融化工作;
3.减少不必要的户外活动;
4.加固棚架等易被雪压的临时搭建物,将户外牲畜赶入棚圈喂养。
(四)暴雪红色预警信号
图标:
标准:6小时内降雪量将达15毫米以上,或者已达15毫米以上且降雪持续,可能或者已经对交通或者农牧业有较大影响。
防御指南:
1.政府及相关部门按照职责做好防雪灾和防冻害的应急和抢险工作;
2.必要时停课、停业(除特殊行业外);
3.必要时飞机暂停起降,火车暂停运行,高速公路暂时封闭;
4.做好牧区等救灾救济工作。
附件2
寒潮预警信号级别
寒潮预警信号分四级,分别以蓝色、黄色、橙色、红色表示。
(一)寒潮蓝色预警信号
图标:
标准:48小时内最低气温将要下降8℃以上,最低气温小于等于4℃;或者已经下降8℃以上,最低气温小于等于4℃,并可能持续。
防御指南:
1.政府及有关部门按照职责做好防寒潮准备工作;
2.注意添衣保暖;
3.对作物、水产品采取一定的防护措施;
4.做好防风准备工作。
(二)寒潮黄色预警信号
图标:
标准:24小时内最低气温将要下降10℃以上,最低气温小于等于4℃;或者已经下降10℃以上,最低气温小于等于4℃,并可能持续。
防御指南:
1.政府及有关部门按照职责做好防寒潮工作;
2.注意添衣保暖,照顾好老、弱、病人;
3.农业、畜牧业等采取防寒措施;
4.做好防风工作。
(三)寒潮橙色预警信号
图标:
标准:24小时内最低气温将要下降12℃以上,最低气温小于等于0℃;或者已经下降12℃以上,最低气温小于等于0℃,并可能持续。
防御指南:
1.政府及有关部门按照职责做好防寒潮应急工作;
2.注意防寒保暖;
3.农业、畜牧业等要积极采取防霜冻、冰冻等防寒措施,尽量减少损失;
4.做好防风工作。
(四)寒潮红色预警信号
图标:
标准:24小时内最低气温将要下降16℃以上,最低气温小于等于0℃;或者已经下降16℃以上,最低气温小于等于0℃,并可能持续。
防御指南:
1.政府及相关部门按照职责做好防寒潮的应急和抢险工作;
2.注意防寒保暖;
3.农业、畜牧业等要积极采取防霜冻、冰冻等防寒措施,尽量减少损失;
4.做好防风工作。
附件3
霜冻预警信号级别
霜冻预警信号分三级,分别以蓝色、黄色、橙色表示。
发布时间: 4月1日---9月30日。
(一)霜冻蓝色预警信号
图标:
标准:48小时内地面最低温度将要下降到0℃~-3℃,对农业将产生影响,或者已经降到0℃~-3℃,对农业已经产生影响,并可能持续。
防御指南:
1.政府及农林主管部门按照职责做好防霜冻准备工作;
2.对农作物、蔬菜、花卉、瓜果、林业育种要采取一定的防护措施;
3.农村基层组织和农户要关注当地霜冻预警信息,以便采取措施加强防护。
(二)霜冻黄色预警信号
图标: 
标准:24小时内地面最低温度将要下降到-3℃~-5℃,对农业将产生严重影响,或者已经降到-3℃~-5℃,对农业已经产生严重影响。
防御指南:
1.政府及农林主管部门按照职责做好防霜冻应急工作;
2.农村基层组织要广泛发动群众,防灾抗灾;
3.对农作物、林业育种要积极采取田间灌溉等防霜冻、冰冻措施,尽量减少损失;
4.对蔬菜、花卉、瓜果要采取覆盖、喷洒防冻液等措施,减轻冻害。
(三)霜冻橙色预警信号
图标:
标准:24小时内地面最低温度将要下降到-5℃以下,对农业将产生严重影响,或者已经降到-5℃以下,对农业已经产生严重影响,并将持续。
防御指南:
1.政府及农林主管部门按照职责做好防霜冻应急工作;
2.农村基层组织要广泛发动群众,防灾抗灾;
3.对农作物、蔬菜、花卉、瓜果、林业育种要采取积极的应对措施,尽量减少损失。
附件4
道路结冰预警信号级别
道路结冰预警信号分三级,分别以黄色、橙色、红色表示。
(一)道路结冰黄色预警信号
图标:
标准:当路表温度低于0℃,出现降水或道路冰雪融化,24小时内可能出现对交通有影响的道路结冰。
防御指南:
1.交通、公安等部门要按照职责做好道路结冰应对准备工作;
2.驾驶人员应当注意路况,安全行驶;
3.行人外出尽量少骑自行车,注意防滑。
(二)道路结冰橙色预警信号
图标: 
标准:当路表温度低于0℃,出现降水或道路冰雪融化,6小时内可能出现对交通有较大影响的道路结冰。
防御指南:
1.交通、公安等部门要按照职责做好道路结冰应急工作;
2.驾驶人员必须采取防滑措施,听从指挥,慢速行驶;
3.行人出门注意防滑。
(三)道路结冰红色预警信号
图标: 
标准:当路表温度低于0℃,出现降水或道路冰雪融化,2小时内可能出现或者已经出现对交通有很大影响的道路结冰。
防御指南:
1.交通、公安等部门做好道路结冰应急和抢险工作;
2.交通、公安等部门注意指挥和疏导行驶车辆,必要时关闭结冰道路交通;
3.人员尽量减少外出。
陇西县突发地质灾害应急预案
1.总 则
1.1 编制目的
以习近平新时代中国特色社会主义思想为指导,深入贯彻落实习近平总书记关于防范化解重大安全风险和防灾减灾救灾的重要论述,精准分析研判灾情险情,及时发布预警信息,确保应急处置和救援工作高效有序,避免或最大限度地减少因突发地质灾害造成的人员伤亡和财产损失,保障群众生命财产安全。
1.2 编制依据
《中华人民共和国突发事件应对法》《突发事件应急预案管理办法》《国家突发公共事件总体应急预案》《地质灾害防治条例》《甘肃省突发地质灾害应急预案》《定西县突发事件总体应急预案》和《陇西县突发事件总体应急预案(送审稿)》。
1.3 适用范围
本预案适用于全县行政区域内因自然因素或者人为活动引发的危害人民群众生命和财产安全的山体崩塌、滑坡、泥石流、地面塌陷等突发地质灾害应对处置工作。
1.4 工作原则
突发地质灾害应急处置工作,坚持人民至上、生命至上,以防为主、防救结合,属地为主、分级负责,统一领导、协调联动、科学处置的原则。在地质灾害预警发布和发生地质灾害时,各乡镇人民政府及其有关部门按照预案规定的职责和任务分工密切配合,及时、快速、准确、高效应对处置突发地质灾害,最大限度地避免或减少突发地质灾害造成的人员伤亡、财产损失和社会影响。县人民政府是处置本行政区域突发地质灾害事件的主体,视本区域内地质灾害应急需求,报请省、市政府给予必要的协调和支持。
2.组织指挥体系
2.1 县级地质灾害应急指挥机构
县地质灾害应急指挥部负责指挥协调和组织全县地质灾害应对处置工作。由县政府常务副县长任总指挥,县政府分管副县长任常务副总指挥,县人武部部长、县公安局局长、政府办公室主任、县应急局局长、县自然资源局局长主要负责同志任副总指挥,县人武部、县政府办公室、县委宣传部、县委网信办、县发改局、县教育局、县工信局、县公安局、县民政局、县财政局、县自然资源局、市生态环境局陇西分局、县住建局、县交通运输局、县水务局、县农业农村局、县商务局、县文体广电和旅游局、县卫生健康局、县应急局、县林草中心、县市场监管局、县统计局、县乡村振兴局、县粮食和物资储备中心、县畜牧兽医服务中心、团县委、县消防救援大队、县气象局、县地震局、县供销联社、县公路段、县红十字会、国网陇西供电公司、中国电信陇西分公司、中国移动陇西分公司、中国联通陇西分公司、财保陇西分公司、人保陇西分公司、中石油陇西分输站等部门和单位分管负责同志为成员,根据工作需要,可增加有关部门和单位负责同志。
县地质灾害应急指挥部办公室设在县应急局,承担县地质灾害应急指挥部日常工作;县应急局局长兼任主任,县应急局分管副局长、县自然资源局分管副局长兼任副主任。
较大及以上地质灾害发生后,根据应急处置工作需要,县地质灾害应急指挥部设立以下10个工作组:
2.1.1综合协调组
牵头单位:县应急局。
参加单位:县自然资源局、县发改局、县公安局、县财政局、县住建局、县交通运输局、县水务局、县卫生健康局、武警陇西县中队。
主要职责:负责地质灾害应急处置综合协调工作,收集汇总地质灾害险情、灾情等信息和应对处置工作进展情况,承办地质灾害应急处置有关会议、活动等。
2.1.2抢险救援组
牵头单位:县应急局。
参加单位:县自然资源局、武警陇西县中队、县公安局、县住建局、县水务局、县卫生健康局、团县委、县消防救援大队、县人武部、铁锤子救援队和其他专业救援队伍和民间救援力量。
主要职责:制定抢险救援行动方案,调配救援队伍和装备,组织青年先锋队积极参与搜救被困群众和受伤人员;指导受灾地区开展应急处置和抢险救援工作,采取有效措施防止次生灾害发生。
2.1.3抢险技术组
牵头单位:县自然资源局。
参加单位:县教育局、市生态环境局陇西分局、县住建局、县交通运输局、县水务局、县应急局、县气象局、县地震局。
主要职责:做好灾情调查、险情动态监测与处置、预警预报、抢险救援方案制定等工作。开展地质灾害险情、灾情会商研判,提出应急处置的措施及建议;开展灾害点及周边隐患点排查巡查,指导开展地质灾害应急监测预警;开展水情、汛情和气象监测,及时发布风险预警;开展生态环境监测,及时提供环境监测信息。
2.1.4群众生活保障组
牵头单位:县应急局。
参加单位:县发改局、县民政局、县财政局、县工信局、县商务局、县自然资源局、县水务局、县农业农村局、县卫生健康局、县市场监管局、县粮食和物资储备中心、县供销联社。
主要职责:制定实施受灾群众救助工作方案及相关资金、物资保障措施,指导受灾地区做好受灾群众紧急转移安置和基本生活保障工作;组织协调生产、调集、转运救灾物资,保障受灾地区群众基本生活和现场供应;统筹安排社会组织和志愿者队伍参与受灾群众救助等工作。
2.1.5医疗救治、卫生防疫和环境监测组
牵头单位:县卫生健康局。
参加单位:市生态环境局陇西分局、县农业农村局、县畜牧兽医服务中心、县红十字会。
主要职责:组派医疗卫生救援队伍,调集医疗器械、药品等物资,救治、转移受伤人员,检查、监测受灾地区饮用水源、食品等,做好卫生防疫工作。
2.1.6交通运输保障组
牵头单位:县交通运输局。
参加单位:县公安局、县应急局、县财政局、武警陇西县中队、县公路段。
主要职责:组织抢修维护公路交通运输设施;制定救援队伍、设备、物资运送方案,协调运力,优先保障应急抢险救援人员、救灾物资、基本生活物资的运输需要,配合开展受灾群众和伤病员的应急转移;实施必要的交通管制,维护交通秩序;组织协调县内外有关交通设施抢险救援队伍、交通运输队伍参加抢险救援。
2.1.7基础设施保障组
牵头单位:县发改局。
参加单位:县工信局、县财政局、县自然资源局、县住建局、县农业农村局、县水务局、国网陇西供电公司、中石油陇西分输站、中国电信陇西分公司、中国移动陇西分公司、中国联通陇西分公司。
主要职责:组织抢修维护通信、供电、供水、供气等设施;调度应急通信、供电设备保障抢险救援现场通信畅通、电力供应正常。
2.1.8调查评估组
牵头单位:县应急局。
参加单位:县发改局、县工信局、县自然资源局、县住建局、县交通运输局、县水务局、县农业农村局、县卫生健康局、县委网信办、县统计局、县财政局、县乡村振兴局、县气象局、国网陇西供电公司、中国电信陇西分公司、中国移动陇西分公司、中国联通陇西分公司。
主要职责:做好险情、灾情信息收集、统计、核查和上报工作;开展灾情调查、灾害损失评估及灾后群众救助情况评估。
2.1.9社会治安组
牵头单位:县公安局。
参加单位:武警陇西县中队。
主要职责:组织指导受灾地区加强治安管理工作,严密防范、严厉打击乘机盗窃、抢劫、哄抢救灾物资,以赈灾募捐名义诈骗、制造恐慌等违法犯罪活动;加强重点单位、重要部位的安全警戒;做好涉灾矛盾纠纷化解工作,维护社会秩序稳定。
2.1.10新闻宣传组
牵头单位:县委宣传部。
参加单位:县委网信办、县应急局、县自然资源局、县卫生健康局、县融媒体中心、县气象局。主要职责:做好险情、灾情信息发布,做好抢险救灾宣传报道和舆情应对处置等工作。
较大及以上突发地质灾害发生后,成立县地质灾害应急现场指挥部,指导协调和组织开展现场应急处置工作。现场指挥部总指挥由县地质灾害应急指挥部总指挥或县委、县政府指定专人担任,县地质灾害应急指挥部各工作组按照任务分工开展相关工作。应急处置结束后,现场指挥部自动撤销。
2.2 县地质灾害应急指挥机构
县地质灾害应急指挥部在本级党委和政府的领导下,负责指挥协调和组织本行政区域地质灾害应对处置。
3.防范区域划分
3.1地质灾害多发易发区域
按照省级地质灾害防范区域划分,我县为全省地质灾害防范重点县。
全县以滑坡、崩塌、泥石流、地面塌陷和地裂缝为主。主要分布在渭河及其支流等地,是滑坡、崩塌及地裂缝等地质灾害集中发育的地区,地质灾害发生以局地性暴发为主,兼有群发性。
3.2重点防范期
地质灾害重点防范期为1月~10月,重点防范冰雪融化、冻土消融引发的滑坡、崩塌灾害和汛期强降雨引发的滑坡、崩塌泥石流灾害。一般防范期为11月~12月,加强防范各类工程建设和采矿活动可能引发的滑坡、崩塌、地面塌陷、地裂缝等地质灾害。
3.3重点防范区

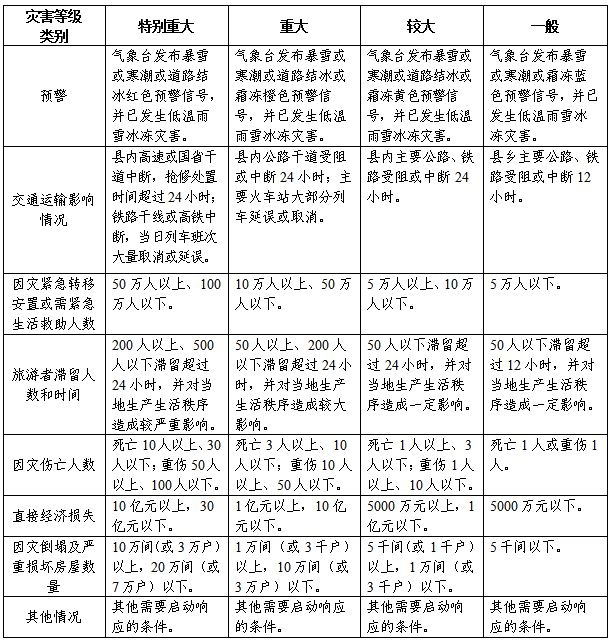
3.4险情灾情等级
险情灾情按照紧急避险转移人数、死亡人数,潜在经济损失、直接经济损失,社会关注度、危害程度、损失大小等因素分为特别重大、重大、较大、一般4个等级。对应预警级别从高到低为红色、橙色、黄色和蓝色,响应级别为Ⅰ级、Ⅱ级、Ⅲ级、Ⅳ级。


出现地质灾害险情后,启动预警响应。县自然资源局应立即向有关部门和单位通报险情信息,组织专业技术队伍开展现场调查,根据地质灾害基本特征、危害程度、稳定性、影响因素和发展趋势,分析研判地质灾害险情级别,并提出应对措施及建议,及时按程序向县人民政府及上一级主管部门和县应急局报告。各乡镇人民政府根据险情实际,及时开展先期处置工作,视情组织转移群众、避险疏散,实施危险区域管控。应急管理部门统筹协调做好应急救援准备。
发生地质灾害后,启动应急响应,按照应急处置措施组织应对。
4.预防与预警
4.1 预防措施
4.1.1 建立完善监测预警体系
县自然资源局组织开展地质灾害风险调查,完善群测群防和专业监测预警网络,提升地质灾害和灾害链的早期识别、监测预警能力,定期开展地质灾害巡查检查。
县自然资源局组织有关部门和有关技术单位进行地质灾害趋势分析预测,指导做好全县群测群防和专业监测预警网络建设,开展地质灾害风险分析与评估。
4.1.2 建立完善隐患排查机制
各乡镇人民政府要建立完善地质灾害隐患排查工作长效机制,严格落实重点时段、重点区域地质灾害隐患排查制度,将已发现的隐患点纳入管理台账,分类采取监测预警和综合治理等措施。每年冻融期及汛期前,各乡镇人民政府邀请县自然资源、住建、水务、交通运输、应急管理等部门对本行政区域内地质灾害隐患排查工作督导检查,汛中、汛后定期或不定期开展督导检查。对排查出的隐患点,县自然资源局及时制作发放“两卡一书”(地质灾害防灾工作明白卡,地质灾害避险明白卡,安全隐患告知书),确定“第一响应人”。各防灾责任单位对每处地质灾害危险点划定危险区,并予以公告,在危险区边界设立明显警示标志,明确监测单位和监测人员以及发现险情后的报警方式、撤离路线。
4.2 预报预警机制
4.2.1 预报预警
建立完善地质灾害预报预警体系,形成覆盖全县的地质灾害预报预警网络。县自然资源、水务、应急、交通运输、农业农村、气象等部门密切合作,加强险情、灾情和汛情、雨情等监测预警信息共享和共商研判。
4.2.2 预报预警级别
根据气象和地质环境因素预测地质灾害发生风险程度,对可能发生地质灾害的相关区域进行预警。预警级别从高到低分为一级、二级、三级、四级,分别用红色、橙色、黄色和蓝色表示,预警内容包括地质灾害可能发生的时间、空间范围及风险等级等。
4.2.3 预报预警信息发布
县自然资源局会同应急、气象等有关部门根据气象情况和预测可能发生地质灾害的情况进行分析研判,形成预警信息,联合发布突发地质灾害气象风险预警,及时启动预警响应。通过电视、广播、短信、微信、网站、电话、传真、报刊及突发事件预警信息发布系统等渠道,向预警区域内的“第一响应人”、防灾减灾责任人、监测人和区域内群众及时发送预报预警信息。自然资源局、气象局需加强对预警信息的动态管理,适时调整预警等级和响应等级,更新预警信息内容。
4.2.4 预警响应
预警信息发布后,各有关部门和单位自动启动相应的预警响应,立即进入预警响应状态,按照职责分工做好相关响应工作。响应过程中及时向县地质灾害应急指挥部办公室报告启动响应情况。
(1)蓝色预警响应
实行24小时值班,保持通信联络畅通,气象、水务等部门密切关注雨情、水情变化趋势,必要时向有关部门和单位通报。自然资源等部门加大预警区域内地质灾害巡查监测力度。应急、自然资源等有关部门做好应对地质灾害准备工作。
(2)黄色预警响应
在四级(蓝色)预警响应的基础上,实行部门和单位负责人带班值班,气象、水务等部门加强雨情、水情动态监测,及时向有关部门和单位通报。自然资源等部门和单位加强地质灾害防御,开展24小时巡查监测。县应急局会同自然资源、气象等部门联合开展地质灾害趋势会商,组织应急救援队伍做好应急救援准备。
(3)橙色预警响应
在三级(黄色)预警响应的基础上,自然资源、水务、应急、气象等部门加密监测和收集雨情、水情,及时向有关部门和单位通报,各相关部门按职责做好地质灾害防御工作,公安、交通运输及时提醒防范区通行车辆。必要时,由各乡镇人民政府组织受威胁人员紧急转移避让。县应急局会同自然资源、气象、水务、交通运输等部门加强地质灾害趋势会商研判,组织应急救援队伍进入待命状态。
(4)红色预警响应
在二级(橙色)预警响应的基础上,自然资源、应急、气象、水务等部门实时监测和收集雨情、水情,及时向有关部门和单位通报。各乡镇人民政府及其有关部门按职责做好地质灾害防御工作,实施危险区域管控,及时组织受威胁人员转移避让。县应急局会同自然资源、气象、水务、交通运输等部门会商研判地质灾害趋势,组织应急救援队伍进驻预警区,随时准备抢险救援。
4.2.5 预警响应终止
预警响应视气象条件、地质灾害风险发展趋势以及实时监测情况动态调整,可逐步升(降)级。超出地质灾害预警时限未再发布新的预警信息,预警响应自动终止,并由原预警信息发布单位解除预警响应。
5.应急处置
5.1信息报告
5.1.1 速报
有关村(社区)、单位和个人发现或接报突发地质灾害、监测人员发现隐患点发生变化时,应立即向所在乡镇报告。必要时,可同时越级上报。灾害发生地乡(镇)人民政府应及时将险情、灾情及其发展趋势等信息报告县委、县政府,同时报告县应急局和县自然资源局。县应急局和县自然资源局接报后,要信息共享,及时报告,及时处置。在接报后1小时内报告县委县政府和市应急局、市自然资源局。
速报内容主要包括:地质灾害发生时间、地点、伤亡人数、初判经济损失、可能的诱发因素和发展趋势及先期处置情况等。
5.1.2 续报和终报
根据地质灾害发展变化及应对处置进展,及时做好有关情况续报和终报工作。
续报、终报内容主要包括:地质灾害发生的时间、地点、类型、灾害体的规模、可能的诱发因素和发展趋势、周边的自然地理环境、受灾建筑物、地形地貌,以及灾害造成的死亡、失踪、受伤人数和直接经济损失,或受威胁的人数、可能造成的损失和已采取的措施等。续报报告进展情况,终报报告灾害发生处置全过程。
5.2 先期处置
灾害发生地乡(镇)政府及其有关部门、村委会(社区居委会)及有关责任单位发现或接报灾情后,应立即派人赶赴现场开展调查,疏散转移受威胁人员,划定危险区、设立警示标志、实施交通管制,防范二次或次生灾害。情况紧急时,在确保救援人员安全的情况下可先行组织搜救被困人员。并将先期处置情况及时报告上级。
5.3分级应对
发生较大及以上地质灾害时,在县委县政府统一领导下应对处置,同时报告市委市政府。发生一般(Ⅳ级)地质灾害,在县地质灾害应急指挥部统一领导下应对处置,县地质灾害指挥部办公室派人现场指导。由各乡镇党委、政府负责地质灾害救灾工作,涉及跨行政区域的,由县委、县政府统筹协调,受灾乡镇党委、政府负责本行政区域地质灾害救灾工作;当地质灾害超出乡镇党委、政府的应对能力时,由县委、县政府提供支援或者负责应对。
5.4应急响应启动
Ⅰ级应急响应由县委、县政府决定启动,Ⅱ级应急响应由县政府决定启动,Ⅲ级应急响应由县地质灾害应急指挥部启动,Ⅳ级应急响应由县地质灾害应急指挥部办公室启动。
各乡镇可参照县级地质灾害应急响应启动条件,结合实际制定本行政区域地质灾害应急响应启动条件。
地质灾害发生在少数民族聚居地区和其他特殊地区,可根据需要适当提高应急响应级别。地质灾害应急响应启动后,可视灾情发展情况及时调整应急响应级别,避免响应不足或响应过度。
5.5 响应措施
5.5.1 县级地质灾害Ⅰ级应急响应
启动县级地质灾害Ⅰ级应急响应后,在县委、县政府的统一领导下,县地质灾害应急指挥部组织开展应急处置,第一时间向市委市政府报告,主要采取以下措施:
(1)灾情报告。立即向省地质灾害应急指挥部和县委、县政府报告险情、灾情和应急处置情况。
(2)靠前指挥。成立现场指挥部,指挥协调和组织开展地质灾害应急处置。
(3)转移安置。指导受灾地区做好受灾群众转移安置工作,开放应急避难场所或设置集中安置点,妥善安置受灾群众;设立救灾物资集中接收点,统筹调运食品、饮用水、衣被、帐篷、折叠床等生活物资,发放救灾物资,保障灾区急需生活物资供应和受灾群众基本生活需求。
(4)调查统计。县应急局、县自然资源局通过灾情上报系统收集人员伤亡、房屋倒塌、社会影响等灾情信息;县地质灾害应急指挥部有关成员单位要迅速摸排本行业本领域受灾情况,及时报告县地质灾害应急指挥部办公室。
(5)综合研判。县地质灾害应急指挥部组织有关成员单位和专家综合分析研判地质灾害发展趋势,开展现场应急调查及周边隐患排查,制定应对处置措施。
(6)开展救援。根据灾情研判和救灾实际需要,协调调度有关救援队伍赴灾区抢险救援,开展被困或失联人员搜救、伤员救治、受灾群众安置等工作。
(7)交通管制。对通往灾区的主要通道实施交通管制,优先保证抢险救援、医疗卫生、救灾物资车辆和转送危重伤员、受灾群众车辆进出灾区,分流过境人员车辆。
(8)医疗救治。派遣医疗紧急救援队伍赶赴灾区抢救受伤人员,必要时建立战地医院或医疗点,实施现场救治;加大对灾区救护车、医疗器械、药品和血浆等医疗物资的调度供应,确保受伤人员得到及时医治;组织心理咨询专家开展灾后心理援助;组织卫生防疫队伍赶赴灾区开展卫生消杀和疫情防控工作。
(9)抢修设施。抢修因灾损毁的铁路、公路、桥梁等交通设施和供电、供水、供气、通信等基础设施,保障应急处置工作顺利开展和群众基本生活需要。
(10)维护治安。加强灾区治安管理,加强重点单位、重要部位安全保卫工作,依法打击各类犯罪活动,维护社会稳定。
(11)新闻宣传。及时召开新闻发布会,有序做好灾情信息发布和新闻报道工作,加强舆论引导。
(12)灾情评估。开展损失核查,对受灾情况全面进行评估。
(13)外事处置。妥善转移安置在灾区工作和旅游的国(境)外人员,做好国(境)外捐赠物资款项的接收和管理等工作。
(14)恢复秩序。指导受灾地区编制恢复重建规划,组织开展生产自救、灾后救助、社会援助,帮助灾区恢复正常生产生活秩序。
5.5.2 县级地质灾害Ⅱ级应急响应
启动县级地质灾害Ⅱ级应急响应后,在县政府的统一领导下,县地质灾害应急指挥部根据险情、灾情和救灾工作需要,参照县级地质灾害Ⅰ级应急响应措施组织开展应急处置,第一时间向市政府报告。
5.5.3 县级地质灾害Ⅲ级应急响应
启动县级地质灾害Ⅲ级应急响应后,在县政府的领导下,受灾乡(镇)党委政府负责应对处置工作,县地质灾害应急指挥部统筹协调,及时统计上报灾情信息,组织开展人员搜救、医疗救治、受灾群众安置、基础设施维护抢修、次生灾害防范等工作。
地质灾害超出当地乡(镇)政府应对能力时,县地质灾害应急指挥部办公室综合灾情和社会影响等情况向县地质灾害应急指挥部总指挥报告,按程序报请启动县级地质灾害Ⅱ级应急响应。
5.5.4 县级地质灾害Ⅳ级应急响应
启动县级地质灾害Ⅳ级应急响应后,在受灾地区乡(镇)党委和政府的领导下,乡(镇)地质灾害应急指挥部组织开展人员搜救、医疗救护、受灾群众安置、次生灾害防范等工作。县地质灾害应急指挥部办公室指导协调乡(镇)开展应急处置,并根据灾区需求给予救援力量和应急物资支援。
5.6应急响应终止
当地质灾害险情得到有效控制或灾害现场应急处置工作结束,人员搜救工作已经完成,受灾群众基本得到安置,灾区群众生活基本保障,交通运输、电力、通信、供水、供气等设施基本抢修抢通,灾区生产生活秩序基本恢复后,由应急响应启动机关决定终止应急响应,由应急处置阶段转入恢复重建阶段。
6.灾后恢复与重建
6.1 善后处置
灾害发生地乡(镇)政府对突发地质灾害中的伤亡人员、应对处置工作人员以及紧急调集、征用单位和个人的物资,按照规定给予抚恤、补助或补偿,并提供必要的心理及法律援助。卫生、防疫、环保等部门对灾害现场进行环境检测和防疫处置,做好现场消毒、疫情防控等工作。保险机构提前介入,按程序及时做好有关单位和个人的参保理赔工作。
6.2 调查评估
较大及以上地质灾害应对处置结束后,县地质灾害应急指挥部办公室组织专家组会同市级调查评估组,对地质灾害的类型、成因、性质、规模、灾害损失等进行调查评估,并向县政府提交地质灾害调查评估报告,由县政府向市政府汇报。较大地质灾害应对处置结束后,县地质灾害应急指挥部办公室组织专家组会同受灾地区乡(镇)政府调查评估,并向县政府报告。一般地质灾害应对处置结束后,由乡(镇)政府及其有关部门组织开展调查评估,并将调查评估报告报县地质灾害应急指挥部办公室。
6.3 恢复重建
6.3.1 恢复重建规划
较大及以上地质灾害发生后,按照市委市政府的部署要求,县委县政府统一组织编制灾后恢复重建规划。由县发改局会同县财政局、县应急局、县自然资源局等部门组织指导受灾地区乡(镇)政府组织编制灾后恢复重建规划。按程序组建灾后恢复重建指导协调小组,研究解决恢复重建中的重大问题,指导做好灾后恢复重建工作。一般地质灾害发生后,按照分级应对的原则由灾害发生地党委政府组织恢复重建。
6.3.2 恢复重建实施
受灾地区政府根据灾后恢复重建规划和当地经济社会发展水平,有序组织实施本行政区域灾后恢复重建工作。县政府有关部门对灾后恢复重建规划的组织实施给予指导。
7.保障措施
7.1 队伍保障
县政府要加强应急救援队伍、综合性消防救援队伍建设。县地质灾害应急指挥部成员单位要加强本行业本领域专业救援队伍建设。乡(镇)政府要组织动员社会各方面力量,建立基层应急救援队伍。各有关部门要依托社会团体、企事业单位及社区建立应急救援志愿者队伍,形成广泛参与地质灾害应急救援的社会动员机制。县应急管理、自然资源部门要加强地质灾害应急救援专家队伍建设,为地质灾害应对处置提供技术支撑。
7.2 物资装备保障
县政府及有关部门要根据有关法律法规及职责任务,制定应急物资保障方案,建立健全物资采购、储备、调拨及紧急配送机制,保障地质灾害应急工作所需生活救助、地震救援、监测预警、现场调查、人员防护、应急通信、工程抢险、医疗器械和药品等物资装备的有效供应。
抗震救灾所需财政负担的经费,按照财政事权和支出责任划分,分级承担。对启动市级层面地震应急响应的,根据乡镇人民政府请求,县政府结合实际情况给予适当支持。
7.3 资金保障
地质灾害应对处置和救援、救灾补助等资金按照国家、省、市、县有关规定执行,其中所需财政负担的经费,按照财政事权和支出责任划分,分级承担。对启动市级层面地震应急响应的,根据乡镇人民政府请求,县政府结合实际情况给予适当支持。对启动县级地质灾害应急响应的,根据乡(镇)政府请求,县政府结合实际情况给予适当支持。
7.4 监督检查
县地质灾害应急指挥部办公室会同有关部门对地质灾害应急保障工作进行督导检查,及时总结地质灾害应急保障的经验教训,提升应急保障能力和水平。
8.预案管理
8.1 预案编制与修订
县应急局会同县自然资源局等有关部门编制本预案,建立预案评估制度,根据工作需要及时进行修订和完善。
乡(镇)政府应结合实际制定本行政区域突发地质灾害应急预案,并报上一级地质灾害应急指挥部办公室备案。
8.2 宣传培训与演练
8.2.1 宣传培训
各乡(镇)、各有关部门要加强地质灾害防治法律、法规和突发地质灾害预案的学习宣传,加强公众应对预防、避险、自救、互救常识的宣传和培训,增强各部门防灾意识,提升应对能力,增强公众的防灾意识和防灾避险、自救互救能力。
8.2.2 预案演练
各乡(镇)政府及有关部门应当建立突发地质灾害预案演练制度,根据预案规定和实际情况,采取实战演练、桌面推演等方式,组织开展贴近实际、形式多样、广泛参与的应急演练。
各乡(镇)政府及其有关部门应按照应急预案有关要求定期组织应急演练。如预案发生重大调整,需及时按照新的预案开展演练。
9.责任与奖惩
对在地质灾害应急工作中贡献突出的单位和个人给予表彰和奖励;对工作不力或玩忽职守等造成严重后果或影响的单位和个人,依法依规追究责任。
10.附 则
10.1 名词术语的定义与说明
群发性地质灾害:在一定区域一定时间段内,同一主要致灾因素(一般指降雨或者地震)引发的多处(起)或多种地质灾害。
直接经济损失:指地质灾害及次生灾害造成的物质破坏,包括建筑物和其他工程结构、设施、设备、物品、财产等破坏而引起的经济损失,以重新修复所需费用计算。不包括非实物财产,如货币、有价证券等损失。
潜在经济损失:地质灾害险情可能造成的最大直接经济损失。
本预案有关数量的表述中,“以上”含本数,“以下”不含本数。
10.2 预案实施时间
本预案自印发之日起实施。